
■関連記事
違法ダウンロード対策で『スクショ』が対象に!?→「スクショ押しただけで違法」と誤った情報が拡散されている模様
<この記事への反応>
何が行われたか分かりやすく説明すると、ダウンロード違法化を進めたい文化庁が、資料を捏造して自民党に承認させようとしてたって話。
そこまでしてアホなエゴを押し付けたいか。。。
統計不正といい官僚腐りきってるな
なんでこんなに暴走してんの?
馬鹿なの?
それが事実とすれば政治家も国民もクリエイターもなめ過ぎだろ文化庁
こういうデタラメで法案を作ってるのが安倍政権
それを「是」としてるのが自民に1票入れてる人達
自民を信じるのならば、安倍を引きずり下ろして、作り直さなければダメでしょ
とりあえず安倍政権批判に繋げてる奴は内容理解できてないから黙ってろよwwww
案の定アベノセイダーズが湧いてるけど、文化庁が自民党を騙すだめに資料を捏造してたのであって、自民党はむしろ被害者だからね
省庁が水増し情報を政府に出してるのであって政権批判はお門違いなんだよなぁ、そこら辺条件反射で批判する人が多いのは誰の利益にもならない。
今回は自民がきっちり阻止しただろ
安倍は評価される方だ
批難するとしたら、犯罪官僚をちゃんと処分しないこと
これが政権批判にすり替えられて官僚の不正を追求できないのが一番最悪。ほんと安倍批判してる奴らは無知でアホで迷惑な害虫だな。
官僚は全員ウソつきの異常者ということだな
最近マジで官僚がクソすぎる。関わった奴ら逮捕するべきだろ。そうでもしないと自浄作用のない官僚のクソ馬鹿どもは自分たちが何をやってるか理解できねーんだよ。
ひとまずミスリードさせた官僚を失脚や処罰させないと無くならないよコレは。
国民や国益より省益優先なんだもの。
賛成意見を水増しってそのまま偽装統計だな
官僚をちゃんと処分しないから、同じ罪を平気で何度でも繰り返す
ちょっと前に不正統計が大問題になった矢先だぞ
まともな感覚してたらこんなこと普通できないと思うんだが…

マジで不正に関わった官僚を逮捕するとかして
死ぬほど後悔させないと変わらないのでは

違法ダウンロード対策で『スクショ』が対象に!?→「スクショ押しただけで違法」と誤った情報が拡散されている模様
“ダウンロード違法化拡大”文化庁資料に「大きな問題」「賛成派の人数水増し」 知財法専門家ら指摘 - ITmedia NEWS
ダウンロード違法化範囲拡大をめぐっては、法学の研究者だけでなく、海賊版の被害者であるはずの漫画家からも批判的な意見が出るなど、反対の世論が高まっており、「文化庁が世論を無視して強引に進めようとしている」との批判も起きている。
政府はダウンロード違法化の範囲を、画像やテキストを含む著作物全般に拡大する方針を示し、文化庁の文化審議会で法案が検討されてきた。政府は今国会への法案提出を目指している。
文化庁が自民党の部会に提出した資料では、「違法な情報源から積極的に便益を享受しようというユーザーの行為に正当性はない」「ネットユーザーの自由が重要なものであっても許容できるものではない」などとしているが、明治大学知的財産法政策研究所は、「この考え方は誤りであり、非常に大きな問題がある」と指摘する。
<中略>
また、文化庁が「必要な議論が尽くされた」と主張している、文化審議会での法案の作成プロセスも問題視している。文化庁は審議結果を法案に「忠実に反映した」としているが、実際は、会議で出た慎重意見を無視しており、「全く『忠実に反映』されていない」と指摘する。
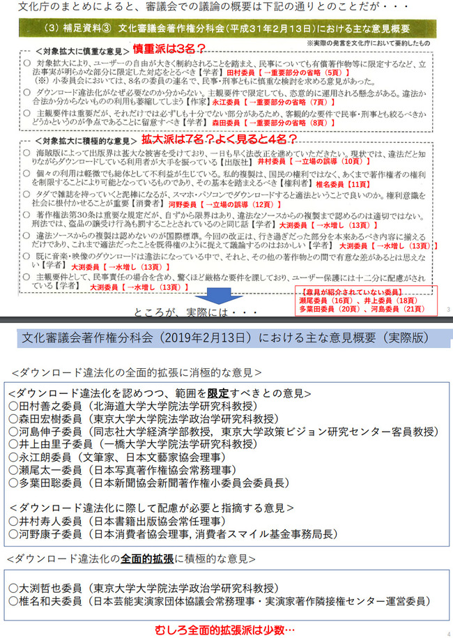
具体的には、文化庁が議論を資料にまとめる際、「慎重派委員の意見を省略し、積極派の人数を水増しするなどの処理」を行ったと同研究所は指摘。文化庁の資料と会議の議事録を比較し、その部分を具体的に指摘している。
例えば、文化庁は資料で、ダウンロード違法化拡大に「積極的な意見」として7つ、「慎重な意見」として3つの意見を挙げており、拡大派が7人、慎重派が3人いるようにも見えるが、実際は、全面拡大に積極的だった委員は2人だけで、違法化の範囲を限定すべきなど、消極的な意見も含めて述べた委員が9人と大勢とだったと指摘。
「無限定な対象拡大に積極的な意見は少数派であるにもかかわらず、多数派であったような誤解を誘っている」と批判している。
以下、全文を読む
本日1日自民党総務会が著作権DL違法化を承認せず見送り!
— 山田太郎前参議院議員 (@yamadataro43) 2019年3月1日
古屋MANGA議連会長が萎縮懸念あると指摘。更に「原作のまま」「権利を不当に害する」等範囲設定の審議会答申を無視、立法事実確認の為の関係団体のヒアリング無しと文化庁の暴走が判明。結果、来週党政調で関係者に再ヒアリングとなりました。
著作権DL違法化自民党総務会で承認見送り!
— 山田太郎前参議院議員 (@yamadataro43) 2019年3月1日
自民党総務会が文化庁の暴走に動き出しました。日本漫画家協会や日本知的財産協会、知的財産専門の大学教授などが動き出した結果です。特に里中満智子先生や動かした赤松健先生の力は大きかったです。先程古屋圭司MANGA議連会長から詳細の報告を頂きました。
<この記事への反応>
何が行われたか分かりやすく説明すると、ダウンロード違法化を進めたい文化庁が、資料を捏造して自民党に承認させようとしてたって話。
そこまでしてアホなエゴを押し付けたいか。。。
統計不正といい官僚腐りきってるな
なんでこんなに暴走してんの?
馬鹿なの?
それが事実とすれば政治家も国民もクリエイターもなめ過ぎだろ文化庁
こういうデタラメで法案を作ってるのが安倍政権
それを「是」としてるのが自民に1票入れてる人達
自民を信じるのならば、安倍を引きずり下ろして、作り直さなければダメでしょ
とりあえず安倍政権批判に繋げてる奴は内容理解できてないから黙ってろよwwww
案の定アベノセイダーズが湧いてるけど、文化庁が自民党を騙すだめに資料を捏造してたのであって、自民党はむしろ被害者だからね
省庁が水増し情報を政府に出してるのであって政権批判はお門違いなんだよなぁ、そこら辺条件反射で批判する人が多いのは誰の利益にもならない。
今回は自民がきっちり阻止しただろ
安倍は評価される方だ
批難するとしたら、犯罪官僚をちゃんと処分しないこと
これが政権批判にすり替えられて官僚の不正を追求できないのが一番最悪。ほんと安倍批判してる奴らは無知でアホで迷惑な害虫だな。
官僚は全員ウソつきの異常者ということだな
最近マジで官僚がクソすぎる。関わった奴ら逮捕するべきだろ。そうでもしないと自浄作用のない官僚のクソ馬鹿どもは自分たちが何をやってるか理解できねーんだよ。
ひとまずミスリードさせた官僚を失脚や処罰させないと無くならないよコレは。
国民や国益より省益優先なんだもの。
賛成意見を水増しってそのまま偽装統計だな
官僚をちゃんと処分しないから、同じ罪を平気で何度でも繰り返す
ちょっと前に不正統計が大問題になった矢先だぞ
まともな感覚してたらこんなこと普通できないと思うんだが…

マジで不正に関わった官僚を逮捕するとかして
死ぬほど後悔させないと変わらないのでは

![]() | デビル メイ クライ 5 (【予約特典】「EXカラーパック」が入手できるプロダクトコード 同梱) - PS4 発売日:2019-03-08 メーカー:カプコン カテゴリ:Video Games セールスランク:1 Amazon.co.jp で詳細を見る |
![]() | SEKIRO: SHADOWS DIE TWICE (【予約特典】特別仕様パッケージ・デジタルアートワーク&ミニサウンドトラック(オンラインコード) 同梱) - PS4 発売日:2019-03-22 メーカー:フロム・ソフトウェア カテゴリ:Video Games セールスランク:2 Amazon.co.jp で詳細を見る |
[ 政治の記事一覧 ]
[ 漫画・アニメ等の記事一覧 ]
今週の人気記事
その他おすすめサイト
この記事へのコメント
-
- 1 名前: 名無しオレ的ゲーム速報さん 2019年03月04日 23:01 返信する
-
魔法使いと黒猫のウィズ
新イベント「天上岬 ふもとのカフェへようこそ!」開催中!
君とウィズは、見知らぬお店へとたどり着く。
そこは天上岬のふもとにある〈ふもとのカフェ〉だった。
君たちの前に現れたのは、天上岬で香水を作っていたはずのファムたち。
香水を売店で販売してもらう代わりに、カフェの店員として働いているのだという。
ところが、慣れない仕事にファムたちは四苦八苦。見てられなくなった君とウィズは、お店を手伝うことにするのだが……。
-
- 2 名前: 名無しオレ的ゲーム速報さん 2019年03月04日 23:01 返信する
-
>>1
ありがとう自民党!
-
- 3 名前: 名無しオレ的ゲーム速報さん 2019年03月04日 23:03 返信する
- ゴキブリと一緒で握造ばっか
-
- 4 名前: 名無しオレ的ゲーム速報さん 2019年03月04日 23:03 返信する
-
>>2
見たか!パヨク共!これが自民党!これこそが自民党よ!
パヨク共には真似出来まい!
これこそ自民党が求める社会主義の美しい国ニッポン!!
-
- 5 名前: 名無しオレ的ゲーム速報さん 2019年03月04日 23:03 返信する
- フェイクだ
-
- 6 名前: 名無しオレ的ゲーム速報さん 2019年03月04日 23:03 返信する
- 承認されてたら、野党が後から捏造とか言い出すパターンだったのか
-
- 7 名前: 名無しオレ的ゲーム速報さん 2019年03月04日 23:04 返信する
- 野村信介は困るもんな、割れ厨の大御所としてはこんな法案通されちゃね
-
- 8 名前: 名無しオレ的ゲーム速報さん 2019年03月04日 23:04 返信する
-
>>4
自民党って中国共産党みたいだね
-
- 9 名前: 名無しオレ的ゲーム速報さん 2019年03月04日 23:04 返信する
- よほど漫画版JASRACを作りたかったとみえる
-
- 10 名前: 名無しオレ的ゲーム速報さん 2019年03月04日 23:06 返信する
-
ガバ法案で問題があるという文句はあったが
法整備は急務だったし、まぁしゃーないよなって感じ
-
- 11 名前: 名無しオレ的ゲーム速報さん 2019年03月04日 23:06 返信する
-
問題は官僚にそこまでさせるロビー団体だろ
出版社、おまえらだよクソども
なにが「そこまでする気はなかった」(講談社)だ
ナメてんのかアホンダラ
-
- 12 名前: 名無しオレ的ゲーム速報さん 2019年03月04日 23:07 返信する
-
全人類が知ってた
可決されるまでの時間が不自然なほど短かった
金貰ったんじゃないかって程に。
-
- 13 名前: リチャードソンジリス 2019年03月04日 23:07 返信する
- プレーリードッグ可愛スギィ(≧Д≦)
-
- 14 名前: 名無しオレ的ゲーム速報さん 2019年03月04日 23:07 返信する
-
こういうことやったら連帯責任で全省庁の給与カットにしてやればいい。
連帯責任にしとけば内部で牽制するだろうし。
-
- 15 名前: 名無しオレ的ゲーム速報さん 2019年03月04日 23:08 返信する
- いつもの
-
- 16 名前: 名無しオレ的ゲーム速報さん 2019年03月04日 23:08 返信する
-
官僚の常套手段じゃん
-
- 17 名前: 名無しオレ的ゲーム速報さん 2019年03月04日 23:09 返信する
-
犯罪者を全員死刑にすれば犯罪は激減するのになんでそれをやらないか知ってるか?
政治家が死ぬ事になるからさ。
-
- 18 名前: 名無しオレ的ゲーム速報さん 2019年03月04日 23:09 返信する
-
>>8
じゃあ野党は中国共産党もバンバン批判するんだぞ、ご武運を(笑)
-
- 19 名前: 名無しオレ的ゲーム速報さん 2019年03月04日 23:10 返信する
-
>>8
日本には日本共産党という由緒正しき政党があってだな・・・
-
- 20 名前: 名無しオレ的ゲーム速報さん 2019年03月04日 23:11 返信する
- またアベの忖度か
-
- 21 名前: 名無しオレ的ゲーム速報さん 2019年03月04日 23:11 返信する
-
文化庁はどこから依頼されたの
-
- 22 名前: 2019年03月04日 23:11 返信する
- ���Υ������ȤϺ��������ޤ�����
-
- 23 名前: 名無しオレ的ゲーム速報さん 2019年03月04日 23:11 返信する
- ミンス時代に官僚にウイルス入れたから
-
- 24 名前: 名無しオレ的ゲーム速報さん 2019年03月04日 23:11 返信する
- カスラックと言いこいつ等と言い日本の文化ぶっ壊そうとしてんじゃねーの?
-
- 25 名前: 名無しオレ的ゲーム速報さん 2019年03月04日 23:11 返信する
-
>>17
罪を犯していない人間なんて存在しない
-
- 26 名前: 名無しオレ的ゲーム速報さん 2019年03月04日 23:12 返信する
-
>>4
永田町の役人共と国会議員の違いも
わからん低学歴の知障でお笑い草
オマエ等は生まれついてのアホw
-
- 27 名前: 名無しオレ的ゲーム速報さん 2019年03月04日 23:12 返信する
-
消費税増税のための嘘といい官庁の役人は国民を縛り付けたくて仕方ないんだな
封建制を復活させて更に自分達の地位を固めたいんだろうね
-
- 28 名前: 名無しオレ的ゲーム速報さん 2019年03月04日 23:12 返信する
- まーた阿部がやらかしたのか
-
- 29 名前: 名無しオレ的ゲーム速報さん 2019年03月04日 23:13 返信する
-
>>24
共産主義の理想には、土着の文化や慣習は無くさないといけないからね
-
- 30 名前: 名無しオレ的ゲーム速報さん 2019年03月04日 23:13 返信する
-
ありがてえ
こういう所に待ったかけてくれるのは実に自民党らしい
-
- 31 名前: 名無しオレ的ゲーム速報さん 2019年03月04日 23:14 返信する
-
自民党も厚労省問題がなければ通してたろうな
どうせ官僚がまたなんかやってんだろってことと反対意見が多いこととネット世論を鑑みての対応だろう
安倍ちゃんもこれ以上官僚に足引っ張られたくないからね
-
- 32 名前: 名無しオレ的ゲーム速報さん 2019年03月04日 23:14 返信する
- 在日キムチはあほ
-
- 33 名前: 名無しオレ的ゲーム速報さん 2019年03月04日 23:14 返信する
- 今本当に必要なのはアクセルじゃなくブレーキ
-
- 34 名前: 名無しオレ的ゲーム速報さん 2019年03月04日 23:15 返信する
-
ちょっと目に余る不正が多過ぎるんじゃないの
逮捕されないと思って職権濫用し過ぎでしょ
-
- 35 名前: 名無しオレ的ゲーム速報さん 2019年03月04日 23:15 返信する
-
中共ではAI嫁を開発しているのに
このままじゃ日本はHENTAI文化大国の
座も中共に奪われるなw
-
- 36 名前: 名無しオレ的ゲーム速報さん 2019年03月04日 23:15 返信する
-
>>13
でもプレーリードッグてネズミなんでしょ(≧▽≦)
-
- 37 名前: 名無しオレ的ゲーム速報さん 2019年03月04日 23:15 返信する
- これこそ政府界の闇
-
- 38 名前: 名無しオレ的ゲーム速報さん 2019年03月04日 23:15 返信する
- 国賊め
-
- 39 名前: 名無しオレ的ゲーム速報さん 2019年03月04日 23:16 返信する
-
>>19
まともじゃない政党だけどなw
-
- 40 名前: 名無しオレ的ゲーム速報さん 2019年03月04日 23:16 返信する
- 一種の天下り案件?
-
- 41 名前: 名無しオレ的ゲーム速報さん 2019年03月04日 23:17 返信する
-
>>33
だよね
LGBTや太陽光発電や働き方改革や男女平等などなど、一度立ち止まって考える時期ではないだろうか?
-
- 42 名前: 名無しオレ的ゲーム速報さん 2019年03月04日 23:17 返信する
- 在日キムチはあほ
-
- 43 名前: 名無しオレ的ゲーム速報さん 2019年03月04日 23:17 返信する
-
法治国家じゃないしなこの国
官僚支配の国
-
- 44 名前: 名無しオレ的ゲーム速報さん 2019年03月04日 23:17 返信する
- いいから違法DLした奴をとっとと豚箱にぶち込めよ
-
- 45 名前: 名無しオレ的ゲーム速報さん 2019年03月04日 23:17 返信する
- 在日キムチはあほ
-
- 46 名前: 名無しオレ的ゲーム速報さん 2019年03月04日 23:18 返信する
-
スマホでLINEもろくに使えない世代には
全くわけのわからんことだしノーダメージだし
めんどくせえしクソ適当にやってんだろうな
-
- 47 名前: 名無しオレ的ゲーム速報さん 2019年03月04日 23:18 返信する
-
>>40
様々な規制を作っては、それを実行する団体作って天下り
役人天国の日本らしいよね!
-
- 48 名前: 名無しオレ的ゲーム速報さん 2019年03月04日 23:18 返信する
- 在日キムチはあほ
-
- 49 名前: 名無しオレ的ゲーム速報さん 2019年03月04日 23:18 返信する
-
圧力が大きくて疲弊した現場だとこういう捏造、結論ありきの行動が多くなる
どこの企業もそうだと思うけど、このままだと日本沈没するよね
高度成長期からの負の遺産を脈々と受け継いで、今爆発しかけてるのでしょう
-
- 50 名前: 名無しオレ的ゲーム速報さん 2019年03月04日 23:19 返信する
-
>>34
逮捕しない限りいつまでも官僚天国
国民は奴隷
-
- 51 名前: 名無しオレ的ゲーム速報さん 2019年03月04日 23:19 返信する
- 在日キムチはあほ
-
- 52 名前: 名無しオレ的ゲーム速報さん 2019年03月04日 23:19 返信する
-
あまりに酷すぎるから明治大の検証資料は必見やで。
文化庁は解散しろ。
-
- 53 名前: 名無しオレ的ゲーム速報さん 2019年03月04日 23:19 返信する
-
どんな一流企業も営業マンはオレオレ詐欺顔負けのマニュアル持ってるw
結果をださいないと社会人になれないw
-
- 54 名前: 名無しオレ的ゲーム速報さん 2019年03月04日 23:21 返信する
- 政府と自民党を混同してるやついて草
-
- 55 名前: 名無しオレ的ゲーム速報さん 2019年03月04日 23:21 返信する
- ゴミ
-
- 56 名前: 名無しオレ的ゲーム速報さん 2019年03月04日 23:21 返信する
-
法律を成立させるためにデータをいじったりした事が過去どの位あったのか、無理だろうけど知りたいな。
信用もクソも無いわ
-
- 57 名前: 名無しオレ的ゲーム速報さん 2019年03月04日 23:21 返信する
- キムチ
-
- 58 名前: 名無しオレ的ゲーム速報さん 2019年03月04日 23:22 返信する
- キムチ狸
-
- 59 名前: 名無しオレ的ゲーム速報さん 2019年03月04日 23:23 返信する
- キムチ狸は謝罪しろ
-
- 60 名前: 名無しオレ的ゲーム速報さん 2019年03月04日 23:23 返信する
- 関与した官僚を吊るそう
-
- 61 名前: 名無しオレ的ゲーム速報さん 2019年03月04日 23:23 返信する
- 改竄と捏造は自民党のお家芸
-
- 62 名前: リチャードソンジリス 2019年03月04日 23:24 返信する
-
>>36
ネズミとリスの仲間スギィ(≧Д≦)
-
- 63 名前: 名無しオレ的ゲーム速報さん 2019年03月04日 23:24 返信する
-
自民が阻止したのに何でこれを自民叩きに持ってこうとしてる奴がいるんだ
無知は黙ってろよ
-
- 64 名前: 名無しオレ的ゲーム速報さん 2019年03月04日 23:25 返信する
-
しかし安倍など政治家はそんな水増しや捏造など気にせず役人の求める政策を進めるだけ
消費増税や外国人労働者受け入れ拡大を進める現政権を見てれば
日本の将来なんて考慮していないのでこの程度のことを気にするわけがないとわかる
-
- 65 名前: 名無しオレ的ゲーム速報さん 2019年03月04日 23:26 返信する
- 日本人は捏造しかできないんですか?
-
- 66 名前: 名無しオレ的ゲーム速報さん 2019年03月04日 23:26 返信する
- 日本がだんだん韓国みたく北化していく
-
- 67 名前: 名無しオレ的ゲーム速報さん 2019年03月04日 23:26 返信する
- 民主主義国家が聞いて呆れるぜ
-
- 68 名前: 名無しオレ的ゲーム速報さん 2019年03月04日 23:30 返信する
- どうせ刑務所入ったことや刑務官の経験はないんだろ?
-
- 69 名前: 名無しオレ的ゲーム速報さん 2019年03月04日 23:30 返信する
-
いつものことじゃん
ただし許すな
-
- 70 名前: 名無しオレ的ゲーム速報さん 2019年03月04日 23:30 返信する
-
>>8
国家社会主義政党やもん当たり前やん
自民党の理想は中共やぞ
-
- 71 名前: 名無しオレ的ゲーム速報さん 2019年03月04日 23:31 返信する
- どうせ裏にいるのはNHKとかカスラックとかの在チ.ョ.ン団体だろ
-
- 72 名前: 名無しオレ的ゲーム速報さん 2019年03月04日 23:31 返信する
-
クズがルールを決めるのが国だ
どこも変わらんな
-
- 73 名前: 名無しオレ的ゲーム速報さん 2019年03月04日 23:31 返信する
- 日本は不正と隠蔽と捏造は仕方ないだろ
-
- 74 名前: 名無しオレ的ゲーム速報さん 2019年03月04日 23:31 返信する
-
>>18
自民党批判者は全員野党支持者に見えてしまうのか…
もう末期やね(呆れ)
-
- 75 名前: 名無しオレ的ゲーム速報さん 2019年03月04日 23:32 返信する
- 官僚とマスコミは民衆が吊るせないからなぁ
-
- 76 名前: 名無しオレ的ゲーム速報さん 2019年03月04日 23:32 返信する
- 内閣人事局の元でその官僚の究極的な人事権持っとるのは果たしてどこの誰やろなぁ(すっとぼけ)
-
- 77 名前: 名無しオレ的ゲーム速報さん 2019年03月04日 23:32 返信する
-
文化庁はなぜここまで強く取り締まろうとしたんだろう?
自民も動いたのはいいけどなぜキチンと確認とらなかったんだ?
-
- 78 名前: 名無しオレ的ゲーム速報さん 2019年03月04日 23:32 返信する
- 末期ソ連と同じやね
-
- 79 名前: 名無しオレ的ゲーム速報さん 2019年03月04日 23:33 返信する
-
>>66
どっちかっていうなら中国寄り
-
- 80 名前: 名無しオレ的ゲーム速報さん 2019年03月04日 23:34 返信する
- 自民党政権長すぎて独裁国家みたいになってんな
-
- 81 名前: 名無しオレ的ゲーム速報さん 2019年03月04日 23:34 返信する
-
>>21
それな 凄く気になる
-
- 82 名前: 名無しオレ的ゲーム速報さん 2019年03月04日 23:35 返信する
- 官僚のミスで政府を叩くからこうなるんだよなぁ
-
- 83 名前: 名無しオレ的ゲーム速報さん 2019年03月04日 23:35 返信する
- スクショを違法化しなければならない理由ってニュースサイト潰しでしょ?
-
- 84 名前: 名無しオレ的ゲーム速報さん 2019年03月04日 23:36 返信する
- この国は自分ルールだから仕方ないね
-
- 85 名前: 名無しオレ的ゲーム速報さん 2019年03月04日 23:36 返信する
-
官僚の暴走が止まらないな。
実務側が犯罪者だらけじゃまともに国家の運営なんてできるはずがない。
-
- 86 名前: 2019年03月04日 23:36 返信する
- ���Υ������ȤϺ��������ޤ�����
-
- 87 名前: 名無しオレ的ゲーム速報さん 2019年03月04日 23:37 返信する
-
ウヨガイジ「ミンスガー」「野党ガー」
思考力ゼロのガイジ集団で草
これもう半分国難だろ
-
- 88 名前: 名無しオレ的ゲーム速報さん 2019年03月04日 23:37 返信する
- ネット規制の口実か
-
- 89 名前: 名無しオレ的ゲーム速報さん 2019年03月04日 23:39 返信する
-
改ざんは立派な犯罪だろ
もう二度とこの件で正義面できなくなったね
どうせお咎め無しで終わるんだろ
そんな人間が法改正を叫んでも通らないね
-
- 90 名前: 名無しオレ的ゲーム速報さん 2019年03月04日 23:40 返信する
-
これで税金貰ってんのか?
安倍安倍言ってる人は何なの?どっかから金でも貰ってんの?
-
- 91 名前: 名無しオレ的ゲーム速報さん 2019年03月04日 23:40 返信する
-
日本の官僚ってまともな奴いないの?
国民を苦しめようとしている無能しかいないんだけど
とりあえず省庁全部解体して一から作り直せよ
腐敗し過ぎてもう建て直し効かなくなってる
-
- 92 名前: 名無しオレ的ゲーム速報さん 2019年03月04日 23:40 返信する
- 漫画村も政府の自作自演だったんだろうな
-
- 93 名前: 名無しオレ的ゲーム速報さん 2019年03月04日 23:41 返信する
-
>>89
悪を滅ぼすための悪は必要だぞ
これは正しい法案を通らせるための手段
結果著作権が守れるようになった
反対してる奴らは犯罪者か在日だけ
-
- 94 名前: 名無しオレ的ゲーム速報さん 2019年03月04日 23:41 返信する
- いらすとやが政府案件にも引っ張りだこなのおもしろいな
-
- 95 名前: 名無しオレ的ゲーム速報さん 2019年03月04日 23:42 返信する
-
堂々と捏造しても日本国民はデモすらしないんで平気だろw
政治家は日本国民ほんまありがたいだろうね
犯罪犯しても誰も何も問いたださないからw
-
- 96 名前: 名無しオレ的ゲーム速報さん 2019年03月04日 23:42 返信する
-
>>93
漫画家が反対しとるんやけどね
-
- 97 名前: 名無しオレ的ゲーム速報さん 2019年03月04日 23:42 返信する
-
>>93
なった
なんで過去形なんですかねぇ
-
- 98 名前: 名無しオレ的ゲーム速報さん 2019年03月04日 23:42 返信する
-
差し戻しになったのか
不正バレてもゴリ押しすると思ってたわ
中韓以下の猿国家にしては珍しいことが起こるもんだなw
-
- 99 名前: 名無しオレ的ゲーム速報さん 2019年03月04日 23:44 返信する
-
危うく日本国民の大半が犯罪者になるところだったなw
それが文化庁の目的なんだろうけど、阻止されてざまあだわ
-
- 100 名前: 名無しオレ的ゲーム速報さん 2019年03月04日 23:45 返信する
- 韓僚と言いかた変えとけよ
-
- 101 名前: 名無しオレ的ゲーム速報さん 2019年03月04日 23:45 返信する
- 三本の矢=改竄・隠蔽・捏造
-
- 102 名前: 名無しオレ的ゲーム速報さん 2019年03月04日 23:46 返信する
- 安倍が云々って言ってるやつ頭がアベってそう
-
- 103 名前: 名無しオレ的ゲーム速報さん 2019年03月04日 23:46 返信する
-
>>93
いい歳こいて恥かしいセリフのオンパレードかよ
-
- 104 名前: 名無しオレ的ゲーム速報さん 2019年03月04日 23:47 返信する
-
>>87
パヨガイジ「アベガー」「自民ガー」
思考力ゼロのガイジ集団で草
これもう半分国難だろ
-
- 105 名前: 名無しオレ的ゲーム速報さん 2019年03月04日 23:51 返信する
- 謝りはするが法案を通さないとは言っていない
-
- 106 名前: 名無しオレ的ゲーム速報さん 2019年03月04日 23:51 返信する
-
てかダウンロードを違法化するなボケ
金ないと漫画見るなってことか?
海外サイト利用すればいいだけだ
-
- 107 名前: 名無しオレ的ゲーム速報さん 2019年03月04日 23:53 返信する
-
残念ながら今国会に成立の方針は変わっとらんよ。
差し戻しになって猶予はできたけど文化庁はどうにかゴリ押したい模様。
-
- 108 名前: 名無しオレ的ゲーム速報さん 2019年03月04日 23:54 返信する
- これで安倍政権を批判してる奴は笑える
-
- 109 名前: 名無しオレ的ゲーム速報さん 2019年03月04日 23:55 返信する
- まじで文化庁は著作権から切り離した方がいい。
-
- 110 名前: 名無しオレ的ゲーム速報さん 2019年03月04日 23:56 返信する
-
>>104
そうやって書いてこんな風に擁護に回る人が出るからね
-
- 111 名前: 名無しオレ的ゲーム速報さん 2019年03月04日 23:57 返信する
-
官僚が勝手に不正をやるわけねえだろ
誰かが指示してんだよ
なーにが政府は関係ないだよ
あり得ねえだろ
-
- 112 名前: 名無しオレ的ゲーム速報さん 2019年03月04日 23:57 返信する
-
どこの省庁も捏造をやっていると認識した方がいいわな。
てかさ、統計も含めて捏造したりしている時間も税金で給与が支払われている事にも問題だろ?
-
- 113 名前: 名無しオレ的ゲーム速報さん 2019年03月04日 23:58 返信する
-
中韓の息かかってる奴が潜り込んでてごり押ししようとしてるんだろうな
規制派ガイジってそっち系だし
-
- 114 名前: 名無しオレ的ゲーム速報さん 2019年03月04日 23:58 返信する
-
こんなんいつも通りだろ
改竄してないデータなんかないんじゃね
-
- 115 名前: 名無しオレ的ゲーム速報さん 2019年03月05日 00:00 返信する
-
官僚は不正をしようが天下りしようが間違った仕事をしようが絶対に責任を取らないし処分もされない…
これって絶対におかしいだろ?やつらは自分達が日本を動かしているんだと特権階級意識まんまんで傲慢さの中で生きているからな
国民を見下しているし、愚弄している
国民から吸い上げた税金の上にあぐらをかいて好き放題うまい汁を吸いまくっている
もっと国民は怒るべきだし、正しい見識をもって糞官僚どもを叩き潰すべき
政治家ももっと官僚を恐れずに戦って欲しいわ
-
- 116 名前: 名無しオレ的ゲーム速報さん 2019年03月05日 00:00 返信する
-
>>1
美しい改ざん大国日本
政府の出すデータは全て改ざんされていると思え
-
- 117 名前: 名無しオレ的ゲーム速報さん 2019年03月05日 00:00 返信する
-
こういうのを見ると、アクメツやらゴルゴやらは必要なんじゃないかと思うよ。
だって不正してる人たちって怒られたり、表だって責任とる必要の無い人なんでしょ?
-
- 118 名前: 名無しオレ的ゲーム速報さん 2019年03月05日 00:01 返信する
-
>>104
安倍が嘘つきだからだよ
安倍のどこを支持してるの?
-
- 119 名前: 名無しオレ的ゲーム速報さん 2019年03月05日 00:01 返信する
-
捏造したって官僚にうまみがないことぐらい誰にでもわかる
立法事実が欲しかった政府の疑惑なのは自明
しかも、その事実がまたも外部からの指摘で明るみに出たので
「再発防止に努める」という5億回こすったセリフがまた戯言となった
自浄作用のないポンコツ政権 安倍捏造は健在
-
- 120 名前: 名無しオレ的ゲーム速報さん 2019年03月05日 00:02 返信する
-
日本人総犯罪者計画か
まぁ今も檻に入ってないだけで
生きてるだけでムショ暮らしって感じだけどな
-
- 121 名前: 名無しオレ的ゲーム速報さん 2019年03月05日 00:03 返信する
-
政治家がよく官僚のちょろまかしを発見出来たな
普通に気付かずスルーするもんだと思ってたわ
だから政権が不正を指示してると信じてるアホが出てくるのか?
-
- 122 名前: 名無しオレ的ゲーム速報さん 2019年03月05日 00:03 返信する
-
親告罪である以上どんなに厳しくしたって何もかわらんよw
逆に言うと完全に非親告罪になった場合現行法でも色々変わるだろう
-
- 123 名前: 名無しオレ的ゲーム速報さん 2019年03月05日 00:04 返信する
- これ通せればネットに流れてる都合の悪い動画やら画像やらがエビデンスとしての効力を失うからなんだろ。だとまあ大体誰がバックなのか分かりそうなもんだよね。ブーメランしまくってるあの方々とか
-
- 124 名前: 名無しオレ的ゲーム速報さん 2019年03月05日 00:04 返信する
-
>>122
何も変わらないなら違法化させる必要ないね
-
- 125 名前: 名無しオレ的ゲーム速報さん 2019年03月05日 00:05 返信する
-
国の不正は国民のためにやってるから別に悪くはないだろ
叩くやつらは著作権守らなくていいってこと?
-
- 126 名前: 名無しオレ的ゲーム速報さん 2019年03月05日 00:05 返信する
-
>>124
うん…
不毛だよね
俺の頭みたいに
-
- 127 名前: 名無しオレ的ゲーム速報さん 2019年03月05日 00:06 返信する
-
>>125
そうだよなさも好景気に見せかけるのは国民のためだよな
-
- 128 名前: 名無しオレ的ゲーム速報さん 2019年03月05日 00:07 返信する
- また勝ってしまった敗北を知りたい
-
- 129 名前: 名無しオレ的ゲーム速報さん 2019年03月05日 00:07 返信する
- 最低でも政治に関われる世界での死が必要
-
- 130 名前: 名無しオレ的ゲーム速報さん 2019年03月05日 00:08 返信する
- 関係者吊るしてよ?
-
- 131 名前: 名無しオレ的ゲーム速報さん 2019年03月05日 00:08 返信する
-
>>121
釣り針デカすぎ
-
- 132 名前: 名無しオレ的ゲーム速報さん 2019年03月05日 00:09 返信する
-
官僚とかいう
表に出てこない裏の集合体
-
- 133 名前: 名無しオレ的ゲーム速報さん 2019年03月05日 00:09 返信する
-
統計の次はこれですか
-
- 134 名前: 名無しオレ的ゲーム速報さん 2019年03月05日 00:09 返信する
-
この手の問題から与党の管理責任問いただして不適格だとかいう人達いるけど
仮に政権交代したところで官僚の面子を取り換えてもいないんだから
直後に新政権は体制の不備を指摘されるはずだと思うんだけどどうするつもりなんだろ
-
- 135 名前: 名無しオレ的ゲーム速報さん 2019年03月05日 00:11 返信する
-
>>1
金持ちだけが経済回すと豪語してたのになんでや!
-
- 136 名前: 名無しオレ的ゲーム速報さん 2019年03月05日 00:12 返信する
-
>>121
今まで何件捏造改ざんのニュースが出てきてると思ってんだよ
-
- 137 名前: 名無しオレ的ゲーム速報さん 2019年03月05日 00:13 返信する
- 罰として文化庁の看板を創英角ポップ体に変更な
-
- 138 名前: 名無しオレ的ゲーム速報さん 2019年03月05日 00:13 返信する
- 官僚を皆殺しにすればいいんじゃね?
-
- 139 名前: 名無しオレ的ゲーム速報さん 2019年03月05日 00:14 返信する
-
結局親告罪のままだと例えそこに100%違法サイトと100%違法ユーザーがいたとしても
「作者から訴えられたわけじゃないんで 作者は何も言ってないから合法」が通る
例え作者が「違法DLやめて!」と声を上げたところで「お前は偽物 嘘の申告は認めない」が通る
この辺の整備なしにいくら厳しい法を作ろうが全くの無意味、税金の無駄ですな、誰も幸せにならん
-
- 140 名前: 名無しオレ的ゲーム速報さん 2019年03月05日 00:14 返信する
-
>>134
それは「責任は重く受け止める」「再発防止に努める」「根本から見直す」「政治の責任を果たす」と宣言した安倍総帥への人格攻撃だな?
安倍アンチは他国へ逃げるがいい
-
- 141 名前: 名無しオレ的ゲーム速報さん 2019年03月05日 00:15 返信する
- 文科省みたいな下級官庁に教育や表現の自由を任せるのはヤバすぎる
-
- 142 名前: 名無しオレ的ゲーム速報さん 2019年03月05日 00:15 返信する
-
権力の使い方を間違えてる豚は処刑しないとだめ
公開処刑にしろ
-
- 143 名前: 名無しオレ的ゲーム速報さん 2019年03月05日 00:17 返信する
-
>>19
日本共産党と中国共産党、めっちゃ仲悪いって知ってる?
-
- 144 名前: 名無しオレ的ゲーム速報さん 2019年03月05日 00:17 返信する
-
日本は美しい国。
日本人は礼儀正しく優しい人たち。
完璧な国です。
-
- 145 名前: 名無しオレ的ゲーム速報さん 2019年03月05日 00:17 返信する
- 一度官僚は全員処刑しないとだめ
-
- 146 名前: 名無しオレ的ゲーム速報さん 2019年03月05日 00:18 返信する
-
>>137
いまのよりマシになる気がする
-
- 147 名前: 名無しオレ的ゲーム速報さん 2019年03月05日 00:18 返信する
- ムリヤリ安倍擁護してて草
-
- 148 名前: 名無しオレ的ゲーム速報さん 2019年03月05日 00:20 返信する
-
処刑しかない
それしかない
-
- 149 名前: 名無しオレ的ゲーム速報さん 2019年03月05日 00:22 返信する
- へえ、自民党はこれに乗っかるもんだとおもってたが阻止したんか
-
- 150 名前: 名無しオレ的ゲーム速報さん 2019年03月05日 00:22 返信する
-
日本の官僚腐れ外道しかいないからな
自分達が金稼ぐために政治家利用して最終的には天下りするだけなんだろ?
-
- 151 名前: 名無しオレ的ゲーム速報さん 2019年03月05日 00:23 返信する
-
「自分達の社会には深刻な問題はありません」これ意訳すると「俺に直接大きな不都合をもたらす問題はない」なのでそもそも見ている物が違う。
「日本は先進国で一流国だから性犯罪や暴力犯罪、言論抑圧みたいな後進国や二流国の問題はありません」っちゅう幼稚なおっさんて日本にはいっぱいおるやんwww
-
- 152 名前: 名無しオレ的ゲーム速報さん 2019年03月05日 00:23 返信する
-
自民党は関係ないぞ官僚が諸悪の根源だ日本を任せられるのは自民党だけ
自民叩きに持っていこうとして自民叩きしてる反日どもは徹底的に叩いて追い出せ
-
- 153 名前: 名無しオレ的ゲーム速報さん 2019年03月05日 00:24 返信する
-
>>111
政治家動かしてるの大体官僚でしょ
-
- 154 名前: 名無しオレ的ゲーム速報さん 2019年03月05日 00:24 返信する
-
>>152
自民党のどこを支持してるの?
安倍のどこを支持してるの?
-
- 155 名前: 名無しオレ的ゲーム速報さん 2019年03月05日 00:25 返信する
-
文化庁、厚生省、財務省
一旦潰せ、マジで
-
- 156 名前: 名無しオレ的ゲーム速報さん 2019年03月05日 00:25 返信する
-
>>113
ムンになってかなり暴れだしたよな
フェミもどきも合わせて
-
- 157 名前: 名無しオレ的ゲーム速報さん 2019年03月05日 00:26 返信する
-
>>147
ムリヤリ安倍批判してて草
-
- 158 名前: 名無しオレ的ゲーム速報さん 2019年03月05日 00:28 返信する
-
腐り切ってる、最近こういう不正目に見えて多すぎるわ
一度官僚達を洗い出してみんなクビにしてくれや
-
- 159 名前: 名無しオレ的ゲーム速報さん 2019年03月05日 00:28 返信する
-
>>154
元の記事の文章を最初から最後まで全部もう一度読み直してこいよカス文盲
脳障害者かよ
-
- 160 名前: 名無しオレ的ゲーム速報さん 2019年03月05日 00:29 返信する
-
>>1
「エンゲル係数が上がってる」と批判されたら、「修正エンゲル係数」なるものを作り出したからなw
@HON5437
3月1日
総務省統計局の発行物の中で「修正エンゲル係数」という見慣れないグラフを公表してました。この修正エンゲル係数の数値を見ると、驚く事に安倍政権下のエンゲル係数急上昇が無かった事になってます。あまりに出来過ぎで政権にとって都合のいい数字を出すために編み出したのではないかと疑ってしまう。
-
- 161 名前: 名無しオレ的ゲーム速報さん 2019年03月05日 00:30 返信する
-
>>159
なにひとつ質問に答えてなくて草
-
- 162 名前: 名無しオレ的ゲーム速報さん 2019年03月05日 00:30 返信する
-
>>160
何だよこれ・・・
安倍は現実を直視したら死ぬ病気なのか?
-
- 163 名前: 名無しオレ的ゲーム速報さん 2019年03月05日 00:31 返信する
-
官僚主義の限界だなあ
完全に腐りきってしまった
まず財務省を潰して分割しよう
-
- 164 名前: 名無しオレ的ゲーム速報さん 2019年03月05日 00:31 返信する
-
自民党が政権与党でほんとよかったな
自民党が嫌な奴はさっさと日本から出ていけよ
-
- 165 名前: 名無しオレ的ゲーム速報さん 2019年03月05日 00:32 返信する
-
>>153
その官僚の人事権を握ってるのが安倍率いる政治家なんだよなあ
もう立場は逆転してるんだよ
-
- 166 名前: 名無しオレ的ゲーム速報さん 2019年03月05日 00:32 返信する
-
テレビも新聞も同じようなことやってるから
別に他がやってて不思議ではないだろ?
オールドメディア、他人にやられたからって烈火のように怒るなよ。
-
- 167 名前: 名無しオレ的ゲーム速報さん 2019年03月05日 00:32 返信する
-
>>1
よく考えてみ。中国ってこんな国だから。 日本なら絶対こんなこと起こらない。
・習に従う役人は出世して、異を唱える者は左遷
・反習派は微罪でも逮捕され、親習派は逮捕されず
・習の発言は絶対で、辞書にある単語の意味まで変わってしまう
・習の在任中に、最高権力者の任期延長という突然のルール変更を実施し、いまも習が居座る
-
- 168 名前: 名無しオレ的ゲーム速報さん 2019年03月05日 00:32 返信する
-
>>161
お前はそれ以前の馬鹿なんだよ、理解力ねーな無能ニートは死ねよハゲ
-
- 169 名前: 名無しオレ的ゲーム速報さん 2019年03月05日 00:33 返信する
-
こんなことより安楽死を合法化してくれないかな?
林修が言っていたが日本では年収890万以下の
人間はお荷物なんだろ?
-
- 170 名前: 名無しオレ的ゲーム速報さん 2019年03月05日 00:34 返信する
-
>>168
安倍を支持する理由を言えないのはどうして?
-
- 171 名前: 名無しオレ的ゲーム速報さん 2019年03月05日 00:36 返信する
- さしものネトウヨも、堂々と「安倍総理断固支持!」と叫ぶのに若干の引け目を感じてて草
-
- 172 名前: 名無しオレ的ゲーム速報さん 2019年03月05日 00:36 返信する
- ここまでするってダウンロードに親でも殺されたんか・・・
-
- 173 名前: 名無しオレ的ゲーム速報さん 2019年03月05日 00:36 返信する
-
>>169
それって一人当たりの社会保障費をペイ出来る年収が890万って事か?
-
- 174 名前: 名無しオレ的ゲーム速報さん 2019年03月05日 00:40 返信する
-
もはや官僚がわざとやっているようにしか見えん。
政治家なんて昔は俺たちの人形だったのに、最近言うこと聞かないからちょっと締めたろか、くらいの。
-
- 175 名前: 名無しオレ的ゲーム速報さん 2019年03月05日 00:41 返信する
-
著作権保護のための規制じゃなくて
規制のための規制
-
- 176 名前: 名無しオレ的ゲーム速報さん 2019年03月05日 00:41 返信する
-
>>159
個人的にあなたが気になって質問してるだけだから
答えてよ
-
- 177 名前: 名無しオレ的ゲーム速報さん 2019年03月05日 00:41 返信する
- こいつら処罰しろよ
-
- 178 名前: 名無しオレ的ゲーム速報さん 2019年03月05日 00:42 返信する
-
>>167
今の日本と大差なくて草
-
- 179 名前: 名無しオレ的ゲーム速報さん 2019年03月05日 00:44 返信する
- アベノセイダース文章読めなさ過ぎて馬鹿だろ
-
- 180 名前: 名無しオレ的ゲーム速報さん 2019年03月05日 00:44 返信する
-
文化庁=カスラックの本体だからな
別に今更驚きもせんわ
-
- 181 名前: 名無しオレ的ゲーム速報さん 2019年03月05日 00:44 返信する
-
官僚の腐敗は政権の腐敗
不正官僚の責任追及及び処分も政権の仕事だろ
安倍政権は公文書改竄ですらなにもしなかった
むしろお墨付きを与えたようなもんだからな
-
- 182 名前: 名無しオレ的ゲーム速報さん 2019年03月05日 00:46 返信する
- 官僚の暴走を政治家が止めれないせいなんだけどそれは
-
- 183 名前: 名無しオレ的ゲーム速報さん 2019年03月05日 00:47 返信する
- 捏造してでも成果として実績残して出世したいってクズな役人
-
- 184 名前: 名無しオレ的ゲーム速報さん 2019年03月05日 00:47 返信する
- まあ違法DL無くなるならなんでも良いわ
-
- 185 名前: 名無しオレ的ゲーム速報さん 2019年03月05日 00:47 返信する
- この手のニュースを見るとフランスで起きた日には暴動起きてんだろーなって思うけどな。
-
- 186 名前: 名無しオレ的ゲーム速報さん 2019年03月05日 00:49 返信する
-
>>179
数々の改ざんが安倍のせいでなくてなんなんだよ
-
- 187 名前: 名無しオレ的ゲーム速報さん 2019年03月05日 00:50 返信する
- 電子決済も水増しだよ
-
- 188 名前: 名無しオレ的ゲーム速報さん 2019年03月05日 00:50 返信する
-
>>184
まあキャッシュがNGな時点でほぼインターネット禁止と同義なんですけどね
中韓未満
-
- 189 名前: 名無しオレ的ゲーム速報さん 2019年03月05日 00:51 返信する
- 韓国の照射問題を再び取り上げる時が来たようだ
-
- 190 名前: 名無しオレ的ゲーム速報さん 2019年03月05日 00:51 返信する
- おい、韓国みたいなことしてんじゃねーよ
-
- 191 名前: 名無しオレ的ゲーム速報さん 2019年03月05日 00:51 返信する
-
電子決済は訪日外国人のためって安倍がツイートしてるぞ
良かったな安倍支持者
-
- 192 名前: 2019年03月05日 00:53 返信する
- ���Υ������ȤϺ��������ޤ�����
-
- 193 名前: 名無しオレ的ゲーム速報さん 2019年03月05日 00:54 返信する
-
>>173
そうじゃね
-
- 194 名前: 名無しオレ的ゲーム速報さん 2019年03月05日 00:57 返信する
-
>>192
はい通報
-
- 195 名前: 名無しオレ的ゲーム速報さん 2019年03月05日 01:00 返信する
-
>>183
捏造してでも成果として実績残して出世したいってクズな役人
が、厚労省でも財務省でも文部省でもたまたま偶然安倍政権の時に殺到したのか
のんきなもんだな
-
- 196 名前: 名無しオレ的ゲーム速報さん 2019年03月05日 01:01 返信する
-
>>191
安倍ちゃんが目指しているのは日本の観光立国化
-
- 197 名前: 名無しオレ的ゲーム速報さん 2019年03月05日 01:02 返信する
-
いくらなんでもスクショまで著作権で守とか基地ってるだろ
捏造してまで守りたい理由はなんだ?>
-
- 198 名前: 名無しオレ的ゲーム速報さん 2019年03月05日 01:04 返信する
- 捏造したり海外のモデルの処女買ったり、偉い人達は大変ですねー
-
- 199 名前: 名無しオレ的ゲーム速報さん 2019年03月05日 01:06 返信する
-
違法は違法
数字とか関係なく厳罰化しろっつーの
-
- 200 名前: 名無しオレ的ゲーム速報さん 2019年03月05日 01:10 返信する
-
官僚は誰の利益を考えて捏造してんだろ?
統制した後に出来上がる新サービス構想の企業に天下りする感じなのかな…
-
- 201 名前: 名無しオレ的ゲーム速報さん 2019年03月05日 01:14 返信する
- 出版社業界から官僚に金が流れてる可能性
-
- 202 名前: 名無しオレ的ゲーム速報さん 2019年03月05日 01:14 返信する
-
一時期政治家の一斉検挙が行われたように
官僚の一斉検挙してくれ
-
- 203 名前: 名無しオレ的ゲーム速報さん 2019年03月05日 01:15 返信する
-
>>200
楽曲のJASRACとは別に著作権管理法人を作れるんやぞ
天下り先を作れるかどうかで省内評価が変わるんだから、そりゃ必死よ
-
- 204 名前: 名無しオレ的ゲーム速報さん 2019年03月05日 01:16 返信する
- あるある詐欺 詐欺師だね〜!
-
- 205 名前: 名無しオレ的ゲーム速報さん 2019年03月05日 01:18 返信する
-
>>200
それを追求しようとして
暗殺されたのが石井紘基氏だからな・・・
-
- 206 名前: 名無しオレ的ゲーム速報さん 2019年03月05日 01:22 返信する
-
もう国民が従順だから
隠蔽すらしようとしなくなってるな
日本国民完全に舐められてる
でも日本国民は何もしてこないんで安心しまくりやろうね
-
- 207 名前: 名無しオレ的ゲーム速報さん 2019年03月05日 01:23 返信する
-
ちょい昔は御用学者に都合の良いこと言わせてたよな
今は、都合の良いようにアンケート結果を改竄してるんだよな
自分勝手が過ぎる!!!
-
- 208 名前: 名無しオレ的ゲーム速報さん 2019年03月05日 01:24 返信する
-
官僚も政治家も要らんわ
無政府で北斗も真っ青な血みどろの世界でよくない?
-
- 209 名前: 名無しオレ的ゲーム速報さん 2019年03月05日 01:26 返信する
-
忖度要求して、雲行きが怪しくなったら切り捨てる。
安部・菅のいつものやり口
とっとと石破茂と変われよ
-
- 210 名前: 名無しオレ的ゲーム速報さん 2019年03月05日 01:26 返信する
-
>>26
えっ?なに?民主党の時は民主党が悪くて、自民党が不正したときは官僚のせいにすんの?
-
- 211 名前: 名無しオレ的ゲーム速報さん 2019年03月05日 01:30 返信する
-
警察権力の拡大をしたかったのだろう
-
- 212 名前: 名無しオレ的ゲーム速報さん 2019年03月05日 01:32 返信する
-
>>81
自民党から依頼されたから自民党に報告してるんだろ?
そんなことも分からないのか?
-
- 213 名前: 名無しオレ的ゲーム速報さん 2019年03月05日 01:35 返信する
-
>>43
知らなかったの?
その官僚とズブズブなのが自民党な
-
- 214 名前: 名無しオレ的ゲーム速報さん 2019年03月05日 01:36 返信する
-
>>54
だよな?政府は民主党が運営してるもんな?
-
- 215 名前: 名無しオレ的ゲーム速報さん 2019年03月05日 01:39 返信する
- 安倍:私が国家です
-
- 216 名前: 名無しオレ的ゲーム速報さん 2019年03月05日 01:45 返信する
- 文化庁無茶苦茶だな。最近官僚の暴走が多すぎね?
-
- 217 名前: 名無しオレ的ゲーム速報さん 2019年03月05日 01:46 返信する
-
内閣人事局のせいだよ
あれを潰さないとこの流れは絶対に変わらない
-
- 218 名前: 名無しオレ的ゲーム速報さん 2019年03月05日 01:48 返信する
- アベガー・ワ・ルイ
-
- 219 名前: 名無しオレ的ゲーム速報さん 2019年03月05日 01:48 返信する
-
こういうのは未来永劫影響を与える捏造だから
殺人とか放火より罪深いと思います
-
- 220 名前: 名無しオレ的ゲーム速報さん 2019年03月05日 02:10 返信する
-
自民党を騙すため(笑)
何のメリットがあんねんwww
官僚は常に自分たちの利益を与党の利益に繋げて
お互い甘い汁吸ってきてんだよw
民主党に政権を奪われた元凶だろうがw
-
- 221 名前: 名無しオレ的ゲーム速報さん 2019年03月05日 02:13 返信する
- どうせ逮捕したって下っ端の新人官僚君が生贄にされるだけなんだよなぁ
-
- 222 名前: 名無しオレ的ゲーム速報さん 2019年03月05日 02:13 返信する
-
自民党と官僚の売国タッグほんと最悪だな
どんだけ日本を破壊したら気が済むんだよ
-
- 223 名前: 名無しオレ的ゲーム速報さん 2019年03月05日 02:31 返信する
-
政権が批判されるのあったりまえだろ。
捏造やる前に抑えなきゃ。
-
- 224 名前: 名無しオレ的ゲーム速報さん 2019年03月05日 02:35 返信する
-
>>199
だったら信号無視は死刑にしろってデモでもしたらどうだね。
-
- 225 名前: 名無しオレ的ゲーム速報さん 2019年03月05日 02:54 返信する
-
他の法律もこんな感じだぞ。
道路とか消費税とか。
-
- 226 名前: 名無しオレ的ゲーム速報さん 2019年03月05日 03:09 返信する
- 朝日のスクショ違法化とかいう断定も観測気球的飛ばし記事かな
-
- 227 名前: 名無しオレ的ゲーム速報さん 2019年03月05日 03:13 返信する
-
自民は関係ないとかむしろ被害者とか言ってる奴等アホすぎ
今の官僚の人事は自民がやってるのに寝言こいてんじゃねーよ
-
- 228 名前: 名無しオレ的ゲーム速報さん 2019年03月05日 03:22 返信する
-
体制は第二次世界大戦後も保持されてる、つまり暴走を止める仕組みは構築されていない、日本政府は日本国民にとってまだ危険な存在
合衆国憲法修正第2条に相当する憲法は日本にも必要
-
- 229 名前: 名無しオレ的ゲーム速報さん 2019年03月05日 03:27 返信する
- 官僚や政治家は国民を騙して経済を混乱させるような捏造や詐欺を働いてもおとがめないのかーホント地獄へ落ちろ
-
- 230 名前: 名無しオレ的ゲーム速報さん 2019年03月05日 04:07 返信する
-
>>226
明日以降そういう台本でいくんだネトサポ…
-
- 231 名前: 名無しオレ的ゲーム速報さん 2019年03月05日 04:30 返信する
- パヨクが必死すぎてすげぇな
-
- 232 名前: 名無しオレ的ゲーム速報さん 2019年03月05日 04:35 返信する
-
┌─┐
|. ● l
├─┘
_\レ' ; 頭クルクルパー
. / 捏●造\
/ \
. / (゚) (゚) \
| )●( | <統計いじれば好景気!
. \ 廿 /
. ノ \
自民党は考えるのをやめた。
-
- 233 名前: 名無しオレ的ゲーム速報さん 2019年03月05日 04:35 返信する
-
┌─┐
|. ● l
├─┘
_\レ' ; 頭クルクルパー
. / 捏●造\
/ \
. / (゚) (゚) \
| )●( | <統計いじれば好景気
. \ 廿 /
. ノ \
自民党は考えるのをやめた。
-
- 234 名前: 名無しオレ的ゲーム速報さん 2019年03月05日 04:35 返信する
-
┌─┐
|. ● l
├─┘
_\レ' ; 頭クルクルパー
. / 捏●造\
/ \
. / (゚) (゚) \
| )●( | <統計いじれば好景気!
. \ 廿 /
. ノ \
自民党は考えるのをやめた。
-
- 235 名前: 名無しオレ的ゲーム速報さん 2019年03月05日 04:36 返信する
- さらにコピペ発狂か…
-
- 236 名前: 名無しオレ的ゲーム速報さん 2019年03月05日 04:36 返信する
-
../::::::::ソ::::::::: :゛'ヽ、
../:::::::-、:::i´i|::|/:::::::::::ヽ
/::::::,,、ミ"ヽ` "゛ / ::::::ヽ
../::::::== `-::::::::ヽ
::::::::/.,,,=≡, ,≡=、、 l:::::::l
i::::::::l゛.,/・\,!./・\ l:::::::!
.|`:::| :⌒ノ/.. i\:⌒ .|:::::i
(i ″ ,ィ____.i i i //
ヽ / l .i i /
..lヽ ノ `トェェェイヽ、/´ 権力を利用すれば何でもできる
..|、 ヽ `ー'´ /
/ ヽ ` "ー−´/、
-
- 237 名前: 名無しオレ的ゲーム速報さん 2019年03月05日 04:37 返信する
-
もういいよ / ,ィ / ヽi ヽ. l、 /ニ三‐`、 `ヾミミミヽ
安倍… "i /^ヽ! / !,/ -―- |,/| ハ./ ̄ fニ三三ミヽヾミミミヽ
i l ハ i/ ━ ヽ. l/ /:. :. .:' `゙'. ヾミミミミ',
゙l. ヽ_ { ヽソノ/_, i :. ';=―一 . ',ミミミミ!
/ヽ! ,ィ/ `- ;'.‐'u"´,:,! ' 、"U''' .Nlハ⊥
/ _Y ヽ t 、 / ._,.ノ,' ,. }、 tf{´i, l|
〃´ ̄ 亠─----;:>- 、. `´ /. ,ゝ^ :: ヽ `!) Vl
i'´  ̄ __ ,,.. -`<ミ} . / _J_ 丶 }'´ /
/l ,. - ´ / ヽヽ,, l /ィ三三シ'^ / ノ< アベノミクスは大成功!
. i. ! / / ` |. '´ '"~"' /l'´
. l i /. l |:.:.、 ,. ' l
-
- 238 名前: 名無しオレ的ゲーム速報さん 2019年03月05日 04:37 返信する
-
電気ガス水道料金↑ /\ 晋晋 三晋晋晋
|\/| // \晋 ◆/)||(\◆晋
消費税↑ |. |. | | | 丶,I\∠⌒I I ⌒ゝ◆ソ
_|\ \|/ 企業の内部留保↑ | | I│ \ ││´ .│I
\\| | /|_ | | | ノ\_)ヽ .|
 ̄\ _|__ |/ / | | `I │\ I .I うわーあいつまだ生きてるよw
\/__┃ノ(_\;/ ̄ | | i .├─\ ./
;/┓愛●国._\; もう!野党はしっかりして! | | __/\ /  ̄ ヽ,\\
;/ノ(( 。 )三( ゚ )┃\;もう!野党は対案出して! <(──大量移民──<Ξ<´ `| ̄丶
;.| ⌒┃(__人__)ノ(┃ |.;もう!野党は頼りにならない! (ミミ___| / `丶|__)
..;\u.┃. |++++| ⌒┃/ もう!消去法で自民支持! | | 丶 / |
/  ̄ ̄| ̄ ̄ \
_/ .| \_
// | /|\ |\\
 ̄|/ .|. |. | \| ̄
実質賃金↓ |/\| 食料品の容量↓
年金↓
-
- 239 名前: 名無しオレ的ゲーム速報さん 2019年03月05日 04:38 返信する
-
>>235
┌─┐
|. ● l
├─┘
_\レ' ; 頭クルクルパー
. / 愛●国\
/ \
. / (゚) (゚) \
| )●( | <自民の移民は移民じゃないし!
. \ 廿 /
. ノ \
ネトウヨは考えるのをやめた。
-
- 240 名前: 名無しオレ的ゲーム速報さん 2019年03月05日 04:39 返信する
-
>>215
____
/__ネ ト ウ ヨ_\
( 人____)
|ミ/ ー◎-◎-)
(6 (_ _) ) 国のために戦う!!
|/ ∴ ノ 3 ノ
\_____ノ,, ,∩_
/,|┌-[]─┐| \ ( ノ
/ ヽ| i バ | '、/\ / /
/ `./| | カ | |\ /
\ ヽ| lゝ | | \__/
\l  ̄ ̄ ̄ |
-
- 241 名前: 名無しオレ的ゲーム速報さん 2019年03月05日 04:39 返信する
-
/::::::::ソ::::::::: :゛'ヽ、
/:::::::-、:::i´i|::|/:::::::::::ヽ
/::::::,,、ミ"ヽ` "゛ / ::::::ヽ
こ の 嘘 で 、 /::::::== `-::::::::ヽ
::::::::/.,,,=≡, ,≡=、、 l:::::::l
騙 し 切 る 。 i::::::::l゛.,/・\,!./・\ l:::::::!
|`:::| :⌒ノ/.. i\:⌒ .|:::::i
(i ″ ,ィ____.i i i //
自 民 党 ヽ / l .i i /
lヽ ノ `トェェェイヽ、/´
/|、 ヽ `ー'´ /
,---i´ l ヽ ` "ー−´/
'´ ̄ | \ \__ / |\_
| ゝ、 `/-\ | \ `ヽ
-
- 242 名前: 名無しオレ的ゲーム速報さん 2019年03月05日 04:40 返信する
-
>>241
、z=ニ三三ニヽ、
,,{{彡ニ三ニ三ニミヽ
}仆ソ'`´''ーー'''""`ヾミi
lミ{ ニ == 二 lミ|
. {ミ| , =、、 ,.=-、 ljハ
{t! ィ・= r・=, !3l
`!、 , イ_ _ヘ l‐'
Y { r=、__ ` j ハ─ 国民はバカだからわかりゃしねえよ
r‐、 /)へ、`ニニ´ .イ /ヽ
} i/ //) `ー‐´‐rく |ヽ
l / / /〉、_\_ト、」ヽ!
/| ' /) | \ | \
-
- 243 名前: 名無しオレ的ゲーム速報さん 2019年03月05日 04:40 返信する
-
.___
./ ノヽ\
;| (○)(○|:
:|ヽ (_人_)/; これ以上、自民安倍に吸い取られたら骨と皮になるだろう・・・
. :| |. ⌒ .|; 常識的に考えて・・・
:h /;
:| /; ’
/ く、 \
;| \\_ \
;|ミ |`ー=っ \
-
- 244 名前: 名無しオレ的ゲーム速報さん 2019年03月05日 04:40 返信する
-
>>241
.______ __
ノ三ll|)))))))))())))))
|三三ミ ̄ ̄  ̄.イ
.ミ三ミ |
.イ:::::: ヽ ノ |
|:::: ⌒ ) < ⌒| 安倍さん何時でも
(6 (_) .| 電話くださいね!
|: >ェェェ ( )
人::ヽ ⌒ .ノ\ _ _ ,'
/ \_ ヽ二/ ヽ_///=゙
⌒ヽ ヽ.o 入 ノ
-
- 245 名前: 名無しオレ的ゲーム速報さん 2019年03月05日 04:41 返信する
-
/:::::::-、:::i´i|::|/:::::::::::ヽ
/::::::,,、ミ"ヽ` " / :::::::::ヽ
/::::::== - ~ `-:::::::ヽ
|::::::::/_,=≡、 ,≡=~、l:::::::i
i::::::::l゛,/・\, ! ,/・\ l:::::::!
.|`:::| ⌒ ノ/_ i丶⌒ |:::::i
(i ″ , ィ____ i i. ! /ノ
ヽ i / l i i ./ (⌒)
l ヽ ノ `トェェェイヽ、/´ ノ ~.レ-r┐
/~|、 ヽ `ー'´ /~\ ノ__ ! | .| ト、
/ l ヽ `"ー−´/ 〈 ̄ '-ヽ.λ_レ
 ̄` ー‐--‐ '
日本移民党総裁 安倍晋三
日本を移民で取り戻す!
-
- 246 名前: 名無しオレ的ゲーム速報さん 2019年03月05日 04:42 返信する
-
|;;;;|
ヽ二二二二二二二二7
../:::::::-、:::i´i|::|/:::::::::::ヽ ボワッ
/::::::,,、ミ"ヽ` "゛ / ::::::ヽ
../::::::== `-::::::::ヽ
::::::::/.,,,=≡, ,≡=、、 l:::::::l お鍋の中から
i::::::::l゛.,/・\,!./・\ l:::::::!
.|`:::| :⌒ノ/.. i\:⌒ .|:::::i ボワッと
(i ″ ,ィ____.i i i //
ヽ / l .i i / インチキおじさん登場〜♪
..lヽ ノ `トェェェイヽ、/´
..|、 ヽ `ー'´ /
〔_ ̄ ̄ ̄ ̄ ̄ ̄ ̄ ̄_〕
| |
| |
\______/
_〔 从从从 〕_
| 【○】 |
-
- 247 名前: 名無しオレ的ゲーム速報さん 2019年03月05日 04:43 返信する
-
、─- 、 __
,_ -─-ヽ '´ ,∠.._
,> " " " ゙ 、、 <` まだまだ
∠_ " " " ヾ 、、ヾ 終らせない…!
/ ″, ,ィ /ヘ i、 ヾ ヾ !
. /イ ,ィ ./l//)||(\ \ ゙ | 地獄の淵が
|/ レ| ∠● I I●ゝ |n. l 見えるまで
. | l  ̄ ││ :|fリ,'
`ヘ .ノ(__)ヽ :|"ハ 限度
. /ヽ. ├─┤ /|/ :!_ いっぱいまで
_/ l\  ̄ / ./ |-¨二 いく…!
-‐ _''.二/ l:::::`‐:'´ / |
¨´ l ,ヽ::::: /,へ | 日本が
| /o |_ _,/ \ | 完全に
. |./ |_.二../ ` 倒れるまで……
r_'.ニニ'' \
. とニニ''_. ヽ アベノミクスの後は
/ ,. -、 \ \ 骨も残さない
/ / | o\)`ァ、 \:‐┐ ………!
/ _.ノ | | ヽ. \!
. / / │ | ヽ. \
-
- 248 名前: 名無しオレ的ゲーム速報さん 2019年03月05日 04:44 返信する
-
,ィZ三三二ニ== 、、
,. --{シイィ彡彡三三三ミ丶、
,イィ三ミ>'"´ __,,  ̄`丶ミミミミヽ
/シ彡シ'´ _ ,ニ_二 三‐`、 `ヾミミミヽ
. ,'ilif'彡' ,' _,..-ュ ̄ fニ三三ミヽヾミミミヽ
jlリイ彡! :,ィ彡'"´ :. :. .:' `゙' ヾミミミミ',
l{i{l{lノリ ,'fi´ _, i :. ';=―一 ',ミミミミ!
{lilili/{ ' ,.-‐'"´,:,! ' 、ー-‐ ' Nlハ⊥
|lilifリハ .: '、 _,.ノ,' ,. }、 tf{´i, l|
. Wリ小! .: ,ゝ^ :: ヽ `!) Vl
ゞ干ミ} : / _J_ 丶 }'´ /
'、Yヾ :. l /ィ三三シ'^ / ノ
ヾ.f'、:.:. '´ '"~"' /l'´
ヽ._):.:.、 ,. ' l
トi、ヾ:.. 、 _,. - ' |
/^ヾ!、丶 ` ¨""´ |
/ヽ 丶、 `¨¨´ ト、
/::::::::::丶、 `丶、 丶 | rゝ、
嘘つきましたけどなにか?
-
- 249 名前: 名無しオレ的ゲーム速報さん 2019年03月05日 04:46 返信する
-
┌─┐
|. ● l
├─┘
_\レ' ; 頭クルクルパー
. / 捏●造\
/ \
. / (゚) (゚) \
| )●( | <統計いじれば好景気!
. \ 廿 /
. ノ \
自民党は考えるのをやめた。
-
- 250 名前: 名無しオレ的ゲーム速報さん 2019年03月05日 05:13 返信する
- こういう虚偽は捕まらいのか
-
- 251 名前: 名無しオレ的ゲーム速報さん 2019年03月05日 05:36 返信する
-
文化庁の賛成水増し最低だな
厚労省や文化庁の不正再発防止に、統計不正や虚偽報告の罰則強化を求める。
知らず知らずに嘘報告を承認して、嘘発覚したら政府が野党や国民から批判対象になる。
正しい報告を受ける為にも統計不正は罰則強化を強めるべき。
-
- 252 名前: 名無しオレ的ゲーム速報さん 2019年03月05日 05:39 返信する
-
おや?つまり、、、
「愚民どもには嘘情報を広め、自分たち上級国民に都合のいい国作りを!」
っていうアレなのかな??
-
- 253 名前: 名無しオレ的ゲーム速報さん 2019年03月05日 05:43 返信する
- 政治家の信用出来ない三大言葉 「真摯に」 「丁寧に」 「誠実に」
-
- 254 名前: 名無しオレ的ゲーム速報さん 2019年03月05日 05:52 返信する
-
今回は自民がきっちり阻止しただろ
安倍は評価される方だ
批難するとしたら、犯罪官僚をちゃんと処分しないこと
これが政権批判にすり替えられて官僚の不正を追求できないのが一番最悪。ほんと安倍批判してる奴らは無知でアホで迷惑な害虫だな。
/::::: イ壬_月豕::::::::\ イライライライライライライライライライライライラ
i:::::::::::::::\:::::::/::::::::::i イライライライライライライライライライライライラ
|:::ノ::::r⌒ヽ:::::r⌒ヽ:::::\::| イライライライライライライライライライライライラ
|ノ:::::::ヽ_ノ::::ヽ_ノ:::::::: | イライライライライライライライライライライライラ
.i⌒|::::::::::::::::(.o o,)::::: |⌒i イライライライライライライライライライライラ
.、_ノ:::::::::::::::i::∠ニゝ i. ・ |、_ノイライライライライライライライライライライライラ
!::::::::::ノ::::`ー ' \・ ・ | イライライライライライライライライライライライラ
-
- 255 名前: 名無しオレ的ゲーム速報さん 2019年03月05日 06:05 返信する
-
>>20
無知がばれたな
-
- 256 名前: 名無しオレ的ゲーム速報さん 2019年03月05日 06:06 返信する
-
>>212
アベノセイダーズいたぁ
-
- 257 名前: 名無しオレ的ゲーム速報さん 2019年03月05日 06:08 返信する
-
>>213
それあなたの感想ですよね
-
- 258 名前: 名無しオレ的ゲーム速報さん 2019年03月05日 06:17 返信する
- もう何も信じられない
-
- 259 名前: 名無しオレ的ゲーム速報さん 2019年03月05日 06:50 返信する
-
官僚と政権は別って常識じゃないのか?
アベノセイダーズには呆れはてたわ。
-
- 260 名前: 名無しオレ的ゲーム速報さん 2019年03月05日 07:12 返信する
-
>>259
大臣は政権側って常識じゃないのか?
ネトウヨには呆れはてたわ。
-
- 261 名前: 名無しオレ的ゲーム速報さん 2019年03月05日 07:21 返信する
-
当初の違法化の際にはむしろ文化庁が慎重な運用を求めていた側だったんだが
それからこれまでの間に何があった
-
- 262 名前: 名無しオレ的ゲーム速報さん 2019年03月05日 07:36 返信する
- 公文書偽造に抵触しないか?
-
- 263 名前: 名無しオレ的ゲーム速報さん 2019年03月05日 07:48 返信する
- 文化庁はなんでこんな事に躍起になってんの?
-
- 264 名前: 名無しオレ的ゲーム速報さん 2019年03月05日 07:52 返信する
-
まあ政府側は大臣や総理がこれをこういう風にこうしろといった指示を実務担当者と面と向かって話を詰めたりはしないでしょうね、上の方から成果を求めたってだけ
官僚の忖度だったのをいろいろバレてるこの時期的にまずかったのとちょうどガス抜きにいいくらいの大きさの問題だから"毅然とした政府"アピールで槍玉にあげたんじゃない?
-
- 265 名前: 名無しオレ的ゲーム速報さん 2019年03月05日 07:53 返信する
-
>>254
官僚の不正、自民がどうぞ追及してください。誰も追及するなと言ってませんし。
質問時間もたっぷりありますし。
安倍は大臣の任命責任があるので批判は免れませんよ。
-
- 266 名前: 名無しオレ的ゲーム速報さん 2019年03月05日 07:55 返信する
-
>>262
その辺、ぜひ自民党が追及してってほしいですね。
-
- 267 名前: 名無しオレ的ゲーム速報さん 2019年03月05日 07:57 返信する
-
これってあらゆるダウンロードを違法ってことにしておけば言いがかりをつけて逮捕しやすくなるからだよな
本気になればネットを見ただけでPCにキャッシュが残り逮捕できる
戦前の治安維持法を復活させようとしているんだ安倍は
-
- 268 名前: 名無しオレ的ゲーム速報さん 2019年03月05日 07:58 返信する
-
最近の日本は韓国とか中国との違いがわからん
マジで
不正しかしてない
-
- 269 名前: 名無しオレ的ゲーム速報さん 2019年03月05日 08:09 返信する
-
本来ならこういうのは与野党問わず調査し、対応策とか策定しないといけないところのはずなのに、「安倍が悪い」って叫んで協力を全くしない野党が邪魔してるから国民生活がクソ法案だらけでガタガタなんやで。
ミンスおよび共産を含む野党が野党の仕事できてれば、ブラック企業問題も統計不正もここまで酷くなかったはず。
安倍が悪いと言ってる奴らが悪い、しかもオレらに悪影響が出てるレベルで。
-
- 270 名前: 名無しオレ的ゲーム速報さん 2019年03月05日 08:11 返信する
-
>>269
省庁の不正に野党がどうやって協力すんの?
-
- 271 名前: 名無しオレ的ゲーム速報さん 2019年03月05日 08:15 返信する
-
>>270
不正是正に協力しろって書いてるんやで。
結局安倍攻撃にしか使わず、その後なあなあにするのは不正に加担するのと変わらんて意味。
-
- 272 名前: 名無しオレ的ゲーム速報さん 2019年03月05日 08:15 返信する
-
一度官僚を全員審査受けさせろ
腐ったのは捨てないと、他が腐ってく
-
- 273 名前: 名無しオレ的ゲーム速報さん 2019年03月05日 08:16 返信する
-
関わった官僚といいますが
知ってる人はもっと個人名を挙げて批判すればいいのに
「またコイツか、要注意だな」って絶対なるでしょそんなヤツ
-
- 274 名前: 名無しオレ的ゲーム速報さん 2019年03月05日 08:23 返信する
-
>>268
そんなの昔からだ
明るみに出るようになっただけ
-
- 275 名前: 名無しオレ的ゲーム速報さん 2019年03月05日 08:33 返信する
-
アベガーって言ってる奴アホすぎん?w
今回安倍自民の優秀さがニュースになってるんやぞ
-
- 276 名前: 名無しオレ的ゲーム速報さん 2019年03月05日 08:39 返信する
-
その捏造した結果で安倍トップの国会に殴り込みかけてる訳なのに、なんで安倍が悪いになるんですかね?
批判すべきは官僚ですよ?政治家じゃないですよ?
-
- 277 名前: 名無しオレ的ゲーム速報さん 2019年03月05日 08:43 返信する
-
利権で大金を稼ぐ
これが高学歴の頭の使いどころ!
民意無視な税金泥棒のバ官僚!
-
- 278 名前: 名無しオレ的ゲーム速報さん 2019年03月05日 08:43 返信する
- 捏造とかつまんないところばっかり安倍政権のまねをする奴が増えたなぁ
-
- 279 名前: 名無しオレ的ゲーム速報さん 2019年03月05日 08:48 返信する
- まぁ、国民全員をペテンにかけるデータ偽装をやらかしたアベノミクス成果偽装詐欺に比べればかわいいもんだろ
-
- 280 名前: 名無しオレ的ゲーム速報さん 2019年03月05日 08:48 返信する
-
以前の成立時にはむしろ何としてでも成立させたい議員側の思惑があったが
今回はなぜこうなってるかよくわからんな
文化庁なんて良くも悪くもそこまで職務意識ないだろうに
-
- 281 名前: 名無しオレ的ゲーム速報さん 2019年03月05日 08:56 返信する
-
安倍はこれを許すの?
罰しなよ
-
- 282 名前: 名無しオレ的ゲーム速報さん 2019年03月05日 08:57 返信する
-
※276
で、その悪い奴は逮捕されたの?
-
- 283 名前: 名無しオレ的ゲーム速報さん 2019年03月05日 09:00 返信する
-
>>276
だからその官僚の頭は誰で、その頭を選んだのは誰か、という話の道理もわからんからネトウヨはアホって話になる。
-
- 284 名前: 名無しオレ的ゲーム速報さん 2019年03月05日 09:01 返信する
- これでも文化庁を潰さなかったら安倍もグル
-
- 285 名前: 名無しオレ的ゲーム速報さん 2019年03月05日 09:05 返信する
-
>>271
だからどうやって是正に協力すんの。
まずは与党が実行者と指示者を処分して改竄防止案を提示しないと始まらんだろう。
ところが与党は必死こいて関係者を匿う。そりゃ野党は安倍攻撃するしかない。
-
- 286 名前: 名無しオレ的ゲーム速報さん 2019年03月05日 09:10 返信する
-
与党全体としては阻止に動いたんだろうが、
一部、手柄の欲しい議員が個人的に圧力かけたくらいは疑ってるよ
役人がこんなことにそこまでやる気あるわけねーからな
-
- 287 名前: 名無しオレ的ゲーム速報さん 2019年03月05日 09:18 返信する
-
日本だと国会議員と違って人員の入れ変わりないから政治家より省庁の方が腐りやすいし自浄作用がさらに薄い
与党変わろうがまったく変わらないクズ集団
-
- 288 名前: 名無しオレ的ゲーム速報さん 2019年03月05日 09:21 返信する
- ず〜とこんなことしてきてたんだろうな
-
- 289 名前: 名無しオレ的ゲーム速報さん 2019年03月05日 09:35 返信する
-
この法案だけど、悪に対してはまぁ牽制になるだろうけど善に対しては日本の整備が全く出来てないから言っちゃえばいっちゃえば「逮捕しやすくなる」「言語統制できる」法案になるんだけど…
これ偽造・詐称までして、なんの思惑で推し進めようとしたの?
取り敢えずだな、これに関わった官僚はすべて名前を出せ。もう顔だしていいよまじで。
-
- 290 名前: 名無しオレ的ゲーム速報さん 2019年03月05日 09:37 返信する
-
>>286
だよなぁ…ごく一部の役人以外は面倒事をのらりくらり回避するもんだから
癒着はあったよな‥
-
- 291 名前: 名無しオレ的ゲーム速報さん 2019年03月05日 09:39 返信する
-
駄々こねてもダメなものはダメなの。
ね。ネトウヨちゃん。
-
- 292 名前: 名無しオレ的ゲーム速報さん 2019年03月05日 09:41 返信する
-
また官僚クズ案件かよ
国民と政治家を馬鹿にしすぎ
厳しい罰則が必要だと思う
-
- 293 名前: 名無しオレ的ゲーム速報さん 2019年03月05日 09:42 返信する
-
こうやって補足資料を出してるから捏造ではないような
拡大解釈なだけで
何でも捏造!とかいう風潮なんなの
-
- 294 名前: 名無しオレ的ゲーム速報さん 2019年03月05日 09:46 返信する
- 拡大解釈でいこう、がネトウヨのアホの打開策か。
-
- 295 名前: 名無しオレ的ゲーム速報さん 2019年03月05日 09:49 返信する
-
違法行為を取り締まるため
違法行為に走る
あたまおかしい
-
- 296 名前: 名無しオレ的ゲーム速報さん 2019年03月05日 09:50 返信する
-
もしこのとおりに改正案が出される場合、誰が提出やることになっていたのか
ぶっちゃけそいつが怪しい
-
- 297 名前: 名無しオレ的ゲーム速報さん 2019年03月05日 09:56 返信する
- 裏で安倍が指示してる
-
- 298 名前: 名無しオレ的ゲーム速報さん 2019年03月05日 10:09 返信する
-
模造大国日本になっちまったなぁ
ここ数年で大企業や政府や役所の模造どんだけ増えたよ・・・
-
- 299 名前: 名無しオレ的ゲーム速報さん 2019年03月05日 10:15 返信する
-
つーか公文書偽造で普通に犯罪だろこれ。
見せしめではないが逮捕して執行猶予なしの実刑にしないと
延々とこういったケースは増えるぞ。
-
- 300 名前: 名無しオレ的ゲーム速報さん 2019年03月05日 10:16 返信する
- 長官はクビだ
-
- 301 名前: 名無しオレ的ゲーム速報さん 2019年03月05日 11:31 返信する
-
この記事は官僚が悪いのか 自民党は被害者
ネトウヨ、パヨ関係なくアベガーって言ってるやつは思考停止の沼か それとこれは別だろうに・・・
-
- 302 名前: 名無しオレ的ゲーム速報さん 2019年03月05日 11:39 返信する
-
自民は関係ないとかむしろ被害者とか言ってる奴等アホすぎ
今の官僚の人事は自民がやってんだからグルだよ。
自民もそれがわかってるから本気で追求はしないで全力で官僚匿ってんだよ。
-
- 303 名前: 名無しオレ的ゲーム速報さん 2019年03月05日 12:09 返信する
-
/ ̄ ̄ ̄ ̄\ / ̄ ̄ ̄ ̄ ̄ ̄ ̄ ̄ ̄ ̄ ̄ ̄ ̄ ̄
( 人____)< パヨクカンコク、パヨクカンコク!
|./ ー◎-◎-) \______________
(6 (_ _) ) カタカタカタ
| .∴ ノ 3 ノ ______
ゝ ノ .| | ̄ ̄\ \
/ \__| | | ̄ ̄|
/ \___ | | |__|
| \ |つ |__|__/ /
/  ̄ ̄ | ̄ ̄ ̄ ̄| 〔 ̄ ̄〕
| | ̄ J
-
- 304 名前: 名無しオレ的ゲーム速報さん 2019年03月05日 12:24 返信する
- 身内に問題を起こさせて自民党が解決したように見せかけるマッチポンプなのが丸わかりだわ
-
- 305 名前: 名無しオレ的ゲーム速報さん 2019年03月05日 12:26 返信する
-
こういうのって基本、その時の担当のお偉いさんの実績作りが目的だろ
実績作ることが目的なんだから法律に問題があるかどうかは重要じゃない
今までの法律だってそうだっただろ
-
- 306 名前: 名無しオレ的ゲーム速報さん 2019年03月05日 12:36 返信する
- 関わったやつから指示したやつまでクビにしとけよ。重大案件のデータ改竄とか民間なら普通にクビどころの騒ぎではない。
-
- 307 名前: 名無しオレ的ゲーム速報さん 2019年03月05日 12:42 返信する
-
権力者に不都合な情報を
転送した物は罰しますって事だろ。
-
- 308 名前: 名無しオレ的ゲーム速報さん 2019年03月05日 12:44 返信する
-
拡大しても俺はどんどん割る。
死ぬまで割る。タダで手に入る事は素晴らしい。
だから割る。割れ厨最高!!!
妻が妊娠してるけど、その赤ちゃんが成長し、中1辺りから、
違法ダウンロードを教え、タダで手に入る事を教えてやる。
-
- 309 名前: 名無しオレ的ゲーム速報さん 2019年03月05日 14:45 返信する
-
../::::::::ソ::::::::: :゛'ヽ、
../:::::::-、:::i´i|::|/:::::::::::ヽ
/::::::,,、ミ"ヽ` "゛ / ::::::ヽ
../::::::== `-::::::::ヽ
::::::::/.,,,=≡, ,≡=、、 l:::::::l
i::::::::l゛.,/・\,!./・\ l:::::::!
.|`:::| :⌒ノ/.. i\:⌒ .|:::::i
(i ″ ,ィ____.i i i //
ヽ / l .i i /
..lヽ ノ `トェェェイヽ、/´ 権力を利用すれば何でもできる
..|、 ヽ `ー'´ /
/ ヽ ` "ー−´/、
-
- 310 名前: 名無しオレ的ゲーム速報さん 2019年03月05日 16:12 返信する
-
文化庁は韓国とつながってる奴が多いからね
ネットを潰したいんだよ。日本文化の保護なんて考えてない
文化保護を言い訳に都合の悪いサイトを潰したいだけ
-
- 311 名前: 名無しオレ的ゲーム速報さん 2019年03月05日 16:47 返信する
- 天下り先から依頼されてるんだろ
-
- 312 名前: 名無しオレ的ゲーム速報さん 2019年03月05日 16:51 返信する
- 割れは氏ねよ
-
- 313 名前: 名無しオレ的ゲーム速報さん 2019年03月05日 17:45 返信する
-
だめだすべての省庁が腐りきってる
全部解体しろ
-
- 314 名前: 名無しオレ的ゲーム速報さん 2019年03月05日 17:46 返信する
- 資料の改ざんは極刑にしろクソが
-
- 315 名前: 名無しオレ的ゲーム速報さん 2019年03月05日 18:15 返信する
- 今国会で不正統計した官僚を自民党の大臣が必死に庇ってるんだが・・・
-
- 316 名前: 名無しオレ的ゲーム速報さん 2019年03月05日 18:28 返信する
- すっかり日本は統計捏造の国に
-
- 317 名前: 名無しオレ的ゲーム速報さん 2019年03月05日 19:28 返信する
- 腐ってんな
-
- 318 名前: 名無しオレ的ゲーム速報さん 2019年03月05日 19:34 返信する
-
食料品の物価は2倍になるし
統計不正はあっても消費税は上がるし
おまけに水増しときたもんだ
よくおまえらデモ起こさないよな
もう自民しか政治やるやつがいないからもう天狗になってしまっている
-
- 319 名前: 名無しオレ的ゲーム速報さん 2019年03月05日 23:19 返信する
- 裏に何がいるのかなー?
-
- 320 名前: 名無しオレ的ゲーム速報さん 2019年03月06日 02:11 返信する
- まぁそのまま組織にいたら恥ずかしくなる程度に降格してさしあげるべき。
-
- 321 名前: 名無しオレ的ゲーム速報さん 2019年03月06日 02:30 返信する
-
>>10
カバカバ過ぎて危険
これだと、漫画どころかありとあらゆるスクリーンショットがアウトになる
デスクトップに一つをとってもそれに映っているアアイコンにが著作権があるわけだし
二次創作の絵をダウンロードして保存するのもアウト
-
- 322 名前: 名無しオレ的ゲーム速報さん 2019年03月06日 05:22 返信する
-
ああ、また規制されたら困る人たちが捏造ネタで難癖つけてるよ
-
- 323 名前: 名無しオレ的ゲーム速報さん 2019年03月06日 07:48 返信する
-
>>1
「対象拡大に積極的」=ただし「違法化の範囲を限定すべき」=ただし「全面的拡張に消極的」 ←これらはすべて矛盾せず、並立する。
もう少し整理すると↓
【全面的ではなく、範囲を一部に限定しながらも、今までよりは拡大すべき!】
↑
つまり、この資料を見る限り実際は、不正でも水増しでも何でもなく、元記事のソフトバンクのITmediaともども、本当に偏向・印象操作してる左巻きこそが、【クズ過ぎ】!!
クソjinバイトこそが、「捏造」であるかのように『捏造』してる、と言える。
-
- 324 名前: 名無しオレ的ゲーム速報さん 2019年03月06日 08:26 返信する
-
特定の人物が天下りの際有利になるために
「**という制度を作った」という箔付けのために無理やり通そうとしてる
消費税も同じ
-
- 325 名前: 名無しオレ的ゲーム速報さん 2019年03月06日 10:10 返信する
- 自民党も安倍さんも騙された側やん
-
- 326 名前: 名無しオレ的ゲーム速報さん 2019年03月07日 01:32 返信する
-
×政府はクソ
△国会議員はクソ
〇役人はクソ
コメントする
・NGワードはライブドア基準です。・スパム対策で「http://〜」はコメントできません。
・住所や電話番号等の個人情報は書込みしないでください。
・特定個人や特定団体を酷く誹謗・中傷するようなコメントは控えて下さい。
・ブログの運営を著しく妨害するようなコメントについては法的措置も検討しておりますのでご理解の上コメントをお願い致します。





















コメントする
・NGワードはライブドア基準です。・スパム対策で「http://〜」はコメントできません。
・住所や電話番号等の個人情報は書込みしないでください。
・特定個人や特定団体を酷く誹謗・中傷するようなコメントは控えて下さい。
・ブログの運営を著しく妨害するようなコメントについては法的措置も検討しておりますのでご理解の上コメントをお願い致します。