ホロライブ・一条莉々華さんとデザイン絵師が揉めて炎上した件、ガチで大問題になってた・・・絵師がホロライブに対して、弁護士を通じて協議中!経過報告を投稿
- |
- コメント( 661 )|
- VTuber |
- 炎上 |

■過去記事
ホロライブ一条莉々華さんのフォロー解除&関連イラスト全削除をした絵師「なかむら」先生、意味深な投稿について声明発表
↓これに対して・・・
↓要約
<このポストへの反応>
めっちゃ端的に要約すると
私が思い描くキャラ像とライバー本人のキャラが違い過ぎて納得いかないからどうにかしろってカバーとライバー本人にずっと言ってるけど変わらないどころか拒否られたからもう知らない!あんな娘私の子じゃない!って言ってるって事か
え、毒親?
9月20日りりーか様渾身のネタツイはなかむら先生にはヒットしなかったみたいですね
もうなんかカバーに風向きが強い今詳細ぼかした曖昧な声明文出してアンチに好きなように読み取って燃やしてくれな!って言ってるようにしか見えない
発注って個人的なやり取りとかじゃなくね?
絵師が中身に対して立ち振る舞いが気に食わなかっただけよな?
私のキャラをそんな風にムキーッて
プライドがあるのは勿論悪いことでは無いが、この件で純粋にめんどくせぇ人だなって思われて損すんのはこの人じゃねぇかな
つまり何を言ってるんだ……?と思って引用見に行ったら同じような人たくさんいるじゃん
ざっくりまとめると「こんな発言するやつの関係者だと思われたくないんだけど? 何とかして?」って改善を求めてたけど対応してくれなかったから画像消したしフォローも解除しました、っていう話?
今カバー燃えてるから、これなら行けるやろで出した感すごい
物事全部整理してから投稿してほしい
いまいち何言ってるかわからないけど、要は莉々華の性格や言動が気に入らないから私の描いたガワを被って活動するなら性格や言動を改めろとカバーに申し入れたけど拒否されたから今後も戦います、当面新しい絵は描きませんってことかな。
もう契約解除して絵師変えたほうがお互いにとって良いのでは?
何言ってるかわかんねぇ…
ただ一つなかむら氏に伝えたいのは、「個人的なやり取りはしていない」という発言の、「個人的なやり取り」という部分は、「プライベートなやり取り」として読み替えると分かりやすいとおもいます。発注などは一般的には個人的なやり取りには含みませんよ。
自分が描いたvの発言が気に入らなくてフォロー解除と画像全削除したってだけの話じゃん? 訂正を求め会社と協議うんぬんって関係ない話してない? そもそも訂正してもらって何になるんだ?
何が言いてえのかさっぱり分からねえが、唯一分かるのはマネージャー・スタッフ経由の発注は業務上のやり取りであって個人的なやり取りではないだろって事
りりーかの親絵師である、なかむら氏が何を言ってるのかさっぱり意味が分からないのだけど…?
何回読んでも良くわからない……
何を1番問題視していて、今どうなっていて、今後どうしたいのか誰か簡潔にしてくれ
えぇ・・・なんか大問題になってる・・・意味深な発言だけで
なにが起こったのかわからなかったけど、水面下でやべえことになってたんだな・・・

「非公開のやりとり」が結局わからないから、なにが問題になってるのかイマイチわからないな・・・
結局、何が問題だったのかわからないし、全面的な解決を祈るしかないのか・・・

ホロライブ一条莉々華さんのフォロー解除&関連イラスト全削除をした絵師「なかむら」先生、意味深な投稿について声明発表
↓これに対して・・・
■Xより
画像削除・フォロー解除の経緯と、カバー社との協議状況のご報告 pic.twitter.com/NmgSOwlEOu
— なかむら🍧 (@mmnummn) December 10, 2025
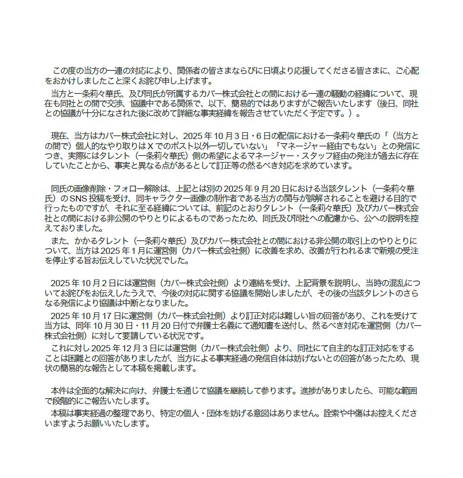
この度の当方の一連の対応により、関係者の皆さまならびに日頃より応援してくださる皆さまに、
ご心配をおかけしましたこと深くお詫び申し上げます。
当方と一条莉々華氏、及び同氏が所属するカバー株式会社との間における
一連の騒動の経緯について、現在も同社との間で交渉、協議中である関係で、
以下、簡易的ではありますがご報告いたします
(後日、同社との協議が十分になされた後に改めて詳細な事実経緯を報告させていただく予定です。)。
現在、当方はカバー株式会社に対し、2025年10月3日・6日の配信における一条莉々華氏の
「(当方との間で)個人的なやり取りは×でのポスト以外一切していない」
「マネージャー経由でもない」との発信につき、実際にはタレント (一条莉々華氏) 側の
希望によるマネージャー・スタッフ経由の発注が過去に存在していたことから、
事実と異なる点があるとして訂正等の然るべき対応を求めています。
同氏の画像削除・フォロー解除は、上記とは別の2025年9月20日における当該タレント
(一条莉々華氏)のSNS投稿を受け、同キャラクター画像の制作者である当方の関与が
誤解されることを避ける目的で行ったものですが、それに至る経緯については、
前記のとおりタレント (一条莉々華氏) 及びカバー株式会社との間における非公開のやりとりに
よるものであったため、同氏及び同社への配慮から、公への説明を控えておりました。
また、かかるタレント (一条莉々華氏) 及びカバー株式会社との間における
非公開の取引上のやりとりについて、当方は2025年1月に運営側 (カバー株式会社側)に
改善を求め、改善が行われるまで新規の受注を停止する旨お伝えしていた状況でした。
2025年10月2日には運営側(カバー株式会社側)より連絡を受け、上記背景を説明し、
当時の混乱についてお詫びをお伝えしたうえで、今後の対応に関する協議を開始しましたが、
その後の当該タレントのさらなる発信により協議は中断となりました。
2025年10月17日に運営側 (カバー株式会社側)より訂正対応は難しい旨の回答があり、
これを受けて当方は、同年10月30日・11月20日付で弁護士名義にて通知書を送付し、
然るべき対応を運営側(カバー株式会社側)に対して要請している状況です。
これに対し2025年12月3日には運営側 (カバー株式会社側)より、同社にて自主的な
訂正対応をすることは困難との回答がありましたが、当方による事実経過の発信自体は
妨げないとの回答があったため、現状の簡易的な報告として本稿を掲載します。
本件は全面的な解決に向け、弁護士を通じて協議を継続して参ります。進捗がありましたら、
可能な範囲で段階的にご報告いたします。
本稿は事実経過の整理であり、特定の個人・団体を妨げる意図はありません。
詮索や中傷はお控えくださいますようお願いいたします。
↓要約
2025年1月、「一条莉々華」をデザインした絵師が、運営のカバーに改善を求め
改善が行われるまで新規の受注を停止。
2025年9月20日、一条莉々華のポストにブチギレ。制作者として関与していると思われたくない
という理由で画像削除とフォロー解除。
■該当するポストだと推測される9月20日に一条莉々華が行った投稿
2025年10月1日、絵師が「絵 大切にしてほしいなんて贅沢は言わないから、最低限イメージを損なわないような
使い方してほしいね お金払ったらどう使ってもいいと思われるの悲しい」と投稿
↑この投稿により、10月1日に炎上
2025年10月2日、カバー株式会社からの連絡により、混乱について謝罪。
今後の対応について協議をしていたが、後日の一条莉々華の発言により協議中断。
2025年10月3日、10月6日、一条莉々華の配信にて
「(当方との間で)個人的なやり取りは×でのポスト以外一切していない」
「マネージャー経由でもない」との発言に絵師がブチギレ。
事実と異なる点があるとして訂正等の然るべき対応を求める。
2025年10月17日、カバー株式会社から「訂正対応は難しい」と回答。
2025年10月30日、11月20日、弁護士名義にて通知書を送付。
然るべき対応をカバー株式会社に対して要請中。
2025年12月3日、カバー株式会社より、カバーが自主的に訂正対応することは困難と回答。
事実経過の発信自体は防げないとの回答。そのため本稿を掲載。
現在
全面的な解決に向け、弁護士を通じて協議を継続中。
<このポストへの反応>
めっちゃ端的に要約すると
私が思い描くキャラ像とライバー本人のキャラが違い過ぎて納得いかないからどうにかしろってカバーとライバー本人にずっと言ってるけど変わらないどころか拒否られたからもう知らない!あんな娘私の子じゃない!って言ってるって事か
え、毒親?
9月20日りりーか様渾身のネタツイはなかむら先生にはヒットしなかったみたいですね
もうなんかカバーに風向きが強い今詳細ぼかした曖昧な声明文出してアンチに好きなように読み取って燃やしてくれな!って言ってるようにしか見えない
発注って個人的なやり取りとかじゃなくね?
絵師が中身に対して立ち振る舞いが気に食わなかっただけよな?
私のキャラをそんな風にムキーッて
プライドがあるのは勿論悪いことでは無いが、この件で純粋にめんどくせぇ人だなって思われて損すんのはこの人じゃねぇかな
つまり何を言ってるんだ……?と思って引用見に行ったら同じような人たくさんいるじゃん
ざっくりまとめると「こんな発言するやつの関係者だと思われたくないんだけど? 何とかして?」って改善を求めてたけど対応してくれなかったから画像消したしフォローも解除しました、っていう話?
今カバー燃えてるから、これなら行けるやろで出した感すごい
物事全部整理してから投稿してほしい
いまいち何言ってるかわからないけど、要は莉々華の性格や言動が気に入らないから私の描いたガワを被って活動するなら性格や言動を改めろとカバーに申し入れたけど拒否されたから今後も戦います、当面新しい絵は描きませんってことかな。
もう契約解除して絵師変えたほうがお互いにとって良いのでは?
何言ってるかわかんねぇ…
ただ一つなかむら氏に伝えたいのは、「個人的なやり取りはしていない」という発言の、「個人的なやり取り」という部分は、「プライベートなやり取り」として読み替えると分かりやすいとおもいます。発注などは一般的には個人的なやり取りには含みませんよ。
自分が描いたvの発言が気に入らなくてフォロー解除と画像全削除したってだけの話じゃん? 訂正を求め会社と協議うんぬんって関係ない話してない? そもそも訂正してもらって何になるんだ?
何が言いてえのかさっぱり分からねえが、唯一分かるのはマネージャー・スタッフ経由の発注は業務上のやり取りであって個人的なやり取りではないだろって事
りりーかの親絵師である、なかむら氏が何を言ってるのかさっぱり意味が分からないのだけど…?
何回読んでも良くわからない……
何を1番問題視していて、今どうなっていて、今後どうしたいのか誰か簡潔にしてくれ
えぇ・・・なんか大問題になってる・・・意味深な発言だけで
なにが起こったのかわからなかったけど、水面下でやべえことになってたんだな・・・

「非公開のやりとり」が結局わからないから、なにが問題になってるのかイマイチわからないな・・・
結局、何が問題だったのかわからないし、全面的な解決を祈るしかないのか・・・

![]() | 葬送のフリーレン 15 特別短編小説付き特装版 (少年サンデーコミックス) 発売日:2025-12-18 メーカー: 価格:1650 カテゴリ:本 セールスランク:22 Amazon.co.jp で詳細を見る |
![]() | ワールドトリガー 29 (ジャンプコミックスDIGITAL) 発売日:2025-12-04 メーカー:集英社 価格:564 カテゴリ:Digital Ebook Purchas セールスランク: Amazon.co.jp で詳細を見る |
![]() | 信じていた仲間達にダンジョン奥地で殺されかけたがギフト『無限ガチャ』でレベル9999の仲間達を手に入れて元パーティーメンバーと世界に復讐&『ざまぁ!』します!(20) (マガジンポケットコミックス) 発売日:2025-12-09 メーカー:講談社 価格:792 カテゴリ:Digital Ebook Purchas セールスランク: Amazon.co.jp で詳細を見る |
![]() | 魔入りました!入間くん 46 (少年チャンピオン・コミックス) 発売日:2025-12-08 メーカー: 価格:525 カテゴリ:Digital Ebook Purchas セールスランク: Amazon.co.jp で詳細を見る |
[ VTuberの記事一覧 ]
[ 炎上の記事一覧 ]
今週の人気記事
その他おすすめサイト
この記事へのコメント
-
- 1 名前: 名無しオレ的ゲーム速報さん 2025年12月10日 19:41 返信する
- V🐷おぢは時代遅れな弱男ビジネスの養分
-
- 2 名前: 名無しオレ的ゲーム速報さん 2025年12月10日 19:41 返信する
-
>>1
女配信者+囲いおじさん
↓
Vtuber+V豚🐷
弱者男性用ネットキャバクラ界隈
-
- 3 名前: 名無しオレ的ゲーム速報さん 2025年12月10日 19:41 返信する
-
>>2
騎士気取りで常に各まとめサイト巡回してる、
チン騎士V豚たちが火消しに来るぞおおおおおおおおおおおおおおおおお
🐷🐷🐷🐷🐷🐷🐷🐷🐷🐷🐷🐷🐷🐷🐷🐷🐷🐷🐷🐷🐷🐷🐷🐷🐷🐷🐷🐷🐷🐷🐷🐷🐷🐷🐷🐷🐷🐷🐷🐷🐷🐷🐷🐷🐷🐷🐷🐷🐷🐷🐷🐷🐷🐷🐷🐷🐷🐷🐷🐷🐷🐷🐷🐷🐷🐷🐷🐷🐷🐷🐷🐷🐷🐷🐷🐷🐷🐷🐷🐷🐷🐷🐷🐷🐷🐷🐷🐷🐷🐷🐷🐷🐷🐷🐷🐷🐷🐷🐷🐷🐷🐷🐷🐷🐷🐷🐷🐷🐷🐷🐷🐷🐷🐷🐷🐷🐷🐷🐷🐷🐷🐷🐷🐷🐷🐷🐷🐷🐷🐷🐷🐷🐷🐷🐷🐷🐷🐷🐷🐷🐷🐷🐷🐷🐷🐷
-
- 4 名前: 名無しオレ的ゲーム速報さん 2025年12月10日 19:41 返信する
-
>>3
派閥、イジメ問題、追い出し、全肯定以外の信者吊し上げ、倫理観欠如キャラ実装、配信外ブラック労働
ホロライブ炎上ばかり
-
- 5 名前: 名無しオレ的ゲーム速報さん 2025年12月10日 19:42 返信する
-
>>4
Vtuberって不祥事だらけ過ぎる
来年はホロライブに案件出す企業減っていくわ
-
- 6 名前: 名無しオレ的ゲーム速報さん 2025年12月10日 19:42 返信する
-
>>5
Vtuberって大炎上と悲報ばっかだな
ホロライブは特にそう
案件出してもマイナスプロモーション
-
- 7 名前: 名無しオレ的ゲーム速報さん 2025年12月10日 19:43 返信する
-
ホロライブ内部もボロボロ、ホロメンもボロボロ、ホロリスもボロボロ、社外ともボロボロ
詰んでるな
-
- 8 名前: 名無しオレ的ゲーム速報さん 2025年12月10日 19:43 返信する
- AIに書かせないからこうなる
-
- 9 名前: 名無しオレ的ゲーム速報さん 2025年12月10日 19:43 返信する
- ホロライブ数年持たずに潰れそう
-
- 10 名前: 名無しオレ的ゲーム速報さん 2025年12月10日 19:43 返信する
- SNSなんか発信せずに降りてれば済んだ話なのにね
-
- 11 名前: 名無しオレ的ゲーム速報さん 2025年12月10日 19:44 返信する
- ホロライブ本当に落ち目なんだな
-
- 12 名前: 名無しオレ的ゲーム速報さん 2025年12月10日 19:44 返信する
-
そんなことよりホモビ見ようず
Vとか心底どうでもよくなってくるで
-
- 13 名前: 名無しオレ的ゲーム速報さん 2025年12月10日 19:44 返信する
-
>>6
シナライブオワコンやなぁ
-
- 14 名前: 名無しオレ的ゲーム速報さん 2025年12月10日 19:44 返信する
- ホロライブは社内もホロリスもどこもかしこも雰囲気悪いね
-
- 15 名前: 名無しオレ的ゲーム速報さん 2025年12月10日 19:44 返信する
-
>>13
決算内容悪過ぎて株価が大暴落した結果長年準備してたプライム上場も諦めるしかなくなるし
違法ROM配信した所為で公認ミラーどころか同時視聴までNGになるし
年一の箱企画が同接10万すら集められない程配信の人気も落ちぶれるし
vshojoとか関係なくオワコンじゃね?w
-
- 16 名前: 名無しオレ的ゲーム速報さん 2025年12月10日 19:44 返信する
- ぼくのホロライブを護るんだあああああああああああああああああああああああああああああああああああ
-
- 17 名前: 名無しオレ的ゲーム速報さん 2025年12月10日 19:44 返信する
- 今まではにじこそすぐ炎上するイメージだったのにすっかり逆転してしまったな
-
- 18 名前: 名無しオレ的ゲーム速報さん 2025年12月10日 19:44 返信する
-
>>15
無許諾配信して一つの中国支持して下請けいじめなんてするから…
-
- 19 名前: 名無しオレ的ゲーム速報さん 2025年12月10日 19:45 返信する
-
>>18
反社の末路
-
- 20 名前: 名無しオレ的ゲーム速報さん 2025年12月10日 19:45 返信する
- ホロライブ、いっつも燃えてんな
-
- 21 名前: 名無しオレ的ゲーム速報さん 2025年12月10日 19:45 返信する
-
>>1
ホロ豚どうすんのこれ
-
- 22 名前: 名無しオレ的ゲーム速報さん 2025年12月10日 19:45 返信する
-
ちょっと意味わからん、もともとキャラのイメージがーみたいな文句だったろ?
でもそれってクライアントであるカバーと中身が決める事でイラストレーターの
領分じゃないよなーって思ってたけど今回のこれはなに?
-
- 23 名前: 名無しオレ的ゲーム速報さん 2025年12月10日 19:45 返信する
-
>>1
Vtuberは時代遅れ
時代はAIコンパニオン
-
- 24 名前: 名無しオレ的ゲーム速報さん 2025年12月10日 19:45 返信する
-
>>19
ホロライブって不祥事でしか話題にならないな
-
- 25 名前: 名無しオレ的ゲーム速報さん 2025年12月10日 19:45 返信する
- ホロの衰退止まんねーな
-
- 26 名前: 名無しオレ的ゲーム速報さん 2025年12月10日 19:45 返信する
- 中年弱男向け水商売の末路
-
- 27 名前: 名無しオレ的ゲーム速報さん 2025年12月10日 19:45 返信する
- 未成年食いまくってたあの絵師どうなったの?
-
- 28 名前: 名無しオレ的ゲーム速報さん 2025年12月10日 19:46 返信する
- AIイラストならこんな揉め事は起こらなかったのに……
-
- 29 名前: 名無しオレ的ゲーム速報さん 2025年12月10日 19:46 返信する
- ホロライブって不祥事しか起こさないな
-
- 30 名前: 名無しオレ的ゲーム速報さん 2025年12月10日 19:46 返信する
- 自分でもよくわからんものをまとめんなよ
-
- 31 名前: 名無しオレ的ゲーム速報さん 2025年12月10日 19:46 返信する
-
承認欲求絵師やば
まあこれも絵師をパパママとか言ってちやほやした結果やろな
-
- 32 名前: 名無しオレ的ゲーム速報さん 2025年12月10日 19:46 返信する
-
(衰退が)止まらないホロライブ
-
- 33 名前: 名無しオレ的ゲーム速報さん 2025年12月10日 19:46 返信する
- がおう先生がホロライブを救ってくれるから
-
- 34 名前: 名無しオレ的ゲーム速報さん 2025年12月10日 19:47 返信する
-
絵師の妄想通りの動きを中の人がしてくれないから怒った?
え?Vtuberを何だと思ってるの?
-
- 35 名前: 名無しオレ的ゲーム速報さん 2025年12月10日 19:47 返信する
- 来年には倒産してそう
-
- 36 名前: 名無しオレ的ゲーム速報さん 2025年12月10日 19:47 返信する
- これは流石に、イラストレーターの方が面倒臭いパターン
-
- 37 名前: 名無しオレ的ゲーム速報さん 2025年12月10日 19:47 返信する
- ホロライブ叩き記事だとバイトさんイキイキしてるよな😁
-
- 38 名前: 名無しオレ的ゲーム速報さん 2025年12月10日 19:47 返信する
- ホロ🐷イライラ
-
- 39 名前: 名無しオレ的ゲーム速報さん 2025年12月10日 19:47 返信する
- で、どっちが悪者なの?
-
- 40 名前: 名無しオレ的ゲーム速報さん 2025年12月10日 19:47 返信する
-
ホロリスガチギレ大発狂wwwwwwwwwwwwwwwwwwwwwwwwww
🐷💢🐷💢🐷💢🐷💢🐷💢🐷💢🐷💢🐷💢🐷💢🐷💢🐷💢🐷💢
-
- 41 名前: 名無しオレ的ゲーム速報さん 2025年12月10日 19:47 返信する
- 解決しようがしまいがどうでもいい
-
- 42 名前: 名無しオレ的ゲーム速報さん 2025年12月10日 19:48 返信する
- やはりしぐれういのように界隈の空気分かってる絵師じゃないとダメだな
-
- 43 名前: 名無しオレ的ゲーム速報さん 2025年12月10日 19:48 返信する
- もうガワなんてAIでよくね?
-
- 44 名前: 名無しオレ的ゲーム速報さん 2025年12月10日 19:48 返信する
- 豚でもないから読む必要もないだろうと思ってる
-
- 45 名前: 名無しオレ的ゲーム速報さん 2025年12月10日 19:48 返信する
- 未だに下請けいじめしてるとかヤバいなこの企業
-
- 46 名前: 名無しオレ的ゲーム速報さん 2025年12月10日 19:48 返信する
- 心の病か何か?
-
- 47 名前: 名無しオレ的ゲーム速報さん 2025年12月10日 19:48 返信する
-
あーなるほどね
自分の作ったキャラがタバコ吸ってたら嫌がる嫌煙家みたいなもんか
酒癖相当悪いみたいだからな
-
- 48 名前: 名無しオレ的ゲーム速報さん 2025年12月10日 19:48 返信する
- 長文読んでみて結局何が原因で何を争ってるのかよく分からんかった
-
- 49 名前: 名無しオレ的ゲーム速報さん 2025年12月10日 19:48 返信する
- 泥船やねホロ
-
- 50 名前: 名無しオレ的ゲーム速報さん 2025年12月10日 19:48 返信する
-
>>39
ホロライブに決まってるだろ
-
- 51 名前: 名無しオレ的ゲーム速報さん 2025年12月10日 19:48 返信する
-
居酒屋で酒飲んで隣の女子の恋愛話に文句垂れる酔っぱらい
すまんが一分の狂いもなくイメージ通りの一条莉々華だが、絵師はいったい何が不満だったんだ?w
-
- 52 名前: 名無しオレ的ゲーム速報さん 2025年12月10日 19:49 返信する
- ヤベぇ絵師に当たるとVも大変だな
-
- 53 名前: 名無しオレ的ゲーム速報さん 2025年12月10日 19:49 返信する
- ほんま私欲マシマシで仕事するからや
-
- 54 名前: 名無しオレ的ゲーム速報さん 2025年12月10日 19:49 返信する
- でもカバーはコウゾーさんに夢中だから
-
- 55 名前: 名無しオレ的ゲーム速報さん 2025年12月10日 19:49 返信する
-
そらそうやろ
自分のイラストにマイナスイメージついたらあの○○の絵の人になるんだから
一度マイナスイメージついたらペヤングだってゴキブリのやつだし
-
- 56 名前: 名無しオレ的ゲーム速報さん 2025年12月10日 19:49 返信する
- ホロライブバブルはじけた
-
- 57 名前: 名無しオレ的ゲーム速報さん 2025年12月10日 19:49 返信する
-
>>30
なにが起こったのかわからなかったけど、水面下でやべえことになってたんだな・・・
なにが問題になってるのかイマイチわからないな・・・
結局、何が問題だったのかわからないし、
叩けるから記事にします(笑)
-
- 58 名前: 名無しオレ的ゲーム速報さん 2025年12月10日 19:49 返信する
-
面倒くせえなって印象しかない
絵師側の言い分なのに納得いく理由が説明されてない
-
- 59 名前: 名無しオレ的ゲーム速報さん 2025年12月10日 19:50 返信する
- どうにかホロライブを擁護できないか?
-
- 60 名前: 名無しオレ的ゲーム速報さん 2025年12月10日 19:50 返信する
-
絵師に金払わず揉め、行政指導入ったブラック企業だからな。
裏でクソ見たいなことしてても不思議と思わん。
-
- 61 名前: 名無しオレ的ゲーム速報さん 2025年12月10日 19:50 返信する
- こんなのAIでいいじゃんw
-
- 62 名前: 名無しオレ的ゲーム速報さん 2025年12月10日 19:50 返信する
-
何言ってるかわかんねぇ・・・と思ったら同じ感想多くて安心したわ
ムカついたんですぅとか言うわけにもいかないからかしこまった文章にすべきではあるけど、こういう時もうちょい中間の表現がほしい
-
- 63 名前: 名無しオレ的ゲーム速報さん 2025年12月10日 19:50 返信する
- 売ったのに俺の思い通りにしろってキモいな
-
- 64 名前: 名無しオレ的ゲーム速報さん 2025年12月10日 19:50 返信する
- ホロ毎日炎上してんね
-
- 65 名前: 名無しオレ的ゲーム速報さん 2025年12月10日 19:50 返信する
-
キャラクター人格権を振り回したってことか
ひこニャンのデザイナーみたいに干されるぞ
-
- 66 名前: 名無しオレ的ゲーム速報さん 2025年12月10日 19:50 返信する
- そもそもそのやり取りを突然表に出したのは絵師の方なのになんで被害者ぶってるんだ?
-
- 67 名前: 名無しオレ的ゲーム速報さん 2025年12月10日 19:50 返信する
- ホロライブ最低だな
-
- 68 名前: 名無しオレ的ゲーム速報さん 2025年12月10日 19:51 返信する
- もう全部AIでいいな
-
- 69 名前: 名無しオレ的ゲーム速報さん 2025年12月10日 19:51 返信する
- ホロリスの被害者アピ草
-
- 70 名前: 名無しオレ的ゲーム速報さん 2025年12月10日 19:51 返信する
- この情報だけなら絵師がやばいやつだったってだけの話やろ
-
- 71 名前: 名無しオレ的ゲーム速報さん 2025年12月10日 19:51 返信する
- ホロライブやべーな
-
- 72 名前: 名無しオレ的ゲーム速報さん 2025年12月10日 19:51 返信する
-
よく分からないけど絵って発注者に納品した後でも
作成者の権利って残ってるの?
-
- 73 名前: 名無しオレ的ゲーム速報さん 2025年12月10日 19:51 返信する
- ホロライブなんかと関わったのが間違い
-
- 74 名前: 名無しオレ的ゲーム速報さん 2025年12月10日 19:52 返信する
-
V相手に仕事すると馬鹿を見ることが証明された
仕事でも趣味でも関わっちゃいけない界隈ですよ
-
- 75 名前: 名無しオレ的ゲーム速報さん 2025年12月10日 19:52 返信する
- アンチくん、流石にこれは分が悪いから「ホロ終わり」とか連投するのは滑稽でしかないでw
-
- 76 名前: 名無しオレ的ゲーム速報さん 2025年12月10日 19:52 返信する
- ホロライブまたやらかした
-
- 77 名前: 名無しオレ的ゲーム速報さん 2025年12月10日 19:52 返信する
-
最近のホロライブはゴタゴタしてるけどさすがにこれはホロライブは悪くないだろ
こんなの通してたら絵師の言う事何もかも聞かないといけなくなる
-
- 78 名前: 名無しオレ的ゲーム速報さん 2025年12月10日 19:52 返信する
-
この界隈のパパとかママとか言ってる文化が鳥肌立つほど嫌い
そういうアホな真似やってるからこんな勘違いしたのが出てくるんだろう
-
- 79 名前: 名無しオレ的ゲーム速報さん 2025年12月10日 19:52 返信する
- Vの発言の是非は置いといて、そこから絵を大切に〜ってなるのが意味不明。普通、そのツイートじゃイラストを好き勝手弄ったみたいな感じになるじゃん。
-
- 80 名前: 名無しオレ的ゲーム速報さん 2025年12月10日 19:52 返信する
-
>>7
2週間で辞めたマネとか、3ヶ月でマネが辞めるのが数年続いたとか
かなたそがぶっちゃけてる1年くらい前の動画が掘り起こされてるの見た
やべぇ世界やで
-
- 81 名前: 名無しオレ的ゲーム速報さん 2025年12月10日 19:52 返信する
- Vtuberの人格まで口を出すような絵師とかホラーだわ
-
- 82 名前: 名無しオレ的ゲーム速報さん 2025年12月10日 19:52 返信する
- ホロ豚くんこれホロライブ擁護無理だから頑張るのやめなよw
-
- 83 名前: 名無しオレ的ゲーム速報さん 2025年12月10日 19:52 返信する
- 長文の割りに何言ってるかわからんのが凄い
-
- 84 名前: 名無しオレ的ゲーム速報さん 2025年12月10日 19:53 返信する
- 弁護士側もこんな案件よく受けたな
-
- 85 名前: 名無しオレ的ゲーム速報さん 2025年12月10日 19:53 返信する
-
>>75
しょうがねぇよあいつら日本語読めねぇもん
読めたとしても理解しないし
-
- 86 名前: 名無しオレ的ゲーム速報さん 2025年12月10日 19:53 返信する
-
>>60
つい先日よそも似たような勧告食らってたけど誰も騒がないの露骨で草
-
- 87 名前: 名無しオレ的ゲーム速報さん 2025年12月10日 19:53 返信する
-
さすがに絵師が横暴すぎだし無理難題
世界的大物な絵師じゃあるまいし、前代未聞の要望
絵とキャライメージを買取側に求めるならそれも契約書にするのが社会の常識
-
- 88 名前: リチャードソンジリス 2025年12月10日 19:53 返信する
- プレーリードッグ可愛スギィ(≧Д≦)
-
- 89 名前: 名無しオレ的ゲーム速報さん 2025年12月10日 19:53 返信する
- 10月の莉々華の発言にブチギレる要素が分からない
-
- 90 名前: 名無しオレ的ゲーム速報さん 2025年12月10日 19:53 返信する
- ホロメンにも逃げられて絵師にも迷惑かけてんのか
-
- 91 名前: 名無しオレ的ゲーム速報さん 2025年12月10日 19:53 返信する
-
Vtuberのガワとして絵描いたのに
ただの一般人女みたいなポストしたりなんか違うんだわ・・・って事?
Vtuberに夢を見過ぎていたんだな
-
- 92 名前: 名無しオレ的ゲーム速報さん 2025年12月10日 19:53 返信する
-
>>72
はい
-
- 93 名前: 名無しオレ的ゲーム速報さん 2025年12月10日 19:53 返信する
-
これ何に弁護士が介入してんだ
私が思う設定をしろっていうならそういう契約をしてるってことなんか?
してないのに勝手に押し付けてるなら弁護士介入しても無駄だろ
-
- 94 名前: 名無しオレ的ゲーム速報さん 2025年12月10日 19:53 返信する
-
>>85
自演草
-
- 95 名前: 名無しオレ的ゲーム速報さん 2025年12月10日 19:53 返信する
-
>>50
でもvtuberってアバターに演者の個性が入る事が前提だからイラストと中身のイメージが合ってないから納得がいかないってイラストレーターが率先して指示する立場でもなくないかな?
-
- 96 名前: 名無しオレ的ゲーム速報さん 2025年12月10日 19:53 返信する
-
自分のデザインしたキャラが素敵な活動をして欲しいって気持ちはわかるけど
ちょっとイラストレーターの領分を超えていると思うな
-
- 97 名前: 名無しオレ的ゲーム速報さん 2025年12月10日 19:53 返信する
- 実際の所キャラのイメージはこうでこれに沿ったキャラ作りしてね、て契約結んでないなら無意味な話だと思うぞ
-
- 98 名前: 名無しオレ的ゲーム速報さん 2025年12月10日 19:54 返信する
- 要するに次はコイツを叩けばいいってこと?
-
- 99 名前: 名無しオレ的ゲーム速報さん 2025年12月10日 19:54 返信する
-
>>94
ホロリスの常套手段や
-
- 100 名前: 名無しオレ的ゲーム速報さん 2025年12月10日 19:54 返信する
-
>>72
大体は著作権譲渡の契約もして権利ごと買い取りだから無理
-
- 101 名前: 名無しオレ的ゲーム速報さん 2025年12月10日 19:54 返信する
-
>>98
この絵師をホロリスの総力をあげて攻撃する
-
- 102 名前: 名無しオレ的ゲーム速報さん 2025年12月10日 19:54 返信する
-
>>1
関係者全員がゲェジってこと?🥹
-
- 103 名前: 名無しオレ的ゲーム速報さん 2025年12月10日 19:54 返信する
- ホロライブマジでブラック企業やん
-
- 104 名前: 名無しオレ的ゲーム速報さん 2025年12月10日 19:54 返信する
-
クリエイターも癖ありのやばい奴多いからなぁ
まともに日本語通じる絵師探すのも大変そうね
SNSで本性知ってガッカリ、作品も嫌いになるパターンあるあるですわ
-
- 105 名前: 名無しオレ的ゲーム速報さん 2025年12月10日 19:54 返信する
-
お前のものでもない他人の人格すら操ろうとするとかサイコすぎる
声優みたいに全部台本有りきじゃないのに
-
- 106 名前: 名無しオレ的ゲーム速報さん 2025年12月10日 19:54 返信する
- なんか大二病的な痛さを感じるポスト見て絵を描いてる立場を利用して一言文句つけたい気持ちになったんやろな
-
- 107 名前: 名無しオレ的ゲーム速報さん 2025年12月10日 19:55 返信する
- さすがに表に出てないやり取りが問題だったんだろ
-
- 108 名前: 名無しオレ的ゲーム速報さん 2025年12月10日 19:55 返信する
-
きもちわる…
絵描いただけで人の発言を操作する権利があると思ってるの本当に怖い
-
- 109 名前: 名無しオレ的ゲーム速報さん 2025年12月10日 19:55 返信する
-
>>72
基本的に契約書でその辺り放棄するって明文化する
キャラ絵で商売してるとこは大抵そう
最近は大物イラストレーターなら別途ロイヤリティ載せたりもするけど
-
- 110 名前: 名無しオレ的ゲーム速報さん 2025年12月10日 19:55 返信する
-
>>100
いや残るぞ
-
- 111 名前: 名無しオレ的ゲーム速報さん 2025年12月10日 19:55 返信する
-
>>92
嘘つくなよw
-
- 112 名前: 名無しオレ的ゲーム速報さん 2025年12月10日 19:55 返信する
-
ラノベの挿絵描いてるやつが内容にケチつけてる感じか?
許せないなら降りりゃいい
改変させる権利なんぞない
-
- 113 名前: 名無しオレ的ゲーム速報さん 2025年12月10日 19:55 返信する
-
>>1
嘘ぺこ…でしょ…
-
- 114 名前: 名無しオレ的ゲーム速報さん 2025年12月10日 19:55 返信する
- サイキックフォースのOPみたいな感じか
-
- 115 名前: 名無しオレ的ゲーム速報さん 2025年12月10日 19:55 返信する
- こういうガワの契約は権利ごと買い取りするから無理だよ
-
- 116 名前: マッスルウィザード 2025年12月10日 19:56 返信する
- このことが、どうしても、どうしても、許せなかった。
-
- 117 名前: 名無しオレ的ゲーム速報さん 2025年12月10日 19:56 返信する
-
この9月20日のxの何が問題なのかガチでわからん
私の描いたキャラはこんな事言わない!っていうただの難癖?
-
- 118 名前: 名無しオレ的ゲーム速報さん 2025年12月10日 19:56 返信する
-
>>59
むしろbot以外の殆どのコメントが絵師が何言ってんだ?になってるだろ
-
- 119 名前: 名無しオレ的ゲーム速報さん 2025年12月10日 19:56 返信する
-
>>109
著作者人格権は他人に譲渡出来ません
-
- 120 名前: 名無しオレ的ゲーム速報さん 2025年12月10日 19:56 返信する
- こういうのだけははええな
-
- 121 名前: 名無しオレ的ゲーム速報さん 2025年12月10日 19:56 返信する
-
>>107
それならこんな声明出さない方がまだいい
-
- 122 名前: 名無しオレ的ゲーム速報さん 2025年12月10日 19:56 返信する
- 最近AI関連でもよく見られるけどさ、絵師って世間一般の契約社会とは違う絵師界隈のローカルルールの中で生きすぎてて世間ずれし過ぎてると思う
-
- 123 名前: 名無しオレ的ゲーム速報さん 2025年12月10日 19:56 返信する
-
>>94
>>99
お前らがいい加減な指摘しないと不味いほどにこの件を炎上させたいのは良く理解できたわこの嘘つきどもが
-
- 124 名前: 名無しオレ的ゲーム速報さん 2025年12月10日 19:57 返信する
- 人格の話なんだから著作権の話じゃねえだろ
-
- 125 名前: 名無しオレ的ゲーム速報さん 2025年12月10日 19:57 返信する
- くだらない内輪揉めが大問題?
-
- 126 名前: 名無しオレ的ゲーム速報さん 2025年12月10日 19:57 返信する
-
>>111
著作者人格権は売買契約であっても他人に譲渡出来ません
カバーはちゃんと法律の勉強しましょう
-
- 127 名前: 名無しオレ的ゲーム速報さん 2025年12月10日 19:57 返信する
-
>>101
実際そうなってるな
-
- 128 名前: 名無しオレ的ゲーム速報さん 2025年12月10日 19:57 返信する
- 何を争ってるのかさっぱりやな
-
- 129 名前: 名無しオレ的ゲーム速報さん 2025年12月10日 19:57 返信する
- こういう面倒なムーブするからAIにシェア奪われるんだろ
-
- 130 名前: 名無しオレ的ゲーム速報さん 2025年12月10日 19:57 返信する
-
現在、当方はカバー株式会社に対し、2025年10月3日・6日の配信における一条莉々華氏の
「(当方との間で)個人的なやり取りは×でのポスト以外一切していない」
「マネージャー経由でもない」との発信につき、実際にはタレント (一条莉々華氏) 側の
希望によるマネージャー・スタッフ経由の発注が過去に存在していたことから、
事実と異なる点があるとして訂正等の然るべき対応を求めています。
仕事の発注依頼は個人的なやりとりじゃないだろ???
何言ってだこいつ?
-
- 131 名前: 名無しオレ的ゲーム速報さん 2025年12月10日 19:57 返信する
- 絵師が出しゃばるなよ
-
- 132 名前: 名無しオレ的ゲーム速報さん 2025年12月10日 19:58 返信する
-
>>95
著作者人格権は如何なる手段でも他人に譲渡出来ません
-
- 133 名前: 名無しオレ的ゲーム速報さん 2025年12月10日 19:58 返信する
- 時として、親であるアーティストは自らの創作物に対して侵入的思考を抱くことがある。それは自らの描くペン先の延長であるからだ。そのような思考プロセスは、企業向けのデザイン契約を結んだ瞬間に終わらせるべきである。
-
- 134 名前: 名無しオレ的ゲーム速報さん 2025年12月10日 19:58 返信する
-
>>7
これ燃やすのは無理だろ
流石にホロライブの人を同情するわ
-
- 135 名前: 名無しオレ的ゲーム速報さん 2025年12月10日 19:58 返信する
-
>>110
正確には著作者人格権を行使しないって契約だろうな
-
- 136 名前: 名無しオレ的ゲーム速報さん 2025年12月10日 19:58 返信する
-
該当のツイート、そこまでアウトな発言にも見えんのやが
一体なんでこんなに切れ散らかしてるんだ?
-
- 137 名前: 名無しオレ的ゲーム速報さん 2025年12月10日 19:59 返信する
-
>>130
v側はプライベートな会話はしてないって意味で個人的なやりとりはしてないって言ってる
絵師側は仕事の発注も個人的なやりとりと認識してる
おかしいのは絵師だな
-
- 138 名前: 名無しオレ的ゲーム速報さん 2025年12月10日 19:59 返信する
-
煽りとかじゃなくて別のガワにしたら?
これからの活動を考えたらもうガワの更新や追加するのは無理な状況なんだし本人にまだVをやる気があるのならガワを他の絵師に描いてもらってそっちにする方がいいでしょ
-
- 139 名前: 名無しオレ的ゲーム速報さん 2025年12月10日 20:00 返信する
-
ホロで絵師変わったことってあるん?
これもう解決したとしても今後やりづらいやろ
-
- 140 名前: 名無しオレ的ゲーム速報さん 2025年12月10日 20:00 返信する
-
絵師がキチガイパターンっぽいな
反AIとかと同レベルで
-
- 141 名前: 名無しオレ的ゲーム速報さん 2025年12月10日 20:00 返信する
-
>>115
著作者人格権は売買契約でも譲渡出来ません
-
- 142 名前: 名無しオレ的ゲーム速報さん 2025年12月10日 20:00 返信する
- ここまで誰も何言ってんのか分かってなくて草
-
- 143 名前: 名無しオレ的ゲーム速報さん 2025年12月10日 20:00 返信する
-
>>97
だから別のとこで攻めてんちゃうか?
-
- 144 名前: 名無しオレ的ゲーム速報さん 2025年12月10日 20:00 返信する
- AI絵だったら文句言われないのにな
-
- 145 名前: 名無しオレ的ゲーム速報さん 2025年12月10日 20:01 返信する
-
>>137
これだと個人的な付き合いあるんだぜとか吹聴していたのではないかと疑ってしまう
-
- 146 名前: 名無しオレ的ゲーム速報さん 2025年12月10日 20:01 返信する
- これをライブが控えている今日出すあたり、怒ってるというより恨んでるねこれ。
-
- 147 名前: 名無しオレ的ゲーム速報さん 2025年12月10日 20:01 返信する
- 著作者人格権は譲渡できないけど、ただの絵描きにキャラ設定までコントロールする権利があるのかが争点になりそう
-
- 148 名前: 名無しオレ的ゲーム速報さん 2025年12月10日 20:01 返信する
-
もうめんどくせーから二度と契約しなけりゃ良いだけでは?
金払ったんだからどう使ってもいいでしょ、契約に縛り無いならさw
-
- 149 名前: 名無しオレ的ゲーム速報さん 2025年12月10日 20:01 返信する
- おみせやさんごっこじゃないだっち!
-
- 150 名前: 名無しオレ的ゲーム速報さん 2025年12月10日 20:01 返信する
- リングフィットで怒ってたんだと思ってたわ
-
- 151 名前: 名無しオレ的ゲーム速報さん 2025年12月10日 20:02 返信する
-
著作者人格権はキャラ設定と何も関係ないぞ
子供向けキャラを性的に描いたとかその辺だから全く該当しない
-
- 152 名前: 名無しオレ的ゲーム速報さん 2025年12月10日 20:02 返信する
-
>>135
それ違法だけどマジ?www
-
- 153 名前: 名無しオレ的ゲーム速報さん 2025年12月10日 20:02 返信する
-
>>59
これに関しちゃホロ責めてるのほぼおらんだろ
絵師の主張が意味不明すぎて困惑してるのが多数
-
- 154 名前: 名無しオレ的ゲーム速報さん 2025年12月10日 20:02 返信する
-
ただの毒親
思想を押し付けんな
-
- 155 名前: 名無しオレ的ゲーム速報さん 2025年12月10日 20:02 返信する
- こういう人権軽視の絵師はどっからも仕事なくなってほしい
-
- 156 名前: 名無しオレ的ゲーム速報さん 2025年12月10日 20:02 返信する
-
弁護士に何ができるんだこれ
絵を使わせるかどうかという事しか交渉できない気がするが
-
- 157 名前: 名無しオレ的ゲーム速報さん 2025年12月10日 20:02 返信する
-
別の絵師に新しいガワ描いてもらえ
先を見るならバージョンアップは必要なんだからもう変えた方がいい
-
- 158 名前: 名無しオレ的ゲーム速報さん 2025年12月10日 20:02 返信する
-
>>132
つまりめんどくせぇ親のもとに生まれちまったわけだ
-
- 159 名前: 名無しオレ的ゲーム速報さん 2025年12月10日 20:03 返信する
-
本来のVってそうだからな
今は中身やリアルを発信する奴ばかりだけど
-
- 160 名前: 名無しオレ的ゲーム速報さん 2025年12月10日 20:03 返信する
-
>>145
いや、絵師自身が声明文で
仕事の発注の事を個人的やりとりと言ってるし
-
- 161 名前: 名無しオレ的ゲーム速報さん 2025年12月10日 20:03 返信する
-
>>153
是非はともかくお前
-
- 162 名前: 名無しオレ的ゲーム速報さん 2025年12月10日 20:03 返信する
-
デビュー時からキャラ属性変化は普通じゃね?イラストレーターがそれに口を出すなら、活動全てに対して責任を持つんだよね?当然。出来ないでしょ?
受動攻撃するイラストレーター多すぎ。
機嫌をとって欲しいという歪んだ承認欲求でしかないじゃん。
-
- 163 名前: 名無しオレ的ゲーム速報さん 2025年12月10日 20:03 返信する
-
3D含めた改修費用だせばいいんじゃね?
3桁万余裕だろうけど...
-
- 164 名前: 名無しオレ的ゲーム速報さん 2025年12月10日 20:04 返信する
- やっぱAIなんだよな文句言わんしw
-
- 165 名前: 名無しオレ的ゲーム速報さん 2025年12月10日 20:04 返信する
-
契約解除して絵変えておわりだろ
自分から収入源減らすのバカすぎて草
-
- 166 名前: 名無しオレ的ゲーム速報さん 2025年12月10日 20:04 返信する
- なんか無名の絵師がカバー相手にキャンキャン鳴いてるだけにしか見えねえw
-
- 167 名前: 名無しオレ的ゲーム速報さん 2025年12月10日 20:04 返信する
-
>>158
子供の中身が失敗作だっただけですね
-
- 168 名前: 名無しオレ的ゲーム速報さん 2025年12月10日 20:04 返信する
-
やべーなこれ
絵師のブチ切れポイントがマジでわからん
もっと清楚でいろよって事か?
-
- 169 名前: 名無しオレ的ゲーム速報さん 2025年12月10日 20:04 返信する
-
>>153
是非はともかくお前同じ内容打ちすぎだからやめとけよ
-
- 170 名前: 名無しオレ的ゲーム速報さん 2025年12月10日 20:04 返信する
-
どういう事?
「配信者の性格を私のイラストに相応しい人格に矯正しろ」って絵師が言ってるって事?
-
- 171 名前: 名無しオレ的ゲーム速報さん 2025年12月10日 20:04 返信する
-
>>152
こういう絵師が公表許しません!とか言い出したら仕事にならないんだから契約にそういう条項を盛り込むのは当たり前だろ
-
- 172 名前: 名無しオレ的ゲーム速報さん 2025年12月10日 20:04 返信する
-
>>132
「著作者人格権」とは、著作物の創作者が作品に対してもつ名誉権等の人格的利益を保護する権利です。 公表権、氏名表示権、同一性保持権、名誉声望を害する方法での利用を禁止する権利の4つがその内容です。
したがって、イラストレーターがvtuberの発言や行動を制限する内容は含んでいません。わかりやすく言うとこの件に関してはホロライブと演者に違法性はありません。
-
- 173 名前: 名無しオレ的ゲーム速報さん 2025年12月10日 20:04 返信する
-
絵を勝手に変な加工されたとかそういう内容なら怒っていいと思うが
なんなのこれ?
-
- 174 名前: 名無しオレ的ゲーム速報さん 2025年12月10日 20:05 返信する
-
>>169
火消しも露骨で大概だな
-
- 175 名前: 名無しオレ的ゲーム速報さん 2025年12月10日 20:05 返信する
- 毒親絵師の称号がつくだけやん。ここが伝説の始まりや
-
- 176 名前: 名無しオレ的ゲーム速報さん 2025年12月10日 20:05 返信する
-
これはさすがに絵師がきもい
なんでキャラの設定までお前がきめんだよ
-
- 177 名前: 名無しオレ的ゲーム速報さん 2025年12月10日 20:05 返信する
-
内容をまとめると
カップル実況が気に食わなかったので気に入る行動をするよう訂正、修正を求めた
絵の依頼や修正は個人的なやり取りであると思っている
ゆえに一条莉々華氏は嘘をついたので協議は中断、
弁護士経由で通知書を送付したらカバーから「出来ない」と返信
現在までの経過を公開した って事?
-
- 178 名前: 名無しオレ的ゲーム速報さん 2025年12月10日 20:05 返信する
-
>>146
一時の感情で縁切ったのを何とか相手が悪い事にしようと躍起になってるだけにしか見えない
それをやってる内にどんどん恨みが溜まってったんだろうなあ
いかにもマンさんって感じ
-
- 179 名前: 名無しオレ的ゲーム速報さん 2025年12月10日 20:05 返信する
- こういうことがあると結局ある程度信用のある安全な絵師しか使わないとか起きそうだな
-
- 180 名前: 名無しオレ的ゲーム速報さん 2025年12月10日 20:05 返信する
- 関わりたくねぇなと思うのは正直理解できるんだが客を選ぶのもフリーランスの目利きが必要なとこだから、契約の範疇を超えないならお気持ち表明以上は無理では?
-
- 181 名前: 名無しオレ的ゲーム速報さん 2025年12月10日 20:05 返信する
-
一条は、絵師と個人的なやりとりをxのポスト以外していないと発言
しかし、一条の希望で会社からの絵師に発注があったから
これは、一条の個人的な希望から発生したやり取りだろ
だから発言を訂正しろという内容でいいのか?
こんなことで争うか普通
-
- 182 名前: 名無しオレ的ゲーム速報さん 2025年12月10日 20:05 返信する
-
配信中に「澱粉糊(でんぷんのり)」を「ち〇このり」と誤答
自分の描いた絵が下ネタ言うことを許せずお気持ち表明
-
- 183 名前: 名無しオレ的ゲーム速報さん 2025年12月10日 20:05 返信する
-
一条氏はさっさと他の絵師やAIイラストに変えた方がいいな
次から他のVが担当してもらうときは
めんどくさい性格の人ってのを分かったうえで依頼することになりますね・・・
-
- 184 名前: 名無しオレ的ゲーム速報さん 2025年12月10日 20:05 返信する
- ホロ豚の記事は伸びる
-
- 185 名前: 名無しオレ的ゲーム速報さん 2025年12月10日 20:05 返信する
-
契約切られて絵師変更コースじゃね
どうしてもその絵師じゃないと困るなら頭下げてキャラ変えて続行もあるだろうけど
絶対にそれはしないでしょw
-
- 186 名前: 名無しオレ的ゲーム速報さん 2025年12月10日 20:05 返信する
-
>>160
だから周囲に吹聴していたのに否定されたから
仕事の発注を個人的やりとりという事にしたい以外にこれを主張する理由が無いなと
-
- 187 名前: 名無しオレ的ゲーム速報さん 2025年12月10日 20:05 返信する
-
>>166
んじゃカバーは無名絵師使って安くあげてる会社なんだな
-
- 188 名前: 名無しオレ的ゲーム速報さん 2025年12月10日 20:06 返信する
- うーん、絵師にも問題ありそうで
-
- 189 名前: 名無しオレ的ゲーム速報さん 2025年12月10日 20:06 返信する
- ホロ仕事やってる俺はつえーんだぞってこと?
-
- 190 名前: 名無しオレ的ゲーム速報さん 2025年12月10日 20:06 返信する
-
この絵師はアホなの?
お前が気にしなきゃいいだけの話だろが。企業相手にあまりにアホすぎる。
そこまで要求できると思ってるのが厚かましすぎる。
-
- 191 名前: 名無しオレ的ゲーム速報さん 2025年12月10日 20:06 返信する
-
さすがにこれは絵師が意味不明だわ
イラストレーターが中の奴の発言までコントロールしようとするのキモすぎる
ママとか呼ばれて勘違いしちゃったか?
-
- 192 名前: 名無しオレ的ゲーム速報さん 2025年12月10日 20:06 返信する
-
こんなんで味方が増えるとでも思ったのか?
裏でやってろよってなるだけやん
-
- 193 名前: 名無しオレ的ゲーム速報さん 2025年12月10日 20:06 返信する
-
>>161
ん?コメ途中で送信しちゃった?
-
- 194 名前: 名無しオレ的ゲーム速報さん 2025年12月10日 20:06 返信する
- あっこれ関わったらアカンやつでは
-
- 195 名前: 名無しオレ的ゲーム速報さん 2025年12月10日 20:06 返信する
-
担当絵師が演者のブランディングや言動に口出してるケースだけど
それらがコンプラに抵触しないラインなら無理筋やろな
結構前に担当してる底辺Vで似たようなことして燃えた有名ストリーマー兼絵師の例に照らすなら
正直絵師側の分が悪すぎるんちゃうかな
-
- 196 名前: 名無しオレ的ゲーム速報さん 2025年12月10日 20:07 返信する
- AIに今の位置条の絵食わせて似たようなの作らせたら良いんじゃね?
-
- 197 名前: 名無しオレ的ゲーム速報さん 2025年12月10日 20:07 返信する
-
ガチでV側の何が悪いのか分からんのだが
キャラクターというか著作権はカバーに帰属してるのであって絵師の物ではないだろ?
自分の思い通りの演技をしないから怒ってるようにしか見えんのだが
-
- 198 名前: 名無しオレ的ゲーム速報さん 2025年12月10日 20:07 返信する
-
>>186
あー仲いいアピールしてたのにってねw
-
- 199 名前: 名無しオレ的ゲーム速報さん 2025年12月10日 20:07 返信する
-
>>183
どいつもこいつも似たような記号の組み合わせなんだから非公表にしてAIで作りゃいいだろ
700人だか800人だか社員いるんだろ
-
- 200 名前: 名無しオレ的ゲーム速報さん 2025年12月10日 20:07 返信する
-
>>141
契約するときに著作人格権を行使しませんと一筆いれるんだよ
知ったかは恥ずかしいね
-
- 201 名前: 名無しオレ的ゲーム速報さん 2025年12月10日 20:08 返信する
- 下品な女とこだわりの強いオタクくんの話であってる?
-
- 202 名前: 名無しオレ的ゲーム速報さん 2025年12月10日 20:08 返信する
-
>>192
仲間内で話してるとき同調されたんじゃないかな
内心めんどくせーやつと思われながら
-
- 203 名前: 名無しオレ的ゲーム速報さん 2025年12月10日 20:08 返信する
- 炎上で皆にぶっ叩かれてたから錯乱してそうw
-
- 204 名前: 名無しオレ的ゲーム速報さん 2025年12月10日 20:08 返信する
-
悪いけどvなんも悪くなくて草
これなら訴えてから情報出した方がいいと思うぞ
流石に弁護士も困るやろこんなの😅
-
- 205 名前: 名無しオレ的ゲーム速報さん 2025年12月10日 20:08 返信する
-
面倒くさいって思われたら誰も発注せんのやないか
自ら仕事を潰してるんだがまあ仕事しなくても金あるんだろうきっと
-
- 206 名前: 名無しオレ的ゲーム速報さん 2025年12月10日 20:08 返信する
- 最近のホロライブは正直駄目だけどその流れに便乗してこういう事するのはちょっと
-
- 207 名前: 名無しオレ的ゲーム速報さん 2025年12月10日 20:09 返信する
-
そら「買ったんだから好き勝手使うわw」てのはどうなのよ?て思うのも居るだろ。
ゲームで何とかしてキャラのエロ写真撮ろうとしたり、直近だとカービィのキャラにマイクロビキニ着せただ何だが騒ぎになったのと同じ類いの騒ぎって言うか
-
- 208 名前: 名無しオレ的ゲーム速報さん 2025年12月10日 20:09 返信する
-
>>159
その本来を作るのは会社であり中の人だろ
なんで絵を描いたやつが口出してんの
-
- 209 名前: 名無しオレ的ゲーム速報さん 2025年12月10日 20:09 返信する
-
なんで絵師が中の人のキャラクター性を決めるんだよ、初期イメージがあったとしても活動していく中でかわってって当たり前だろAIじゃなくて人間なんやぞ
初期清楚キャラが面白キャラになって人気なったりしてるし本人も清楚演じるよりのびのび配信してるやん、清楚じゃないと許さんとか厄介過ぎるわ
違う意味で絵師ガチャ大ハズレでかわいそうだわ
-
- 210 名前: 名無しオレ的ゲーム速報さん 2025年12月10日 20:09 返信する
- こんな面倒くさそうな絵師、俺なら二度と仕事の依頼しないわ
-
- 211 名前: 名無しオレ的ゲーム速報さん 2025年12月10日 20:09 返信する
- この程度の発言で駄目なら他のホロライブやらにじさんじで駄目なのいくらでも出てくるだろw
-
- 212 名前: 名無しオレ的ゲーム速報さん 2025年12月10日 20:09 返信する
-
>>126
えらそうにいうならソース張ってくれ
自分で調べろいうならえらそうにすんな
-
- 213 名前: 名無しオレ的ゲーム速報さん 2025年12月10日 20:10 返信する
- AI絵師でもその絵のイメージ通りの喋りしなかったら不満持つやついたら同じだろ
-
- 214 名前: 名無しオレ的ゲーム速報さん 2025年12月10日 20:10 返信する
-
絵師は見た目だけを作るものであって
キャラクターの性格とかは関与できるわけ無いだろ・・・・?
-
- 215 名前: 名無しオレ的ゲーム速報さん 2025年12月10日 20:10 返信する
-
>>207
全然違くて草
-
- 216 名前: 名無しオレ的ゲーム速報さん 2025年12月10日 20:10 返信する
-
>>141
著作者人格権の不行使条項とは、契約の相手方に対して著作者人格権を行使しない旨を、著作者が約束する条項です。
-
- 217 名前: 名無しオレ的ゲーム速報さん 2025年12月10日 20:10 返信する
-
何の改善か分からん限りはなんとも
仕事依頼するときとかに中の人が言ってるんでと
本人言ってなくてもそうやって仕事依頼してそうだぐらいしか読み取れん
-
- 218 名前: 名無しオレ的ゲーム速報さん 2025年12月10日 20:10 返信する
-
何をどう勘違いしたら弁護士が入るのかさっぱり分からんな
使わせたくないなら契約切って差し止めるなりすればいいだろ
絵に相応しい言動をしろ!は意味不明すぎる
-
- 219 名前: 名無しオレ的ゲーム速報さん 2025年12月10日 20:10 返信する
-
>>200
それ買取じゃないよw
-
- 220 名前: 名無しオレ的ゲーム速報さん 2025年12月10日 20:10 返信する
-
面倒な絵師に発注しちゃったな
さすがにこんなのはVtuber界隈で初めて見たぞw
-
- 221 名前: 名無しオレ的ゲーム速報さん 2025年12月10日 20:10 返信する
-
AIに仕事奪われたものの末路だよこれが
あぁ、あはれ
-
- 222 名前: 名無しオレ的ゲーム速報さん 2025年12月10日 20:10 返信する
- 訴訟じゅ〜〜〜〜んびっ!!!!!
-
- 223 名前: 名無しオレ的ゲーム速報さん 2025年12月10日 20:11 返信する
-
普通だったら権利買い上げで人格権も行使しない契約になっとるはずだが
その場合何されようと文句を言う権利はないぜ
-
- 224 名前: 名無しオレ的ゲーム速報さん 2025年12月10日 20:11 返信する
-
イラストレーターが悪い
趣味でイラストを提供したわけじゃないやろ
金もらってるのに何言ってんだ
プロ失格だろ降りろ
-
- 225 名前: 名無しオレ的ゲーム速報さん 2025年12月10日 20:11 返信する
-
>>24
これもどうせホロの不祥事だと思ってたらまさかの絵師側の「私のイメージと違う」だったとは…
-
- 226 名前: 名無しオレ的ゲーム速報さん 2025年12月10日 20:11 返信する
- 700人だかの社員が各パーツかいて合体させたら良いんじゃないかな
-
- 227 名前: 名無しオレ的ゲーム速報さん 2025年12月10日 20:11 返信する
- 気に入らないとしてもそんな怒ることか。よほど潔癖だったのか?
-
- 228 名前: 名無しオレ的ゲーム速報さん 2025年12月10日 20:12 返信する
-
>>21
莉々華にBLオタクおばさんキャラやめてもらうしかない
-
- 229 名前: 名無しオレ的ゲーム速報さん 2025年12月10日 20:12 返信する
-
>>223
なら営業妨害で訴え返せるな
-
- 230 名前: 名無しオレ的ゲーム速報さん 2025年12月10日 20:12 返信する
-
本スレでも勘違いしてるものがいるが、CM1つ商品のイメージを損なうおこないをすると罰金払うように、プロなら本来、配慮しなければいけない
ただし、表現の自由があるから今回の事を言うなは強要はできないので、言わないでではなくキャラクターの利用停止を求めるようにすればいい
-
- 231 名前: 名無しオレ的ゲーム速報さん 2025年12月10日 20:12 返信する
- 絵にも親ガチャってあるんだな
-
- 232 名前: 名無しオレ的ゲーム速報さん 2025年12月10日 20:12 返信する
-
子は親の思う通りには育たないものだよ
それでも認めて子離れしなきゃね
-
- 233 名前: 名無しオレ的ゲーム速報さん 2025年12月10日 20:12 返信する
-
メンヘラが発狂してるようにか見えん
しかも多少社会性があるせいで弁護士とか使ってるあたりたちが悪い
-
- 234 名前: 2025年12月10日 20:12 返信する
- ���Υ����ȤϺ���ޤ�����
-
- 235 名前: 名無しオレ的ゲーム速報さん 2025年12月10日 20:13 返信する
-
「何がどう気に入らなかったのか」周囲が説明を望んでるとすれば唯一そこで、そこだけ端的に言えば終わる話なんだが、長い文章のわりにそこが一切言及されてないよな
報告義務を果たしたように見せているが、周囲が知りたいこと、疑問に思っている事が全く解消されてない
-
- 236 名前: 名無しオレ的ゲーム速報さん 2025年12月10日 20:13 返信する
- 改善という言葉が「私の思い通りにしろ」という意味にしか見えない件
-
- 237 名前: 名無しオレ的ゲーム速報さん 2025年12月10日 20:13 返信する
- 分かりやすく例えるとタコ漁のおっちゃんがタコ焼き店の盛り付け方に文句を言って無視されたらブチギレて弁護士召喚
-
- 238 名前: 名無しオレ的ゲーム速報さん 2025年12月10日 20:13 返信する
- ピンクデブ派閥の火消し工作員が今日も活発ぺこね☺️
-
- 239 名前: 名無しオレ的ゲーム速報さん 2025年12月10日 20:13 返信する
-
>>230
CMの場合はどういうイメージを与えたいかって事を発注の際に細かく打ち合わせすると思うし契約内容もそうなってると思う
Tuberのガワはイメージに沿った使い方をすることなんて契約普通ないと思うわ
-
- 240 名前: 名無しオレ的ゲーム速報さん 2025年12月10日 20:13 返信する
- ママだかパパだかしらんけど、娘の性格までちょっかい出せるような契約になってるのか?
-
- 241 名前: 名無しオレ的ゲーム速報さん 2025年12月10日 20:14 返信する
-
どう見ても絵師が悪い
なんでお前のイメージしたキャラを演じないといかんのだ
絵師ふぜいが調子に乗るなよ?絵だけ書いてろ
こんなことになるのも その絵師に大きすぎる利権があるからなんだよな
こんな奴のゴキゲンを伺わないと追加の服すら作れない状態は
どう考えてもおかしい
-
- 242 名前: 名無しオレ的ゲーム速報さん 2025年12月10日 20:14 返信する
-
発言内容もはっきり言って大したことないしな
直球の差別発言とかならともかく
-
- 243 名前: 名無しオレ的ゲーム速報さん 2025年12月10日 20:14 返信する
- Vの場合親は選べるんだから変えたら良いのでは?
-
- 244 名前: 名無しオレ的ゲーム速報さん 2025年12月10日 20:14 返信する
-
これを擁護してる豚やべーな
-
- 245 名前: 名無しオレ的ゲーム速報さん 2025年12月10日 20:14 返信する
-
>>139
ENがしてたけど
多分その時は円満に変更してる
-
- 246 名前: 名無しオレ的ゲーム速報さん 2025年12月10日 20:14 返信する
-
>>233
社会性があるかどうか…説明が全然説明になってないし
時系列だけ説明してその時間に何が起きて誰がどう思ったのか
改善を要求→何に対して?みたいなのが一切説明されてないので
説明文としては成り立ってない気が…
-
- 247 名前: 名無しオレ的ゲーム速報さん 2025年12月10日 20:14 返信する
-
>>230
絵師はスポンサーちゃうで
-
- 248 名前: 名無しオレ的ゲーム速報さん 2025年12月10日 20:14 返信する
- なぜ全部がデザインしただけの奴の思い通りになると思ってるのか意味不明すぎていい年した大人とはとても思えない
-
- 249 名前: 名無しオレ的ゲーム速報さん 2025年12月10日 20:14 返信する
-
>>200
絵や音楽を発注する時の契約書に、著作人格権を行使しないと絶対一筆いれるの
そうすると作った側は後から何も言えない
今時この程度していない会社はない
-
- 250 名前: 名無しオレ的ゲーム速報さん 2025年12月10日 20:15 返信する
- 飛影はそんなこと言わない!的なやつ?
-
- 251 名前: 名無しオレ的ゲーム速報さん 2025年12月10日 20:15 返信する
-
普通にやべえやん
まともな感性なら近くの客の会話盗み聞きしてバカにしてSNSに投稿するの人として無理だろ
-
- 252 名前: 名無しオレ的ゲーム速報さん 2025年12月10日 20:15 返信する
-
?
結局この絵師が何が言いてえのか一切理解できない
ボクの解釈違いだから脳内イメージと違うこと言わないで!ボクのりりかはそんなこと言わない!って事?
-
- 253 名前: 名無しオレ的ゲーム速報さん 2025年12月10日 20:15 返信する
- 弁護士も内心困ってそう
-
- 254 名前: 名無しオレ的ゲーム速報さん 2025年12月10日 20:15 返信する
-
>>237
俺の思ったとおりに盛り付けせんかい!!!
-
- 255 名前: 名無しオレ的ゲーム速報さん 2025年12月10日 20:15 返信する
- これっていわゆる毒親・・・
-
- 256 名前: 名無しオレ的ゲーム速報さん 2025年12月10日 20:15 返信する
- これはさすがにイラストレーターのほうがアレやな
-
- 257 名前: 名無しオレ的ゲーム速報さん 2025年12月10日 20:15 返信する
-
詳細はぼかしてるからまだ様子見するぞ
-
- 258 名前: 名無しオレ的ゲーム速報さん 2025年12月10日 20:16 返信する
-
よく分からないんだけど
“絵師として一条リリカの発言が気に入らなかったからカバーに改善を要求した”
って事で合ってる?
もしそうなら絵師側がおかしくね?
-
- 259 名前: 名無しオレ的ゲーム速報さん 2025年12月10日 20:16 返信する
-
>>230
いやキャラデザは買い切りだろ普通
-
- 260 名前: 名無しオレ的ゲーム速報さん 2025年12月10日 20:16 返信する
- ロールプレイしろってカスが吠えてるんか、放置で良さそう
-
- 261 名前: 名無しオレ的ゲーム速報さん 2025年12月10日 20:16 返信する
-
あんなどうでもいいやり取りでここまでになったの?
拗れたユニコーンかよ
-
- 262 名前: 名無しオレ的ゲーム速報さん 2025年12月10日 20:16 返信する
- 絵師って配信者のディレクションも出来んの?
-
- 263 名前: 名無しオレ的ゲーム速報さん 2025年12月10日 20:16 返信する
-
自由にやらせたれよ
ホロックスのボスとかやりたい放題やぞ
-
- 264 名前: 名無しオレ的ゲーム速報さん 2025年12月10日 20:17 返信する
-
>>258
せやで
飛影はこんな事言わない案件
-
- 265 名前: 名無しオレ的ゲーム速報さん 2025年12月10日 20:17 返信する
- この会社問題しか起こしてないな
-
- 266 名前: 名無しオレ的ゲーム速報さん 2025年12月10日 20:17 返信する
-
>>249
今回の契約がそうなってるかはお前知らんやだろ
-
- 267 名前: 名無しオレ的ゲーム速報さん 2025年12月10日 20:17 返信する
- バイト jin115x が書いたV叩き誘導記事
-
- 268 名前: 名無しオレ的ゲーム速報さん 2025年12月10日 20:17 返信する
-
この絵師って女?
なんか怒って相手の言動を支配するタイプに見えるんだが
-
- 269 名前: 名無しオレ的ゲーム速報さん 2025年12月10日 20:17 返信する
- りりーかは俺が守護る
-
- 270 名前: 名無しオレ的ゲーム速報さん 2025年12月10日 20:17 返信する
-
>>102
この件に限れば、こんなことで弁護士まで通してギャーギャーやってる絵師がヤバすぎるとしか…
-
- 271 名前: 名無しオレ的ゲーム速報さん 2025年12月10日 20:17 返信する
-
キズナアイみたいなのだったらまだわからんでもないけど
今のVtuberは生主が皮被ってるだけだし
事務所側のコンプラに反する放送とか犯罪とかしてないのであれば
特にキャラデザ側から文句言う権利はないな
-
- 272 名前: 名無しオレ的ゲーム速報さん 2025年12月10日 20:17 返信する
-
そりゃキャラ付けは本人に任せてる以上絵師側が何いっても訂正無理だろ
仮に訂正されたとして今後は雁字搦めの配信になるぞ
まあVなんて知らんけど
-
- 273 名前: 名無しオレ的ゲーム速報さん 2025年12月10日 20:18 返信する
-
まあ絵師なんてただお絵描きが上手いだけでたいした社会経験もない連中ばかりだからな
一般の社会常識を期待してもしゃあない
ホロはさっさと切って絵師交代させたほうがええ
-
- 274 名前: 名無しオレ的ゲーム速報さん 2025年12月10日 20:18 返信する
-
>>266
普通はそうなってる
そうじゃない!って駄々こねるなら証拠出してね
-
- 275 名前: 名無しオレ的ゲーム速報さん 2025年12月10日 20:18 返信する
- ワイの読解力があれなのかと思ったら何人かは同じ反応で安心した
-
- 276 名前: 名無しオレ的ゲーム速報さん 2025年12月10日 20:18 返信する
-
意味が解らん
糖を失ってない?
-
- 277 名前: 名無しオレ的ゲーム速報さん 2025年12月10日 20:18 返信する
- ホロライブマジでオワコンやん…
-
- 278 名前: 名無しオレ的ゲーム速報さん 2025年12月10日 20:18 返信する
-
>>226
テセウスのVで草
-
- 279 名前: 名無しオレ的ゲーム速報さん 2025年12月10日 20:18 返信する
-
>>244
どっちの事や?
-
- 280 名前: 名無しオレ的ゲーム速報さん 2025年12月10日 20:18 返信する
-
ママ呼びされてキャラは自分のものだと勘違いしちゃったんか
キャラは会社のもんで絵師にキャラ付けをどうこうする権利はねえだろ
-
- 281 名前: 名無しオレ的ゲーム速報さん 2025年12月10日 20:18 返信する
- Vtuberアンチが多いJINコメ欄でも絵師の擁護が無理で草
-
- 282 名前: 名無しオレ的ゲーム速報さん 2025年12月10日 20:18 返信する
-
取り合えずガワ変えてもう相手にしないほうが良いんじゃねえの?
普通に頭おかしいヤツだろこれ
こんな面倒臭いやつに発注するやつも居なくなるだろ
-
- 283 名前: 名無しオレ的ゲーム速報さん 2025年12月10日 20:18 返信する
-
>>266
最後の1行も読めんのか
お前が無知なだけで今時この程度の対策してない会社ないわ
知らなくて恥かいたんならもう黙っとけ
-
- 284 名前: 名無しオレ的ゲーム速報さん 2025年12月10日 20:19 返信する
-
>>284
いや証拠云々はお前が出せや今回のな
-
- 285 名前: 名無しオレ的ゲーム速報さん 2025年12月10日 20:19 返信する
-
しっかり読んだ上で、具体的な内容わからんからどっちがヤバいやつなのかわからんな
キャラのイメージ押し付けもアレな感じするし、Vのポストもアレだし
やりとり云々の訂正のくだりもようわからん
-
- 286 名前: 名無しオレ的ゲーム速報さん 2025年12月10日 20:19 返信する
-
>>237
美味しんぼでそんな話あったなw
-
- 287 名前: 名無しオレ的ゲーム速報さん 2025年12月10日 20:19 返信する
-
>>266
まあキャラ絵で権利買い上げではないってケースは超特殊な例を除いてない
じゃないとグッズとか生産したら%で払わないといけなくなるし
云十億レベルの支払いになる、会社側としては絶対やらんだろうな
-
- 288 名前: 名無しオレ的ゲーム速報さん 2025年12月10日 20:19 返信する
-
>>17
にじかてすぐ燃えるやろ。ホロもにじもどっちもファンの分母が多いんだからこの絵師みたいな感性の奴はごまんといる。
-
- 289 名前: 名無しオレ的ゲーム速報さん 2025年12月10日 20:19 返信する
- これからずっと同じガワで新衣装やアプデなしも厳しいだろうから新しいガワを他のまともな絵師に描いてもらうのがいいでしょ
-
- 290 名前: 名無しオレ的ゲーム速報さん 2025年12月10日 20:20 返信する
- そもそもママって呼ぶの何なんw描いただけだろw
-
- 291 名前: 名無しオレ的ゲーム速報さん 2025年12月10日 20:20 返信する
- しょーもなwこれでキレるとか相当な精神やなw
-
- 292 名前: マッスルウィザード 2025年12月10日 20:20 返信する
- 頭があれなことが発覚してよかった!
-
- 293 名前: 名無しオレ的ゲーム速報さん 2025年12月10日 20:20 返信する
- それにしても解釈違いでここまで拗れるとは
-
- 294 名前: 名無しオレ的ゲーム速報さん 2025年12月10日 20:20 返信する
- 意味がわかるくらい頭良かったら反さんやってない
-
- 295 名前: 名無しオレ的ゲーム速報さん 2025年12月10日 20:20 返信する
-
配信者も絵師も大半が社不なんだから
間に入って甘い汁吸ってるやつがなんとかするしか無い
-
- 296 名前: 名無しオレ的ゲーム速報さん 2025年12月10日 20:20 返信する
- 要約通りだとしたらギャル系のイラストだし割とイメージ通りの発言しとるような気するけどねぇ
-
- 297 名前: 名無しオレ的ゲーム速報さん 2025年12月10日 20:21 返信する
-
>>239
ホロライブのvtuberのキャラ設定はおもいっきりあるのだが?
-
- 298 名前: 名無しオレ的ゲーム速報さん 2025年12月10日 20:21 返信する
-
>>281
こんなお気持ちの擁護なんて無理なもんは無理だから全面撤退かどよめくことしかできんわ
-
- 299 名前: 名無しオレ的ゲーム速報さん 2025年12月10日 20:21 返信する
-
>>289
まあこうなってしまったら取引上信頼関係がなくなったと見られるので
普通にイラストレーターだけ変えてそのまま行くのがいいだろうね デザインは同じの使えるし
絵自体が特徴的なわけでもないんであんまイメージ変わらずすぐ出来るやろ
-
- 300 名前: 名無しオレ的ゲーム速報さん 2025年12月10日 20:21 返信する
-
うーん、もう少しお淑やかな発信しろって事?
そこまで要求するのはちょっと難しいと思うけど…
絵師のキャライメージとかあるかもしれんけど
-
- 301 名前: 名無しオレ的ゲーム速報さん 2025年12月10日 20:21 返信する
-
これAI使ってる動画をRTしたってだけだっただろたしか
どう考えても絵師の異常反応だろ
-
- 302 名前: 名無しオレ的ゲーム速報さん 2025年12月10日 20:21 返信する
-
>>285
細かい内容が開示されたとしても絵師がとんでもなくヤバい考えの持ち主ってことだけははっきりしてるぞ
-
- 303 名前: 名無しオレ的ゲーム速報さん 2025年12月10日 20:21 返信する
- ・・・つまりどういうことだってばよ?
-
- 304 名前: 名無しオレ的ゲーム速報さん 2025年12月10日 20:21 返信する
-
>>284
勝負アリ!w
-
- 305 名前: 名無しオレ的ゲーム速報さん 2025年12月10日 20:22 返信する
-
>>283
でもお前その契約関わってないじゃん?
-
- 306 名前: 名無しオレ的ゲーム速報さん 2025年12月10日 20:22 返信する
- プロなら仕事として割り切れよ
-
- 307 名前: 名無しオレ的ゲーム速報さん 2025年12月10日 20:22 返信する
-
コメ欄の感想の大多数がこの絵師何言ってんだで埋め尽くされるの珍しいな
-
- 308 名前: 名無しオレ的ゲーム速報さん 2025年12月10日 20:22 返信する
-
「著作者人格権を行使しない」って契約はよく聞くな
法的に争えば恐らく著作者が勝つんだろうけど
契約が常識的な内容で、かつ著作者人格権の濫用が企業に損害を与えるものなら契約は有効とみなされて
契約不履行も同時に成立するので違約金が発生する
絵師側がこんだけ強気なのは契約で著作者人格権の行使権を放棄してないんじゃないかね
ちょっと前にクリエイター界隈で「著作者人格権の不行使契約は絶対拒否しろ!!」みたいな盛り上がりあったし
-
- 309 名前: 名無しオレ的ゲーム速報さん 2025年12月10日 20:22 返信する
-
>>297
それ考えたのが絵師だと思ってる?w
-
- 310 名前: 名無しオレ的ゲーム速報さん 2025年12月10日 20:22 返信する
-
客が着方を決めて注文した服を買ったら着方に余計な口出ししてくる業者って認識でいいかね
めんどくっさ
-
- 311 名前: 名無しオレ的ゲーム速報さん 2025年12月10日 20:23 返信する
-
>>297
だが?って言われてもw
-
- 312 名前: 名無しオレ的ゲーム速報さん 2025年12月10日 20:23 返信する
- 発言の訂正はよほど不謹慎な発言か差別発言か犯罪に関するような発言でもなければ無理だよ
-
- 313 名前: 名無しオレ的ゲーム速報さん 2025年12月10日 20:23 返信する
-
>>258
制作者のイメージにもつながる事でおかしくはない
-
- 314 名前: 名無しオレ的ゲーム速報さん 2025年12月10日 20:23 返信する
- そら次の仕事考えたら商品イメージ気になるやろ
-
- 315 名前: 名無しオレ的ゲーム速報さん 2025年12月10日 20:23 返信する
-
>>305
もうそれでいいんじゃない、お前の中では
-
- 316 名前: 名無しオレ的ゲーム速報さん 2025年12月10日 20:23 返信する
-
>>308
発注する側からしたら人格権の行使をしない、を拒否された時点で
じゃあいいですー別の方ーってなるだけだと思うぞ
別に知名度的にどうしてもこの人じゃないとって案件ではないだろうし
-
- 317 名前: 名無しオレ的ゲーム速報さん 2025年12月10日 20:23 返信する
-
まぁホロライブのこの人のファンだったりこの絵師のファンだったり
あとはホロライブアンチ(ここの管理人含む)の中では「大」騒ぎだと思うけど・・・
-
- 318 名前: 名無しオレ的ゲーム速報さん 2025年12月10日 20:23 返信する
-
燃えりゃええとは思ったが炎上きっかけのポストがようわからん
俺のイメージから逸れた発言はするなってことなんか…?
-
- 319 名前: 名無しオレ的ゲーム速報さん 2025年12月10日 20:23 返信する
-
>>289
報酬的な部分の問題なら納得の解決で割り切れそうだけどこれに関しては無理そうだしねぇ
今後も長いんだろうし変えた方がいいわな
-
- 320 名前: 名無しオレ的ゲーム速報さん 2025年12月10日 20:24 返信する
-
AIでもう十分なんよ本当に
絵師()なんてものに人権与えるからこうなる
-
- 321 名前: 名無しオレ的ゲーム速報さん 2025年12月10日 20:24 返信する
-
そもそも絵師ってVのキャラの方向性にそこまで関与するもんなのか?
最初に仕事受ける時にそういう契約で受けてたとしたらあるかもしれんが、まぁ普通ないよな。
ただ単に、自分のイメージに合わないから静かに反抗したつもりが、予想以上に騒ぎになってしまって、弁護士とか巻き込んで言い訳というか自己保身に走ってるだけって気がw
-
- 322 名前: 名無しオレ的ゲーム速報さん 2025年12月10日 20:24 返信する
- また絵師チェンになるやつかこれ?
-
- 323 名前: 名無しオレ的ゲーム速報さん 2025年12月10日 20:24 返信する
- 散々親だのなんだのと絵師持ち上げて自分の作品に苦言呈したら叩くっての違うでしょ
-
- 324 名前: 名無しオレ的ゲーム速報さん 2025年12月10日 20:24 返信する
-
>>282
それが一番の解決法でしょ。だって企業側とイラストレーター側の時系列と裏でどんなやり取りしてたなんて本人たちですら主観が入るだろうし言った言わないの話になったらどうしようもない。ただ、この結果イラストレーターの契約解除と、その後の風評被害があったとしてもそれは企業側にはもう何を言おうが関係ない。配信者の発言から始まったとしても本当に始めたのはイラストレーター側だからな。
-
- 325 名前: 名無しオレ的ゲーム速報さん 2025年12月10日 20:24 返信する
-
>>311
?、設定がありそれにそっていてCMとは違うではない
-
- 326 名前: 名無しオレ的ゲーム速報さん 2025年12月10日 20:25 返信する
-
>>316
普通はそう
ただカバーの仕事だからなぁと
-
- 327 名前: 名無しオレ的ゲーム速報さん 2025年12月10日 20:25 返信する
-
>>318
具体的にどの部分がどうイメージと違ったのかってのがわからんと
何とも言えないのよね…でもまあSNSでぶちまけるのはプロとしてはないわーとなる
-
- 328 名前: 名無しオレ的ゲーム速報さん 2025年12月10日 20:25 返信する
-
>>199
花火とかみたいな爆発させたり燃やしたりする目的で作ってるのは別として、どっから燃やされるかわからん、導火線まみれの物なんて金儲けの道具にできねーだろ。
そういうの危険視して「ファンアートは配信のサムネイルで使うかもしれないから、AI使って作ったならAI使用って書いてね」て発表してるのも居るんだしさ。
-
- 329 名前: 名無しオレ的ゲーム速報さん 2025年12月10日 20:25 返信する
-
>>212
著作者人格権(ちょさくしゃじんかくけん)とは、作品を生み出した著作者が、その作品を通じて表現される人格(名誉、思想、感情など)を守るための権利の総称です。経済的な利益を守る「著作権(著作財産権)」とは異なり、譲渡・相続できず著作者の一身に専属するのが特徴で、具体的には「公表権」「氏名表示権」「同一性保持権」の3つ(+名誉声望を害する方法での利用禁止)が含まれます。
-
- 330 名前: 名無しオレ的ゲーム速報さん 2025年12月10日 20:26 返信する
-
よくわからんけど
こんな派手髪で攻めてる衣装で
清楚系は有り得んと思うよ
何をもとめてたかは知らんけど
-
- 331 名前: 名無しオレ的ゲーム速報さん 2025年12月10日 20:26 返信する
-
>>326
妄想で言われてもこの絵師と同類になるだけだけど
-
- 332 名前: 名無しオレ的ゲーム速報さん 2025年12月10日 20:26 返信する
-
9月20日のポスト見てみたけどカップルに挟まれて微妙な気持ちになったからリスナーにかまってもらおうとしただけって感じするけどそこまで気に入らなかったのか
結局何一つ具体的に言えない中で遠回しに説明した所で当然誰も理解できないから荒れるのは当然だろうな
-
- 333 名前: 名無しオレ的ゲーム速報さん 2025年12月10日 20:26 返信する
-
絵師→Vtuberは私の理想通りの言動をしろ
カバー→それはできません
ってことか
いや無理だろそんなんw
-
- 334 名前: 名無しオレ的ゲーム速報さん 2025年12月10日 20:26 返信する
-
>>303
莉々華がAIイラストを使用した動画をRTして反応(たぶんAIだと気付いてない)
→それを見た担当絵師がクリエイター軽視してる!とかお気持ち表明してフォロー解除
本当にそれだけ
訴えられるとしたら訳わからんことで営業妨害してる絵師の方
-
- 335 名前: 名無しオレ的ゲーム速報さん 2025年12月10日 20:27 返信する
-
>>323
毒親かよ
-
- 336 名前: 名無しオレ的ゲーム速報さん 2025年12月10日 20:27 返信する
-
>>321
関与しないでどう描くとおもっているの?
ロリかわいい系に鬼のようなキャラを描いてきて成り立つと思うの?
-
- 337 名前: 名無しオレ的ゲーム速報さん 2025年12月10日 20:27 返信する
- 絵師も弱男側だったって事やろ
-
- 338 名前: 名無しオレ的ゲーム速報さん 2025年12月10日 20:27 返信する
-
何だこりゃ
豚の言葉はわからなかった
-
- 339 名前: 名無しオレ的ゲーム速報さん 2025年12月10日 20:27 返信する
-
>>152
違法ではないどころか、こういう業界で当たり前にする契約だし、この契約がされた後に著作人格権を訴えて無効にされた判例もあるぞ
-
- 340 名前: 名無しオレ的ゲーム速報さん 2025年12月10日 20:27 返信する
-
自分が担当したライバーが自分のイメージと合わないから改善しろってのは無理な話だし
これは絵師の方がおかしいかな
まだ納得してないなら契約解除して絵師交代する他なさそう
しかし珍しいパターンだな
-
- 341 名前: 名無しオレ的ゲーム速報さん 2025年12月10日 20:27 返信する
-
>>152
違法ではないどころか、こういう業界で当たり前にする契約だし、この契約がされた後に著作人格権を訴えて無効にされた判例もあるぞ
-
- 342 名前: 名無しオレ的ゲーム速報さん 2025年12月10日 20:28 返信する
- ホロライブ常に何かしら問題起きてんな😓
-
- 343 名前: 名無しオレ的ゲーム速報さん 2025年12月10日 20:28 返信する
-
うーん?
その論点になんか意味あるのか?
-
- 344 名前: 名無しオレ的ゲーム速報さん 2025年12月10日 20:28 返信する
-
リグロス差し置いて後輩が正月衣装貰ってるのってこの絵師と揉めてるせいか?
莉々華当人だけならまだしも他のメンバーに影響出ててるなら即刻切って新ビジュアル出すべきだろ
-
- 345 名前: 名無しオレ的ゲーム速報さん 2025年12月10日 20:28 返信する
-
>>331
この話の出発点がそもそも俺の妄想だからね
-
- 346 名前: 名無しオレ的ゲーム速報さん 2025年12月10日 20:28 返信する
- 下請法違反で公取委とコラボしたバカーさんまたですか・・・
-
- 347 名前: 名無しオレ的ゲーム速報さん 2025年12月10日 20:29 返信する
-
ヽ┿佞料杼したイメージから外れた行動にキレる
絵師とは必要最低限でしかコンタクトを取ってないっつーVの発言にキレる
そもそもカバーの待遇に文句言ってる
こんなとこかキレてるポイントは
何じゃそりゃって部分のが多いけど
-
- 348 名前: 名無しオレ的ゲーム速報さん 2025年12月10日 20:29 返信する
-
攻撃性の高いメンヘラには本当に関わらない方がいいよ
メンヘラって自傷するイメージがあると思うけど自分勝手な憎悪で他者を攻撃するタイプもいる
そういうタイプにロックオンされると年単位でそいつの対処のために人生消費されるから…
-
- 349 名前: 名無しオレ的ゲーム速報さん 2025年12月10日 20:29 返信する
-
>>341
というか著作人格権を譲渡するってのが違法というかそもそも不可能というだけで
個人間で合意の上で著作人格権を行使しませんと契約するのは別に違法でもなんでもないからな…
法的に譲渡不可、を違法と勘違いしてるんじゃないか
-
- 350 名前: 名無しオレ的ゲーム速報さん 2025年12月10日 20:29 返信する
-
更年期BBAがぶちギレただけに見えるんだが、ぶちギレた理由が全く理解できん
おまえが提供したのは絵で、キャラクター設定は口出す所じゃなくない?
-
- 351 名前: 名無しオレ的ゲーム速報さん 2025年12月10日 20:29 返信する
-
>>336
むしろなんで成り立たないと思うんだ…
-
- 352 名前: 名無しオレ的ゲーム速報さん 2025年12月10日 20:29 返信する
-
>>187
企業って基本はそれやで
安いもんで効率的に稼ぐんやで
これを当てはめていいかは知らんけどなw
-
- 353 名前: 名無しオレ的ゲーム速報さん 2025年12月10日 20:30 返信する
- まぁ、莉々華の言動が気に入らなくて運営とこじれてるのは把握できる
-
- 354 名前: 名無しオレ的ゲーム速報さん 2025年12月10日 20:30 返信する
- 嘘松してるのが嫌だったんか?
-
- 355 名前: 名無しオレ的ゲーム速報さん 2025年12月10日 20:30 返信する
-
>>113
しねぺこ
-
- 356 名前: 名無しオレ的ゲーム速報さん 2025年12月10日 20:30 返信する
- なんかこの絵師も面倒くさい奴っぽいな
-
- 357 名前: 名無しオレ的ゲーム速報さん 2025年12月10日 20:31 返信する
-
そもそもの疑問なんだが、絵師側はイラスト描いて納品してから使う配信者決まるのか、担当配信者と打合せしてから描くのか、どっちなんだ?
自分のはこういう人には使ってほしくないとかあるだろうし、納品してからそういうのに選ばれたんじゃちょっと可哀想な気もするがね
-
- 358 名前: 名無しオレ的ゲーム速報さん 2025年12月10日 20:31 返信する
-
>>346
文章も読めないバカーはお前だけどな
-
- 359 名前: 名無しオレ的ゲーム速報さん 2025年12月10日 20:31 返信する
- 正直、欲かいてVに関わったのが運の尽き感あるわ。単なる承認欲求か箔付けか動機はしらんが。
-
- 360 名前: 名無しオレ的ゲーム速報さん 2025年12月10日 20:32 返信する
-
絵師にはリスクしかないな
AIに移行しろ
-
- 361 名前: 名無しオレ的ゲーム速報さん 2025年12月10日 20:32 返信する
-
>>313
いや無いわ
制作者の発言が制作者を彩るんやで
残クレアルファードで制作者自体はバカにされんやろ?
-
- 362 名前: 名無しオレ的ゲーム速報さん 2025年12月10日 20:32 返信する
-
>>349
特約は著作者側が不利益を被らない条件の元に契約されるから著作者側が不利益を被ってると判断されれば無効になるよ
-
- 363 名前: 名無しオレ的ゲーム速報さん 2025年12月10日 20:32 返信する
-
絵師はあんまり表に出しすぎないほうがいいかもなあ
結局炎上リスクが本人と絵師とで2倍になるし
-
- 364 名前: 名無しオレ的ゲーム速報さん 2025年12月10日 20:32 返信する
-
予防線張っただけだろw
こいつの中身がいつかやらかす(Xでのポストをみて)と思って今の内に自分が関わった事は無かったことにしたいから法的措置とってんだろw
中の人の言動に耐えられないデリケートな絵師って事だろ
-
- 365 名前: 名無しオレ的ゲーム速報さん 2025年12月10日 20:33 返信する
-
>>360
まあだから普通は信頼出来る人だけ使うんよ
変なのも沢山いるからねぇ…
-
- 366 名前: 名無しオレ的ゲーム速報さん 2025年12月10日 20:33 返信する
-
>>323
作品は絵であって活動を自分の作品って言ってくんのは筋違いだろ
-
- 367 名前: 名無しオレ的ゲーム速報さん 2025年12月10日 20:34 返信する
-
未だに下請けいじめしてるとかマジで近々公取委が調査するなこりゃ
来年にはガチで潰れてるだろこの会社
-
- 368 名前: 名無しオレ的ゲーム速報さん 2025年12月10日 20:34 返信する
-
>>172
Vtuberの発言や行動は制限できませんが、それらがイラストの著作者人格権を損害するものであった場合、ホロライブと演者に違法性が認められる可能性は極めて高くなります。
-
- 369 名前: 名無しオレ的ゲーム速報さん 2025年12月10日 20:34 返信する
-
弁護士を挟むところがどこにあるんだよ
何がしたいのかわからん
-
- 370 名前: 名無しオレ的ゲーム速報さん 2025年12月10日 20:34 返信する
- いやこれは流石に無理筋やろ
-
- 371 名前: 名無しオレ的ゲーム速報さん 2025年12月10日 20:35 返信する
-
>>362
それは契約内容が有効か無効かの裁判の話であって
人格権の譲渡は違法だからできませーん!というのとはまた別の話よ
-
- 372 名前: 名無しオレ的ゲーム速報さん 2025年12月10日 20:35 返信する
-
>>368
侵害しません
-
- 373 名前: 名無しオレ的ゲーム速報さん 2025年12月10日 20:35 返信する
- 大問題か?これ絵師がヒスってSNSで暴れてるってことやろ
-
- 374 名前: 名無しオレ的ゲーム速報さん 2025年12月10日 20:35 返信する
-
個人勢の連中なら一発アウトで捨てられるんだろうけど
相手はホロだからな
-
- 375 名前: 名無しオレ的ゲーム速報さん 2025年12月10日 20:35 返信する
- Vで絵師が目立ち始めたせいか絵師の炎上が増え始めてるな
-
- 376 名前: 名無しオレ的ゲーム速報さん 2025年12月10日 20:35 返信する
- 社会にまともに出てない同人ゴロって事か
-
- 377 名前: 名無しオレ的ゲーム速報さん 2025年12月10日 20:35 返信する
-
>>364
人気商売なのにそれをSNSに晒すのってマイナスの影響しかないよね
-
- 378 名前: 名無しオレ的ゲーム速報さん 2025年12月10日 20:36 返信する
-
>>51
そんなイメージないっす
-
- 379 名前: 名無しオレ的ゲーム速報さん 2025年12月10日 20:36 返信する
-
>>364
どういう法的措置を取ろうとしてるのか説明してみ?できるなら
-
- 380 名前: 名無しオレ的ゲーム速報さん 2025年12月10日 20:36 返信する
- 普通なら仕事に私情を持ち込むなで済む話だよね
-
- 381 名前: 名無しオレ的ゲーム速報さん 2025年12月10日 20:36 返信する
-
>>373
少なくともどの行動や発言が自分の描いたキャラクター、最初に説明されたキャラクターから著しく逸脱して
絵を描いた自分にも風評で被害を与えているのか
って説明がなされないと絵の人がめんどくさい人って以上にはならんな
-
- 382 名前: 名無しオレ的ゲーム速報さん 2025年12月10日 20:36 返信する
- 社会不適合者が多い界隈同士かぁ、まあ残当。
-
- 383 名前: 名無しオレ的ゲーム速報さん 2025年12月10日 20:36 返信する
-
弁護士が入った以上はもう和解したとこで今後続けることは無理やろ
新しい絵師にかえてもろて心機一転がんばればいい
ホロに関しては今は何でも運営が悪い!ってなりそうな空気なのに告発という形取ってるのにかかわらず「ホロ側悪く無くね?」って感想しかないの笑うわ
-
- 384 名前: 名無しオレ的ゲーム速報さん 2025年12月10日 20:36 返信する
-
これはもう契約解除するしか無いだろ
中の人に言動と行動を改めよと言うのも無茶すぎるわ
-
- 385 名前: 名無しオレ的ゲーム速報さん 2025年12月10日 20:36 返信する
-
>>371
著作者人格権の譲渡は実際には違法だよ
-
- 386 名前: 名無しオレ的ゲーム速報さん 2025年12月10日 20:37 返信する
-
>>361
残クレとかなにをいってるのかわからない
-
- 387 名前: 名無しオレ的ゲーム速報さん 2025年12月10日 20:37 返信する
- ガワ変えたライバーは裏でなんかあったんかって思い始めた
-
- 388 名前: 名無しオレ的ゲーム速報さん 2025年12月10日 20:37 返信する
-
こだわり強いなら二度とV関係の仕事しない方がいいだろこの絵師さん
-
- 389 名前: 名無しオレ的ゲーム速報さん 2025年12月10日 20:38 返信する
- 頭のおかしい絵師使っちゃったのが悪いって話
-
- 390 名前: 名無しオレ的ゲーム速報さん 2025年12月10日 20:38 返信する
-
>>383
告発という形取ってるのにかかわらず「ホロ側悪く無くね?」って感想しかない
見たくない物は見ない病で怖いのだけども
-
- 391 名前: 名無しオレ的ゲーム速報さん 2025年12月10日 20:39 返信する
-
自分の絵のイメージを逸脱した行動ってしたって奴だろ
突然使用禁止とかされるのよな 個人勢の連中はこれで困ってたな
-
- 392 名前: 名無しオレ的ゲーム速報さん 2025年12月10日 20:39 返信する
-
>>171
特約を盛り込むだけで著作者人格権を無視出来る訳ないだろwww
特約は著作者が不利益を被らない前提の元で交わされる契約だぞ
買い取った側が悪用してたら著作者の活動に支障が出るんだから普通に無効になるよ
-
- 393 名前: 名無しオレ的ゲーム速報さん 2025年12月10日 20:39 返信する
-
そりゃカバーもSNSでの掲載許可するよね
許可して勝手にやってもらった方が絵師側の頭おか具合が露呈されるもんな
今もなんか長文投稿してるけど本人はマジで正当な要求だと思ってるぞ
-
- 394 名前: 名無しオレ的ゲーム速報さん 2025年12月10日 20:39 返信する
- こんなめんどくさいこと言ってると仕事なくなりそうだけどな
-
- 395 名前: 名無しオレ的ゲーム速報さん 2025年12月10日 20:40 返信する
-
>>358
バカ豚効いてて草🤣
-
- 396 名前: 名無しオレ的ゲーム速報さん 2025年12月10日 20:40 返信する
-
あのな、仕事で描いたものは仕事先の物なんだわ
仕事するならその位わきまえろよガキか
-
- 397 名前: 2025年12月10日 20:40 返信する
- ���Υ����ȤϺ���ޤ�����
-
- 398 名前: 名無しオレ的ゲーム速報さん 2025年12月10日 20:40 返信する
-
>>386
そっか
-
- 399 名前: 名無しオレ的ゲーム速報さん 2025年12月10日 20:40 返信する
-
>>388
利用するもののイメージを害さないようにすると言うのは、普通は当たり前の事だよ
-
- 400 名前: 名無しオレ的ゲーム速報さん 2025年12月10日 20:41 返信する
-
>>371
人格権はそもそも譲渡出来ないだろwwww
法律の勉強し直せ
-
- 401 名前: 名無しオレ的ゲーム速報さん 2025年12月10日 20:41 返信する
-
>>370
著作者人格権てのはそのぐらい無茶苦茶できる強い権利なんだよ
だから企業も契約で縛るが
莫大な違約金さえ払えるならキャラ使用の差し止めもできる
-
- 402 名前: 名無しオレ的ゲーム速報さん 2025年12月10日 20:42 返信する
- 下請けが発注元に無理筋の要求してるようにしか見えん
-
- 403 名前: 名無しオレ的ゲーム速報さん 2025年12月10日 20:42 返信する
-
お前ら含め勝手に盛り上がって話膨らんでるだけだろ
だからお前らが悪い高市謝罪しろ
-
- 404 名前: 名無しオレ的ゲーム速報さん 2025年12月10日 20:42 返信する
- 結局何に対して不満があるのか抽象的でよくわからない
-
- 405 名前: 名無しオレ的ゲーム速報さん 2025年12月10日 20:42 返信する
-
>>249
不行使特約結んでも利用者側に公序良俗に反すると判断される様な行為が見られれば著作者のブランディングを毀損する事になるから普通に無効になるよ
-
- 406 名前: 名無しオレ的ゲーム速報さん 2025年12月10日 20:42 返信する
-
>>399
絵はあくまでガワでしかなくてVtuberのイメージとは中の人の個性の部分じゃないか?
-
- 407 名前: 名無しオレ的ゲーム速報さん 2025年12月10日 20:43 返信する
-
これおそらく「個人的なやりとり」の解釈が一条側とイラストレーター側で違うんだろうな
一条側は完全なプライベートと解釈してるけど、おそらくイラストレーター側は会社(カバー)を通さない個人の発注という意味で言ってる
1月から申し入れてた改善要求もたぶん発注方法絡み(一条個人からじゃなくカバーとして発注して的な)なんじゃないの
あくまで想像だけどさ
-
- 408 名前: 名無しオレ的ゲーム速報さん 2025年12月10日 20:43 返信する
-
自我出しまくりの絵畜生にイメージ守れとか無理な話だから😂
-
- 409 名前: 名無しオレ的ゲーム速報さん 2025年12月10日 20:43 返信する
- 勝手に争え
-
- 410 名前: 名無しオレ的ゲーム速報さん 2025年12月10日 20:43 返信する
-
>>405
で、見られたの?
-
- 411 名前: 名無しオレ的ゲーム速報さん 2025年12月10日 20:43 返信する
-
>>216
特約があるからといって著作者人格権の行使が完全にできなくなるわけではなく、著作物の改変が著しく著作者の意に反する場合や、契約の前提条件と実態が大きく乖離する場合には、特約の効力が否定され、著作者人格権の侵害が認められる可能性があります。
-
- 412 名前: 名無しオレ的ゲーム速報さん 2025年12月10日 20:44 返信する
- 単にこの馬鹿絵師が社会常識がないだけの話じゃねーか
-
- 413 名前: 名無しオレ的ゲーム速報さん 2025年12月10日 20:44 返信する
-
何をぐちぐち言っとるんや
芸術家気取りか?イラストを納品しただけやろ
-
- 414 名前: 名無しオレ的ゲーム速報さん 2025年12月10日 20:44 返信する
-
>>410
弁護士が介入してるって事はそういう事だよw
法律の勉強しようねw
-
- 415 名前: 名無しオレ的ゲーム速報さん 2025年12月10日 20:45 返信する
-
9月20日のポストの何が気に入らなかったんだ?
ただの酔っぱらいの戯言やん
-
- 416 名前: 名無しオレ的ゲーム速報さん 2025年12月10日 20:45 返信する
-
>>412
実際に出た声明を見るとそうとしか思えないなぁ…
なんの説明もしていなくて声明にもなってないから
これを声明として素面で出してるなら社会常識はないだろうな
-
- 417 名前: 名無しオレ的ゲーム速報さん 2025年12月10日 20:46 返信する
- 音屋と比べてほんと頭悪いのが多いな
-
- 418 名前: 名無しオレ的ゲーム速報さん 2025年12月10日 20:46 返信する
- 絵師さんって気難しい人が多いらしいからなあ🤔
-
- 419 名前: 名無しオレ的ゲーム速報さん 2025年12月10日 20:47 返信する
-
なんで契約で描かせて貰ってるだけの絵師如きがVtuberのキャラクター性に口出ししてんだよ。
なんか勘違いしてるんじゃないの?
-
- 420 名前: 名無しオレ的ゲーム速報さん 2025年12月10日 20:47 返信する
- ホント絵を被っただけのニコ生主とは的を射てるよな
-
- 421 名前: 名無しオレ的ゲーム速報さん 2025年12月10日 20:47 返信する
-
ちょっと何言ってるかわからない
この台詞を本来の意味で言ったのは久しぶりだ
-
- 422 名前: 名無しオレ的ゲーム速報さん 2025年12月10日 20:47 返信する
-
わけがわからん
企業から発注受けて描いたもんでしょ?
キャラのイメージは企業側が決めることだろ
-
- 423 名前: 名無しオレ的ゲーム速報さん 2025年12月10日 20:47 返信する
-
Vtuberのイメージはクライアントが決めることであって絵師が決めることじゃない
発注にかかる連絡は業務連絡であって個人的な連絡ではない
-
- 424 名前: 名無しオレ的ゲーム速報さん 2025年12月10日 20:48 返信する
-
りりかはあまり見てないけど
こんな絵師切った方がいいんじゃない
正直ガワの可愛さは下から数えたほうが早いと思う
-
- 425 名前: 名無しオレ的ゲーム速報さん 2025年12月10日 20:48 返信する
-
>>95
契約するにあたってキャラクター使用の際に言動等に注意する様な契約があったんじゃないかな?
Vに使わせる絵師ならそういう契約させそう
-
- 426 名前: 名無しオレ的ゲーム速報さん 2025年12月10日 20:48 返信する
-
>>417
音の場合は別にパパママとか言われんしなー
立場的には同じ下請けなのに特別扱いするから…
-
- 427 名前: 名無しオレ的ゲーム速報さん 2025年12月10日 20:48 返信する
- 可愛いおべべ着て下品な下ネタダンスやってギャハってるニコ生主🤣
-
- 428 名前: 名無しオレ的ゲーム速報さん 2025年12月10日 20:48 返信する
-
マジでこれに関してはカバーとりりかは悪くねーよ
ママ絵師を別の人に変えてあげたほうがりりかのためにもなるだろ
-
- 429 名前: 名無しオレ的ゲーム速報さん 2025年12月10日 20:49 返信する
-
>>415
炎上しそうな話題でもなく政治や宗教的な話でも無いからな
何が原因でスイッチ入ったのか本当に分からないんだよ
-
- 430 名前: 名無しオレ的ゲーム速報さん 2025年12月10日 20:49 返信する
-
>>414
そうじゃなくて見られたのかってお前に聞いてるんだよ
配信してポストも公開垢でやってるんだから該当行為があったなら第三者のお前にも分かるじゃん?それをお前は把握してんのかって聞いてる
-
- 431 名前: 名無しオレ的ゲーム速報さん 2025年12月10日 20:49 返信する
-
>>417
音屋はオフパコしてるから
-
- 432 名前: 名無しオレ的ゲーム速報さん 2025年12月10日 20:49 返信する
-
契約内容次第だな。
著作権を維持してるなら、使用差し止めの仮処分申請をすれば良い。
-
- 433 名前: 名無しオレ的ゲーム速報さん 2025年12月10日 20:49 返信する
-
>何が問題だったのかわからないし、全面的な解決を祈るしかないのか
別に解決しなくてもいいし何が問題なのかもどうでもいいという
-
- 434 名前: 名無しオレ的ゲーム速報さん 2025年12月10日 20:49 返信する
-
>>415
その酔っ払いが死ぬほど嫌いなんだろ
-
- 435 名前: 名無しオレ的ゲーム速報さん 2025年12月10日 20:50 返信する
-
>>408
ライバーに自我出すなとか意味不明で草
絵師が自我出してる方が異常だろ
-
- 436 名前: 名無しオレ的ゲーム速報さん 2025年12月10日 20:50 返信する
-
すまん全然わからない
この人は何にブチ切れてるんだ?
-
- 437 名前: 名無しオレ的ゲーム速報さん 2025年12月10日 20:50 返信する
- 何回聞いても何で怒ってるのか分からない・・・・
-
- 438 名前: 名無しオレ的ゲーム速報さん 2025年12月10日 20:50 返信する
- これに関してはホロは一切悪くない、絵描いただけの奴がクレイジー
-
- 439 名前: 名無しオレ的ゲーム速報さん 2025年12月10日 20:50 返信する
-
>>419
それが著作者を保護するための著作権の常識なんだよ
あほらしいだろ?
生成AIの登場でますます時代にそぐわない悪法になりつつある
-
- 440 名前: 名無しオレ的ゲーム速報さん 2025年12月10日 20:50 返信する
- またホロライブ
-
- 441 名前: 名無しオレ的ゲーム速報さん 2025年12月10日 20:51 返信する
-
オタク産業はオタク絵師とかかわらないかんから大変よな
重大なリスクだ
-
- 442 名前: 名無しオレ的ゲーム速報さん 2025年12月10日 20:51 返信する
- なんだこいつ面倒くせー
-
- 443 名前: 名無しオレ的ゲーム速報さん 2025年12月10日 20:52 返信する
-
>>429
単純に理想のお嬢様社長キャラクター像からかけ離れて、ただのエロ好きの酔っ払いキャラになっちゃったからじゃないの?
いうて、リスナーにはそれが好評なんだからただの絵師絵師がぐちぐち文句言うのもおかしな話だが
-
- 444 名前: 名無しオレ的ゲーム速報さん 2025年12月10日 20:52 返信する
-
何かと思ったらタレントの言動が個人的に気に食わないって話だったのか・・・
いやお前は絵師だろ何様だよ
-
- 445 名前: 名無しオレ的ゲーム速報さん 2025年12月10日 20:52 返信する
-
しゃーない
一条なんとか引退しよか
-
- 446 名前: 名無しオレ的ゲーム速報さん 2025年12月10日 20:52 返信する
- な?女ってバカだろ?
-
- 447 名前: 名無しオレ的ゲーム速報さん 2025年12月10日 20:52 返信する
-
>>48
多分秘密保持が絡んでるから、ふわふわした感じでしか言えないんじゃないかな?
-
- 448 名前: 名無しオレ的ゲーム速報さん 2025年12月10日 20:53 返信する
- カバー信者ワラワラで草
-
- 449 名前: 名無しオレ的ゲーム速報さん 2025年12月10日 20:53 返信する
-
もう絵師の名前って色んな意味で非公開、口外禁止の方がいいよな
結局こうやって事あるごとにお気持ち表明されてんじゃもう継続不可能だろ
-
- 450 名前: 名無しオレ的ゲーム速報さん 2025年12月10日 20:54 返信する
- コメント欄やべえなそりゃ下請けイジメするような企業のリスナーだわ、クリエイターをどんだけ見下してんだこのカス共
-
- 451 名前: 名無しオレ的ゲーム速報さん 2025年12月10日 20:54 返信する
-
重要な「何が問題の争点になってるのか」を
正確に表明できない段階で公表されても混乱が深まるだけでは?
-
- 452 名前: 名無しオレ的ゲーム速報さん 2025年12月10日 20:55 返信する
-
>>448
小さい箱とか個人勢の方がメインの俺からしても意味不明だぞ
-
- 453 名前: 名無しオレ的ゲーム速報さん 2025年12月10日 20:55 返信する
- これでブチギレるのはプロではないな
-
- 454 名前: 名無しオレ的ゲーム速報さん 2025年12月10日 20:55 返信する
-
>>430
さぁ?弁護士が無効に当たると判断したから介入してるんだし著作者人格権はその名の通り著作者の権利だよ
外野から見て大した事ない様に見えても実際に著作者の活動に支障を来しているのであれば無効になる
その為の法律だからね
-
- 455 名前: 名無しオレ的ゲーム速報さん 2025年12月10日 20:55 返信する
-
どっちもどっちやろコレ
手切れ金払って交代したらいいんじゃないの今後も絶対揉める相手っぽいし
-
- 456 名前: 名無しオレ的ゲーム速報さん 2025年12月10日 20:55 返信する
-
>>329
これで契約がどんな内容でも私が意図したもと違うって裁判勝てるんか?
-
- 457 名前: 名無しオレ的ゲーム速報さん 2025年12月10日 20:55 返信する
-
>>452
嘘つけ絶対カバー信者だゾ
-
- 458 名前: 名無しオレ的ゲーム速報さん 2025年12月10日 20:55 返信する
-
>>450
でももう他からも普通に仕事来ないよねこの人
-
- 459 名前: 名無しオレ的ゲーム速報さん 2025年12月10日 20:56 返信する
-
絵師がタレントの言動に口出してんの?
ちょっと意味がわからなすぎて信じられないんだけど
-
- 460 名前: 名無しオレ的ゲーム速報さん 2025年12月10日 20:56 返信する
-
>>72
キャラの皮を被って配信するから
そのキャラに合わない言動は慎む様な契約とかしたんじゃね?
-
- 461 名前: 名無しオレ的ゲーム速報さん 2025年12月10日 20:56 返信する
-
>>399
その許容ラインが低すぎるから絵師側はあまり賛同得られてないんじゃないかね
-
- 462 名前: 名無しオレ的ゲーム速報さん 2025年12月10日 20:56 返信する
-
>>399
諸権利はさすがに譲渡している。
だからカバーは強気になっている。
絵師は下請けでイラストを描いただけのはず。
-
- 463 名前: 名無しオレ的ゲーム速報さん 2025年12月10日 20:56 返信する
-
>>439
いや、莉々華の著作権者ってこの絵師じゃなくてカバーでしょ?
例えば、担当絵師がやらかして逮捕されても、キャラクターやデザインとかは会社の所有物だから、担当絵師を替えれば継続可能なんだよ。
流石にタレントは代えは効かないけど。
-
- 464 名前: 名無しオレ的ゲーム速報さん 2025年12月10日 20:56 返信する
-
何を言ってるのかわからない
俺のお気持ちに反しやがって!!!ってこと?
金払えば云々はシ.ナチ.ョンの金さえ出せば食べ放題の全残しOKみたいなもんだから下品なのはわかるが
大人であり継続取引する関係なんだからまず意向を伝えろや
-
- 465 名前: 名無しオレ的ゲーム速報さん 2025年12月10日 20:57 返信する
-
>>447
それなら係争中なので詳細は差し控えますが
とにかく揉めてます、くらいでええやん
説明してるっぽいのに実質何も説明されてないのが違和感の原因としか
-
- 466 名前: 名無しオレ的ゲーム速報さん 2025年12月10日 20:57 返信する
-
>>430
ほっといてやれよ
必死に調べたんだろうから
-
- 467 名前: 名無しオレ的ゲーム速報さん 2025年12月10日 20:57 返信する
-
一条何とかってVは責任取って引退しろ
クリエイターに迷惑かけるな
-
- 468 名前: 名無しオレ的ゲーム速報さん 2025年12月10日 20:57 返信する
-
>>72
同じやつがハートぽちぽちしてるな
-
- 469 名前: 名無しオレ的ゲーム速報さん 2025年12月10日 20:58 返信する
-
>>450
で、絵師擁護君は何が問題だと考えてるんだい?
-
- 470 名前: 名無しオレ的ゲーム速報さん 2025年12月10日 20:58 返信する
- ガワ変えればええやん
-
- 471 名前: 名無しオレ的ゲーム速報さん 2025年12月10日 20:59 返信する
-
>>457
あんなタレンドが半壊してる箱どうやって推すんだよ
-
- 472 名前: 名無しオレ的ゲーム速報さん 2025年12月10日 20:59 返信する
-
>>450
お前はクリエイターが何か崇高な存在だとでも勘違いしてるのか?w
言動に問題があればそりゃ誰でも叩かれるだろ
-
- 473 名前: 名無しオレ的ゲーム速報さん 2025年12月10日 20:59 返信する
-
>>127
相変わらず民度低過ぎて笑う
-
- 474 名前: 名無しオレ的ゲーム速報さん 2025年12月10日 20:59 返信する
-
>>466
論破されてて草
-
- 475 名前: 名無しオレ的ゲーム速報さん 2025年12月10日 21:00 返信する
- ラノベの挿絵描いてるやつが原作にブチ切れてるようなもんだろこれ
-
- 476 名前: 名無しオレ的ゲーム速報さん 2025年12月10日 21:00 返信する
- 別の絵師みたいに自分もVになれそうな流れになると思ってたんだろ
-
- 477 名前: 名無しオレ的ゲーム速報さん 2025年12月10日 21:01 返信する
- 絵師の主張は契約した内容外なら無理な要求やろな。出来ることは新規絵を描かず担当絵師を降りればいいと思うで
-
- 478 名前: 名無しオレ的ゲーム速報さん 2025年12月10日 21:01 返信する
-
この業界、イラストレーターと揉めたら終わりやろ。
もう次の絵は出してもらえないと思った方がいい。
-
- 479 名前: 名無しオレ的ゲーム速報さん 2025年12月10日 21:01 返信する
- 今日絵師側が出した声明文を見りゃ分かるけど、明らかにマトモな人じゃない。
-
- 480 名前: 名無しオレ的ゲーム速報さん 2025年12月10日 21:02 返信する
- 流石に何言ってんだか全然分からん…
-
- 481 名前: 名無しオレ的ゲーム速報さん 2025年12月10日 21:02 返信する
- 絵師の人が弱男で男性批判してたから効いちゃったってこと??
-
- 482 名前: 名無しオレ的ゲーム速報さん 2025年12月10日 21:02 返信する
-
いやこういうのむしろいっそ完全に権利譲渡する方式で契約した方が良いんじゃないの
著作者に色々権利残したままにするから面倒な事になる
その代わり20倍くらい報酬払ってもらえ
-
- 483 名前: 名無しオレ的ゲーム速報さん 2025年12月10日 21:02 返信する
-
>>478
いやイラストレーターなんかいくらでも替わり効くんで
-
- 484 名前: 名無しオレ的ゲーム速報さん 2025年12月10日 21:03 返信する
-
>>478
むしろ出なくていいだろ
もっと上手くて可愛い絵師は星の数ほどいるんだし
-
- 485 名前: 名無しオレ的ゲーム速報さん 2025年12月10日 21:03 返信する
-
これ何問題なのかまじでわからん。
ただの難癖にしか見えん。
ガワの権利関係はカバーが持ってるから、そこには手出しできないけど、個人的に気に入らないから今後絵は描きませんと言ってるってことやな。
結局なかむら氏はビジネスパートナーとしての信頼を失う行為起こしてること気づいてないのかね。
これリリカの絵師変更多いにあるな。
-
- 486 名前: 名無しオレ的ゲーム速報さん 2025年12月10日 21:03 返信する
-
>>478
掃いて捨てるほどいるハンコ絵なんだし何も困らんだろ
-
- 487 名前: 名無しオレ的ゲーム速報さん 2025年12月10日 21:04 返信する
-
>>478
何言われても出してもらいたく無いやろ
ファンがどう思うかわ知らんけど
あくたんみたいに皮交換もあり得そうだわ
-
- 488 名前: 名無しオレ的ゲーム速報さん 2025年12月10日 21:04 返信する
-
キャラデザが自分のイメージと違うからと原作者に抗議してるようなもんか?
流石にヤバいだろ
-
- 489 名前: 名無しオレ的ゲーム速報さん 2025年12月10日 21:04 返信する
-
和解したとしても契約切った方がいい
こういうのは必ずまた謎の主張はじめて揉める
-
- 490 名前: 名無しオレ的ゲーム速報さん 2025年12月10日 21:04 返信する
-
>>368
そうですね、著作者人格権を損害する発言や行動がどの部分なのか裁判所で証明するのがイラストレーター側がしなくてはいけないのでそれ次第とも言えますが認めさせるのは難易度が高いと思います。
なぜなら、前提として一条莉々華氏が人格として演者として務める事を知ってキャラデザが提供されているので後出しで人格否定するのは駄目ですね。人格が気に入らないなら初手で依頼を断るべきです。彼女はvtuberなのだから後出しで否定されたらタレント活動に支障が出ます。
-
- 491 名前: 名無しオレ的ゲーム速報さん 2025年12月10日 21:04 返信する
-
これこれこういうキャラクターイメージでって発注受けてデザインしたんだから
ちゃんとそういうキャラを演じろよできねーなら使うなってことやろか
-
- 492 名前: 名無しオレ的ゲーム速報さん 2025年12月10日 21:05 返信する
- さくなも絵師替えて人気上がったし、もっとちゃんとしたプロ意識のあるイラストレーターに交代させた方が良い
-
- 493 名前: 名無しオレ的ゲーム速報さん 2025年12月10日 21:05 返信する
-
>>401
デザイナーにあるのはデザインを勝手に変更されない権利だけじゃないか?
この絵師が描いたデザインを無視したガワになってるなら人格権で縛れるだろうけど、思った演技と違うなんてのは無理すぎだろ
-
- 494 名前: 名無しオレ的ゲーム速報さん 2025年12月10日 21:06 返信する
-
>>456
それで作者が不利益を被ってると判断されればね
-
- 495 名前: 名無しオレ的ゲーム速報さん 2025年12月10日 21:06 返信する
-
要約 : 難アリ絵師のメンヘラ発狂
被害者 : りりーか、カバー社。
-
- 496 名前: 名無しオレ的ゲーム速報さん 2025年12月10日 21:06 返信する
-
>>485
もしコレなら二度と案件来ないだろこの絵師
-
- 497 名前: 名無しオレ的ゲーム速報さん 2025年12月10日 21:06 返信する
- バーで左右にカップルがいるってどういう状況よ?
-
- 498 名前: 名無しオレ的ゲーム速報さん 2025年12月10日 21:06 返信する
- でもガワじゃなくて中の人に恋人がいたらガチギレするじゃん
-
- 499 名前: 名無しオレ的ゲーム速報さん 2025年12月10日 21:06 返信する
-
まあ今回は叩けなさそうだしいいや
次は普段誹謗中傷やめろって言いまくってたホロ豚が絵師に暴言言いまくってる件でもまとめてくれ
-
- 500 名前: 名無しオレ的ゲーム速報さん 2025年12月10日 21:07 返信する
-
>>482
基本的にそれに近しい契約はしてるだろうよ
AIるしあに発狂して訴訟費用700万集めてた絵師も直接的に自分の権利物としての主張は出来てなかったし
-
- 501 名前: 名無しオレ的ゲーム速報さん 2025年12月10日 21:07 返信する
-
>>454
うんだからお前から見ても該当行為はないってことだろww
-
- 502 名前: 名無しオレ的ゲーム速報さん 2025年12月10日 21:08 返信する
- 創作物人格著作権とか契約してないのか?
-
- 503 名前: 名無しオレ的ゲーム速報さん 2025年12月10日 21:09 返信する
-
>>494
例えばどんな不利益があるいうんや
-
- 504 名前: 名無しオレ的ゲーム速報さん 2025年12月10日 21:09 返信する
-
>>463
著作権は譲渡できても著作者人格権の譲渡はできないので
著作者と著作権者が別の場合
ちゃんとした契約を結んでいないと今回みたいなトラブルになることがある
絵師を変えれば問題ないってのはその通り
-
- 505 名前: 名無しオレ的ゲーム速報さん 2025年12月10日 21:09 返信する
-
弁護士とか出しても解決も話し合いにもならんクレームだろ
この絵師の思い通りにVが動かないから嫌とか誰が受け入れるねん…
-
- 506 名前: 名無しオレ的ゲーム速報さん 2025年12月10日 21:10 返信する
- 二組のカップルがいてその間にぼっちがいるってことか?
-
- 507 名前: 名無しオレ的ゲーム速報さん 2025年12月10日 21:10 返信する
-
これVtuberとか関係なく結構ヤバい問題だろ
ゲームのサウンドクリエイターとか絵師が同じようなムーブ突然かましてきたら普通に辛いわ
-
- 508 名前: 名無しオレ的ゲーム速報さん 2025年12月10日 21:11 返信する
-
これだから社会経験皆無の女絵師はめんどくせぇ、、、って思ったが、割りかしプロの案件をこなしてたがおうパイセンもヤらかしたから、男女関係ないわ。
単に絵師に社会性が無さすぎるやべーやつが多すぎるってだけだ
-
- 509 名前: 名無しオレ的ゲーム速報さん 2025年12月10日 21:12 返信する
-
配信中にガワにいろいろ貼り付けたり加工したりして明らかに元絵汚してバカにしてるみたいな内容だったらまだわからんでもないが
呟き監視されて、思ったんと違うわかなりやべーw
-
- 510 名前: 名無しオレ的ゲーム速報さん 2025年12月10日 21:12 返信する
-
カップルの実況とかやってることバカッターと同じだな
絵師側も権利譲渡しているガワに文句言ってもどうにも
ならないの分かってないし、どっちもバカだな・・・
-
- 511 名前: 名無しオレ的ゲーム速報さん 2025年12月10日 21:12 返信する
-
>>503
公序良俗に反する言動をするVtuberの絵師として有名になると他の企業や個人勢から新規の依頼が来なくなる、とかかな?
同じ絵師がデザインしたVは兄弟姉妹とする、絵師を親と呼ぶ、なんて不文律がある世界だからね
ソシャゲよりも遥かに絵師本人のブランディングに関わるね
-
- 512 名前: 名無しオレ的ゲーム速報さん 2025年12月10日 21:13 返信する
-
ホロメン 個人的やりとり(プライベートでの交流)
イラストレーター 個人的やりとり(本人やマネからの仕事の依頼)
流石に後者がおかしいだろw
-
- 513 名前: 名無しオレ的ゲーム速報さん 2025年12月10日 21:13 返信する
- りりーか可哀想だわ
-
- 514 名前: 名無しオレ的ゲーム速報さん 2025年12月10日 21:13 返信する
-
>>508
それは明確に犯罪(しかも自分で半ば吹聴していた)だから
またちょっと違うとは思う
-
- 515 名前: 名無しオレ的ゲーム速報さん 2025年12月10日 21:14 返信する
- これで絵師側に勝ち目がありそうなのが法律の恐ろしいところよ
-
- 516 名前: 名無しオレ的ゲーム速報さん 2025年12月10日 21:14 返信する
-
というか、今は普通に契約で著作人格権は行使しないってなってる気がするけどな
こういう事態にならないように
-
- 517 名前: 名無しオレ的ゲーム速報さん 2025年12月10日 21:15 返信する
-
>>472
問題があっても「三流絵師の分際で」「絵師風情が黙ってろ」だの言ってる連中を見て当たり前の反応だと思うのか、ホロ豚には理解出来ないかも知れんけどそんなんだから界隈の嫌われ者になるんだよ
-
- 518 名前: 名無しオレ的ゲーム速報さん 2025年12月10日 21:15 返信する
-
>>501
俺個人の見解で良いならいくらでも推測出来るよw
例えば公序良俗に反する言動をするVtuberや反社みたいな事してる企業の公式絵師として有名になった事で他の企業や個人勢から新規の依頼が来なくなった(その恐れがある)とかだと認められるんじゃないかな?
同じ絵師がデザインしたVは兄弟姉妹とする、絵師を親と呼ぶ、なんて不文律がある世界だからね
そりゃ絵師本人のブランディングに関わるよね
-
- 519 名前: 名無しオレ的ゲーム速報さん 2025年12月10日 21:16 返信する
-
ホロメン「絵師とはプライベートな話はしてません」
絵師「俺はりりかとプライベートな話もできる仲だぜ」
ってことか
-
- 520 名前: 名無しオレ的ゲーム速報さん 2025年12月10日 21:16 返信する
-
>>515
まあ業界的には引退だろうけどね
この人に頼みたい人もういないでしょ
特に企業
-
- 521 名前: 名無しオレ的ゲーム速報さん 2025年12月10日 21:17 返信する
-
>>511
してたんか?
でてる情報だけやと何言ってんだこいつってかんじやが
-
- 522 名前: 名無しオレ的ゲーム速報さん 2025年12月10日 21:18 返信する
-
俺も絵描きだから、自分がデザインしたキャラは自分の娘の様に可愛いっていうのは理解できるんだけど
カバーに納品してる以上とっくに自分の著作権物ではなくなってるだろうし、Vtuberのキャラクター性や担当タレントの言動が理想とかけ離れてるからお気持ち表明して暴れるのはプロ意識も社会性もガチで終わってる。
そんなにキャラクターを手放したくないなら納品せず、自分の管理できる範囲で扱えば良いだけの話。
-
- 523 名前: 名無しオレ的ゲーム速報さん 2025年12月10日 21:18 返信する
-
莉々華のデザイン良いって本気で言ってる人みたことないから
即契約解除で業界ブラックリスト入りだろうね
-
- 524 名前: 名無しオレ的ゲーム速報さん 2025年12月10日 21:19 返信する
- ガワ変えればよくね?
-
- 525 名前: 名無しオレ的ゲーム速報さん 2025年12月10日 21:20 返信する
-
この子の配信のやばい飯って限界メシだっけ
あれはイメージがどうとか言われないんだなw
股広げてはしゃでたりもしてたのに呟きにキレてんのほんま謎
他に何の爆弾のスイッチかかえてるかわからんから契約切ってよし
-
- 526 名前: 名無しオレ的ゲーム速報さん 2025年12月10日 21:21 返信する
-
>>523
正直リグロス自体あんまガワとしては微妙で
りりかは本人の声とキャラがガワの微妙さをカバーしてると思うからマジで変わっていいと思う
-
- 527 名前: 名無しオレ的ゲーム速報さん 2025年12月10日 21:23 返信する
-
>>521
実際それが理由で仕事飛んでたら普通にホロライブが負けると思うよ
-
- 528 名前: 名無しオレ的ゲーム速報さん 2025年12月10日 21:23 返信する
- 絵描きはもう我を出すな
-
- 529 名前: 名無しオレ的ゲーム速報さん 2025年12月10日 21:24 返信する
-
「ガワ作ってくれたデザイナーに迷惑かけちゃいかんし言動には気を付けないとな」
「もう納品したものだし相手も人間だからたまに変なことも言うのはしゃーない」
って互いに思い至って変なこと口走らなきゃ良好な関係性でいられたんじゃねぇの
-
- 530 名前: 名無しオレ的ゲーム速報さん 2025年12月10日 21:25 返信する
-
髪と目の色とあのえっちいスカートだけ残ってればいいやってレベルの絵だと思う
スバルのガワとか変わったら流石にショックだが
りりかはマジでガワ微妙だから変わっていい
-
- 531 名前: 名無しオレ的ゲーム速報さん 2025年12月10日 21:25 返信する
-
ダメだこりゃマジで毒親かよ
子はこうあるべきとか押し付けちゃう感じかよガッカリだわ
絵師変るんかなー
-
- 532 名前: 名無しオレ的ゲーム速報さん 2025年12月10日 21:26 返信する
-
ホロJPってここ何期かガワ微妙なやつ多いよな
ENとか海外の方がクソかわいいから辛い
-
- 533 名前: 名無しオレ的ゲーム速報さん 2025年12月10日 21:27 返信する
- ぺこらがみこちに大敗北して逃げ出したってとこまで読んだ
-
- 534 名前: 名無しオレ的ゲーム速報さん 2025年12月10日 21:28 返信する
-
この絵師はガワは作ったけど、一条莉々華というvtuberを作ったわけではないからな
-
- 535 名前: 名無しオレ的ゲーム速報さん 2025年12月10日 21:28 返信する
-
普通に絵師変えた方が良いだろうね
絵師の意に沿わない配信をしたらダメとか意味不明だし
-
- 536 名前: 名無しオレ的ゲーム速報さん 2025年12月10日 21:29 返信する
-
>>535
配信ですらなくツイートなんじゃないっけ
よく知らんけど
-
- 537 名前: 名無しオレ的ゲーム速報さん 2025年12月10日 21:30 返信する
-
>>527
君の中ではそういう発言してたことになってるのかしてた証拠あるのかどっちなん
-
- 538 名前: 名無しオレ的ゲーム速報さん 2025年12月10日 21:33 返信する
-
カップルをバカにする実況ツイートしてるってことは
横のカップルがそれに気づいて
「こいつホロライブの女だぜ」ってなることが想像できないってことだからな
この件に関しては絵師の反応はまとも
-
- 539 名前: 名無しオレ的ゲーム速報さん 2025年12月10日 21:34 返信する
-
>>537
してたから絵師は文句言ってるんだろw
記事読んだ?
-
- 540 名前: 名無しオレ的ゲーム速報さん 2025年12月10日 21:35 返信する
-
>>517
担当絵師風情が偉そうに物申すなってのはその通りでしょ
事務所やタレントと違って、いくらでも替わり効く立場なんだし
-
- 541 名前: 名無しオレ的ゲーム速報さん 2025年12月10日 21:36 返信する
- レッツ、ビジュアルメンテナンス!
-
- 542 名前: 名無しオレ的ゲーム速報さん 2025年12月10日 21:36 返信する
-
>>478
今回は揉めたのはイラストレーター側が意味不明なこと言ったからだろ
こんなのイラスト業界でも厄介者扱いだろ
-
- 543 名前: 名無しオレ的ゲーム速報さん 2025年12月10日 21:36 返信する
-
>>500
そういやあの絵師、集めた700万円どうしたんだ・・・?
全然その後の顛末が聞こえてこないけど。
-
- 544 名前: 名無しオレ的ゲーム速報さん 2025年12月10日 21:37 返信する
- カバーはクリエイター軽視しすぎ
-
- 545 名前: 名無しオレ的ゲーム速報さん 2025年12月10日 21:38 返信する
-
>>539
してないからカバーが否定してんだろw
もう一個の記事読んだ?w
-
- 546 名前: 名無しオレ的ゲーム速報さん 2025年12月10日 21:40 返信する
-
>>518
いやだからwwww
該当行為があるならwwww
それを持ってこいよwwww
あるんだろお前から見てwwww
-
- 547 名前: 名無しオレ的ゲーム速報さん 2025年12月10日 21:40 返信する
-
>>545
絵師側がそれで仕事飛んでたらカバーがいくら否定しようが裁判で負ける言うとるがなw
今までのレス読んだ?w
-
- 548 名前: 名無しオレ的ゲーム速報さん 2025年12月10日 21:41 返信する
-
>>546
個人的に反社会的だと思うのはホロライブの日々の言動全部だよwww
-
- 549 名前: 名無しオレ的ゲーム速報さん 2025年12月10日 21:42 返信する
-
>>538
それってあなたの感想ですよね
絵師がそう主張してるならともかく
-
- 550 名前: 名無しオレ的ゲーム速報さん 2025年12月10日 21:43 返信する
-
>>355
はい誹謗中傷
-
- 551 名前: 名無しオレ的ゲーム速報さん 2025年12月10日 21:43 返信する
- ホロアンの最大勢力はにじさんじw
-
- 552 名前: 名無しオレ的ゲーム速報さん 2025年12月10日 21:44 返信する
-
虚偽の発言をしたことは認めるけど、表立って訂正はできないということか
謝ったら負け、みたいな?
-
- 553 名前: 名無しオレ的ゲーム速報さん 2025年12月10日 21:45 返信する
- もうこんな面倒くさい意識高い系のクソ絵師切って別の絵師にした方がいいよ
-
- 554 名前: 名無しオレ的ゲーム速報さん 2025年12月10日 21:45 返信する
-
>>548
それはそう
-
- 555 名前: 名無しオレ的ゲーム速報さん 2025年12月10日 21:45 返信する
-
ええと…つまり絵師側が激ヤバな奴だったってこと?
もうとっとと整形転生してこの絵師と契約切った方がいいよ
-
- 556 名前: 名無しオレ的ゲーム速報さん 2025年12月10日 21:46 返信する
- この絵師のせいでリグロス全員の新衣装がいつまでたっても出ないのが一番問題
-
- 557 名前: 名無しオレ的ゲーム速報さん 2025年12月10日 21:49 返信する
- なかむらの出したこれまでの経緯の説明文が意味不明。これだから社会不適合の絵師にVの仕事やらせんなっての
-
- 558 名前: 名無しオレ的ゲーム速報さん 2025年12月10日 21:49 返信する
-
>>545
論破されてて草
-
- 559 名前: 名無しオレ的ゲーム速報さん 2025年12月10日 21:51 返信する
- あのツイートに関しては一条莉々華キショイなとは思う、聞き耳立ててツイートは下品
-
- 560 名前: 名無しオレ的ゲーム速報さん 2025年12月10日 21:51 返信する
-
9月20日のツイート別にイメージを損なう内容でもねえし
なかむらがヒステリック起こしてるだけとしか思えん
-
- 561 名前: 名無しオレ的ゲーム速報さん 2025年12月10日 21:51 返信する
-
>>274
下請けに何度も無償リテイク強要して報酬も踏み倒してた企業に「普通」が通用すると思ってるの草
-
- 562 名前: 名無しオレ的ゲーム速報さん 2025年12月10日 21:51 返信する
- マルシル使って暴言吐いてる女見てたらマルシル自体が嫌いになったからこの気持ちはよく分かるわ
-
- 563 名前: 名無しオレ的ゲーム速報さん 2025年12月10日 21:53 返信する
- まぁ人間性が気に入らなくて許容できないなら相手を変えるのは無理だからイラストレーター降りるしかないと思うわ
-
- 564 名前: 名無しオレ的ゲーム速報さん 2025年12月10日 21:56 返信する
-
にしても結構な物言いだな
ホ〇リスって口悪いストリーマーとか嫌いなくせに
ホ〇メンならOKって...
-
- 565 名前: 名無しオレ的ゲーム速報さん 2025年12月10日 21:56 返信する
-
>>1
なかむらって誰?有名?
-
- 566 名前: 名無しオレ的ゲーム速報さん 2025年12月10日 21:59 返信する
-
絵師が中の人の言動に口出しするばかりか
ボイコットするってどんだけヤバいことやってんのか分かってんかな?
-
- 567 名前: 俺はVが好きだぁぁぁぁぁぁあッッッ 2025年12月10日 22:00 返信する
- おいおーい履き違えるな〜弱男たちぃ今回ばかりはV側が被害者だぞー
-
- 568 名前: 名無しオレ的ゲーム速報さん 2025年12月10日 22:00 返信する
-
これがカップルじゃなくて弱男だったら大変なことになってただろうな
カップルという弱男の嫉妬対称だから炎上になってないけど
まともな神経してたら知らん客の会話聞いてバカにするとかありえないんだが
-
- 569 名前: 名無しオレ的ゲーム速報さん 2025年12月10日 22:02 返信する
-
なかむら氏が望むイメージ像通りに演じて活動し続けろというのは到底無理な話なので
カバーが応じないのは正解でしょ
-
- 570 名前: 名無しオレ的ゲーム速報さん 2025年12月10日 22:02 返信する
- 契約条件を確認してから契約しましょう
-
- 571 名前: 名無しオレ的ゲーム速報さん 2025年12月10日 22:04 返信する
-
知らんけど普通はこういうの買いきりだろ
岸田メルがやっぱり気が変わったって言ったらトトリが売れなくなるとかあり得んだろう
一体何を弁護士挟んで話し合ってんねんw
「アホか」で門前払いでええんちゃうの
-
- 572 名前: 名無しオレ的ゲーム速報さん 2025年12月10日 22:05 返信する
-
この絵師のせいでリグロスの新衣装が止まってんのか
-
- 573 名前: 名無しオレ的ゲーム速報さん 2025年12月10日 22:06 返信する
-
>>571
著作者人格権は契約によっても譲渡できないらしい
-
- 574 名前: 名無しオレ的ゲーム速報さん 2025年12月10日 22:14 返信する
-
>>562
アレと一緒扱いは流石に違うだろ
-
- 575 名前: 名無しオレ的ゲーム速報さん 2025年12月10日 22:15 返信する
-
>>538
バカにしてるか?コレ
-
- 576 名前: 名無しオレ的ゲーム速報さん 2025年12月10日 22:15 返信する
-
言ってる事もよくわからんし、そもそも自意識過剰すぎる
Vtuberみて絵師のことをいちいち気にしたり考える奴ほとんどいねえだろ
-
- 577 名前: 名無しオレ的ゲーム速報さん 2025年12月10日 22:18 返信する
-
この絵師って女なのかな
女特有の思い込みと一回感情スチッチが入ったら絶対に引かない感じがしてる
-
- 578 名前: 名無しオレ的ゲーム速報さん 2025年12月10日 22:19 返信する
-
コンプライアンス違反だの第三者が見ても
イメージを損なってると判断出来るなら話は別だが
そうでないならなかむら氏の行き過ぎたエゴでしか無いだろ
-
- 579 名前: 名無しオレ的ゲーム速報さん 2025年12月10日 22:21 返信する
-
え?この絵師アマチュアなの?
とてもプロとは思えない発言なんだけど
-
- 580 名前: 名無しオレ的ゲーム速報さん 2025年12月10日 22:22 返信する
- 何が原因で拗れてるのか全く理解できない
-
- 581 名前: 名無しオレ的ゲーム速報さん 2025年12月10日 22:23 返信する
- めんどくさ
-
- 582 名前: 名無しオレ的ゲーム速報さん 2025年12月10日 22:32 返信する
-
依頼受けるさいに受けた説明のキャラ設定と
今のキャラが乖離してるから戻してってこと?
よくわからん
-
- 583 名前: 名無しオレ的ゲーム速報さん 2025年12月10日 22:43 返信する
-
>>465
だから言える範囲で経緯説明して係争してます言うとるんやんか
アスペか?
-
- 584 名前: 名無しオレ的ゲーム速報さん 2025年12月10日 22:45 返信する
-
>>31
豚がライバーをチヤホヤ甘やかしてやらかした実例が山程あるんだから、いわんや絵師をやってことね
-
- 585 名前: 名無しオレ的ゲーム速報さん 2025年12月10日 22:45 返信する
-
このVの投稿に絵師が関与している可能性…
スマンがそんな可能性はどうがんばっても頭に浮かばん
-
- 586 名前: 名無しオレ的ゲーム速報さん 2025年12月10日 22:47 返信する
-
>>61
AIの一番お似合いの使い方だな
-
- 587 名前: 名無しオレ的ゲーム速報さん 2025年12月10日 22:48 返信する
- なかむらとかいう絵師様がアスペなんだろ( ◜◡◝ ;)
-
- 588 名前: 名無しオレ的ゲーム速報さん 2025年12月10日 22:48 返信する
-
>>508
絵師かどうかも関係ないぞ
やべーのはどこにでもいる
-
- 589 名前: 名無しオレ的ゲーム速報さん 2025年12月10日 22:49 返信する
-
>>523
この業界に共有するようなリストがあるのかね
-
- 590 名前: 名無しオレ的ゲーム速報さん 2025年12月10日 22:49 返信する
- 絵師がとんでもなくガキだということしか分からんかった
-
- 591 名前: 名無しオレ的ゲーム速報さん 2025年12月10日 22:49 返信する
-
はたから見るとなんでこんなことで怒るんだ?怒るポイントあった?
ってことで怒るやつって小学生の時はちょくちょく見たが
大人になるとよっぽどアレな奴以外では見ない
まあでも、大人でも居ることは居るわな
-
- 592 名前: 名無しオレ的ゲーム速報さん 2025年12月10日 22:50 返信する
-
>>573
著作者人格権は勝手な変更をされない権利で著作権は使用する権利
著作権はカバーにあって絵師の手元にあるのは変更されない権利だけなので今あるキャラデザについては差し止め不可能なんやで
もう次の絵師に発注してるだろうけど新デザインに乗り換えてしまえばこの絵師には何もできんのよ
-
- 593 名前: 名無しオレ的ゲーム速報さん 2025年12月10日 22:50 返信する
-
>>551
逆も成立するが見なかったことにしよう
-
- 594 名前: 名無しオレ的ゲーム速報さん 2025年12月10日 22:51 返信する
-
>>556
代わりはいくらでもいるってみんな言ってるんだから、さっさと新しいやつにガワを描かせりゃいいのにね
なぜしないのか
-
- 595 名前: 名無しオレ的ゲーム速報さん 2025年12月10日 22:53 返信する
-
>>568
まともじゃない人たちが支えてるんで、その部分は意味をなさない
糾弾すべきは生意気な絵師だけです
-
- 596 名前: 名無しオレ的ゲーム速報さん 2025年12月10日 22:54 返信する
-
買ったものをどう扱おうが勝手だよな
この前は飯屋で注文した料理について、金を払えば何してもいいもんじゃないって言ってた気もするけど
-
- 597 名前: 名無しオレ的ゲーム速報さん 2025年12月10日 22:58 返信する
- もしV全員が絵師のイメージ通りの言動に縛られたらなんも面白くないだろうな、雑談すらまともに出来なくなるわ
-
- 598 名前: 名無しオレ的ゲーム速報さん 2025年12月10日 23:01 返信する
-
これで卒業しても
この件ではカバーを叩く気はしないわ
それ以外では叩くけど
-
- 599 名前: 名無しオレ的ゲーム速報さん 2025年12月10日 23:02 返信する
-
これだけ見たら
ママがキチすぎだろ
-
- 600 名前: 名無しオレ的ゲーム速報さん 2025年12月10日 23:11 返信する
-
どっちが悪いか知らんけど、やっぱ絵描きって基本的に社会府適合者だよな
イメージが悪いからキレるって…
-
- 601 名前: 名無しオレ的ゲーム速報さん 2025年12月10日 23:20 返信する
-
「配信者も会社も、あたしのお気持ちを先回りで察してすべての言動で配慮しなさいよ!あたしは絵師様なのよ!?ママなのよ!?」
つまり、こういう事?
-
- 602 名前: 名無しオレ的ゲーム速報さん 2025年12月10日 23:24 返信する
- 嘘松ムーブに嫌気がさしたか
-
- 603 名前: 名無しオレ的ゲーム速報さん 2025年12月10日 23:39 返信する
-
なにいってるのか、わからんし
制作した人間にしかわからない感性の問題なのか、
とりあえず港区女子系(?)のノリがキツいとかそういうのか?わからん
そもそもその引用したわけでもないならそのツイート同士の組み合わせが正解なのかもわからんし
-
- 604 名前: 名無しオレ的ゲーム速報さん 2025年12月10日 23:43 返信する
-
今の時代、絵師なんて腐るほどおる。
企業なら基本的に、使用権利と著作権利を買うだろうから、売ったら基本的に口出しはできない。
だから、気に入らないから描かないという選択肢しか取れなかったと思われる。
絵師としてはそれ以上にVの絵師としての名声が上がるという意味で恩恵を受けてる。
だけど、デメリットとして、絵師の勝手な行動、都合で難癖つけると、逆に悪評になる。
ついでに企業としては、信用がなくなるから仕事もなくなる。
企業ってそういう評判や人柄を重視してる部分あるから、今後なかむら氏に仕事はないだろうな。
-
- 605 名前: 名無しオレ的ゲーム速報さん 2025年12月10日 23:45 返信する
-
いっつも揉めてて臭
キモいからはよ界隈もろとも消えてくれ
-
- 606 名前: 名無しオレ的ゲーム速報さん 2025年12月10日 23:50 返信する
-
絵師、アタオカやろ。
絵に人格有るわけねーじゃん。
-
- 607 名前: 名無しオレ的ゲーム速報さん 2025年12月10日 23:52 返信する
-
流石に絵師の主張が意味わからんわ
契約不履行でもない限り無理筋だろ
-
- 608 名前: 名無しオレ的ゲーム速報さん 2025年12月11日 00:00 返信する
-
契約解除になって他の絵師にデザインしてしもらったとして
少しでも似てる部分残すとさ このなか〇らさんて絵師なら「私の絵に似せてきている」とか 文句言ってきそう
-
- 609 名前: 名無しオレ的ゲーム速報さん 2025年12月11日 00:03 返信する
-
金払ったらどんな使い方してもOKなんて契約あるわけねえだろ
それが嫌なら絵師が黙るまで札束積めよ
実際、美味しくないらしいな御社の案件w
-
- 610 名前: 名無しオレ的ゲーム速報さん 2025年12月11日 00:06 返信する
- このタイミング、ホロ炎上してる今なら賛同を得られると思ったんだろうなw
-
- 611 名前: 名無しオレ的ゲーム速報さん 2025年12月11日 00:15 返信する
-
>>609
だから権利関係を買うんだよ。
契約の時点で気に入らないなら、なかむら氏が拒否してやめればいいだけ。
そもそも、なかむら氏の言ってることはリリカ本人気に入らないから人格変えろと人格否定に等しいことやん。
犯罪行為してるわけでもあるまいし、なかむら氏が弁護士建てたと言っても、法律的にできる行為はぺらい紙をカバーに送る程度。
札束で黙らせる必要もなく、『あーそうですかwんじゃ絵師変えますねー』で似たハンコ絵師に頼んで終わり。
むしろイヤイヤななかむら氏に金積むくらいなら、新しい絵師でお金積んだほうが未来があるw
-
- 612 名前: 名無しオレ的ゲーム速報さん 2025年12月11日 00:22 返信する
-
権利やら使い方やら全権譲渡するって契約じゃない限り、請け負った側はこんな使い方は認めてない、イメージを損なったって言える権利はあるからね
例えば、キャラクターの仕様権利を契約して店側が独断でキャラクターのイメージを損なうような言葉の吹き出しとかやったらもめるのが普通
下請けで金出したからって全権を取得した訳じゃないからな
-
- 613 名前: 名無しオレ的ゲーム速報さん 2025年12月11日 00:24 返信する
- 読んでられっかよ3行でまとめろやボゲ
-
- 614 名前: 名無しオレ的ゲーム速報さん 2025年12月11日 00:27 返信する
-
>>611
横だがその場合、契約不履行を認める形だから誰が金払うんだって事になる
SNSで使用者本人のやらかしだから事務所は金出さなさそうだし、本人も出したくないだろう
だからなんとか最悪の事態にならないように和解に持っていくのが普通だよ
-
- 615 名前: 名無しオレ的ゲーム速報さん 2025年12月11日 00:32 返信する
-
一条莉々華の人格気に入らねえ、弁護士建てたからカバーさんなんとかして
カバー「しらんがな」
この気持ちSNSで書いちゃうー!
これ。
-
- 616 名前: 名無しオレ的ゲーム速報さん 2025年12月11日 00:34 返信する
-
詳しくないと分からないもんなのは仕方ないが
決まり事って細かいんよね。この絵は商品化NGってのがあったり他の衣装やアイテムを付けたらダメ、スタンプのみで使用可とか
全部商品化や衣装やアイテムを可にすると金額上がるし
その延長上の話な気がする、そういう話をお互いしてなかった可能性あるが
-
- 617 名前: 名無しオレ的ゲーム速報さん 2025年12月11日 00:37 返信する
-
人間のクズが
潰れて詫びろよ
-
- 618 名前: 名無しオレ的ゲーム速報さん 2025年12月11日 00:38 返信する
-
著作者人格権 の不行使等の契約もかわしてるでしょw
-
- 619 名前: 名無しオレ的ゲーム速報さん 2025年12月11日 00:43 返信する
- Vの中の人が気の毒だな
-
- 620 名前: 名無しオレ的ゲーム速報さん 2025年12月11日 00:52 返信する
-
イラストレーターがヒス持ちだったって事か
やっと理解したわ
-
- 621 名前: 名無しオレ的ゲーム速報さん 2025年12月11日 01:23 返信する
- うわああ、なんだこの拗らせヤローは…絵師ガチャある意味ハズレやん…
-
- 622 名前: 名無しオレ的ゲーム速報さん 2025年12月11日 02:56 返信する
-
要約見てもよくわからん
何に対して怒ってるのか?
-
- 623 名前: 名無しオレ的ゲーム速報さん 2025年12月11日 03:46 返信する
-
仮にこの一連の投稿を問題視しての対応なのだとしたら
さすがに絵師側がヤバすぎんか
-
- 624 名前: 名無しオレ的ゲーム速報さん 2025年12月11日 03:50 返信する
-
>>612
キャラクターのイメージ、って言うが
キャラクターとガワは別なのでは
-
- 625 名前: 名無しオレ的ゲーム速報さん 2025年12月11日 04:04 返信する
-
>>613
ホロライブはクズって事だよ
-
- 626 名前: 名無しオレ的ゲーム速報さん 2025年12月11日 04:04 返信する
-
>>618
不行使特約は著作者の不利益ひとつで無効になるくらいには脆弱な契約やで
-
- 627 名前: 名無しオレ的ゲーム速報さん 2025年12月11日 05:41 返信する
-
>>225
今回の件は絵師の方がヤバイ
中の人の人格否定してるようななもの
-
- 628 名前: 名無しオレ的ゲーム速報さん 2025年12月11日 05:48 返信する
-
一般だと、CM出した後に、不祥事やらかしてCM取り消し
みたいな感じに捉えちゃってるんかね、この絵師さん。
あのキャラ絵に何を求めてるんだろう。
清楚系にはまったく見えねぇからなぁ
-
- 629 名前: 名無しオレ的ゲーム速報さん 2025年12月11日 05:57 返信する
-
そんな振る舞いにキレてるの?
他はもっと奔放でフリーダムなの沢山いるけど
-
- 630 名前: 名無しオレ的ゲーム速報さん 2025年12月11日 06:37 返信する
- ジーニアス言っててこれかよってなったのかも知れないけど、配信者なんてそんなもんだろ、らでんとかが特殊なだけで
-
- 631 名前: 名無しオレ的ゲーム速報さん 2025年12月11日 06:56 返信する
-
こんなん言い出したら配信もやりづらいじゃん
イメージと違うリアクションだーみたいな事になってくる
絵師ガチャハズレだな
-
- 632 名前: 名無しオレ的ゲーム速報さん 2025年12月11日 07:05 返信する
-
まともな絵師なら金額相応に描かせて頂いたって表向きの態度で互いに次の仕事へ繋げるだろうに
これでは依頼も減るし良い事ないのにお気持ち先行か
-
- 633 名前: 名無しオレ的ゲーム速報さん 2025年12月11日 07:13 返信する
-
>>613
Vがキモい
絵師過剰反応
気持ち悪い界隈
-
- 634 名前: 名無しオレ的ゲーム速報さん 2025年12月11日 08:03 返信する
-
>>626
それは大幅な信頼を損なう行為があった場合に限るでしょうに。
その場合、どの部分で自分の社会的地位を損なわれたか証明しなきゃならない。
現状、内容を読んだ人は困惑してる人ほとんどでしょ。
-
- 635 名前: 名無しオレ的ゲーム速報さん 2025年12月11日 08:29 返信する
-
絵師が反転だった件について
怖いなあ怖いなあ
-
- 636 名前: 名無しオレ的ゲーム速報さん 2025年12月11日 08:31 返信する
-
正直、Vオタク以外ならどっちもどっちみたいな反応になると思う
どっちにもひく
-
- 637 名前: 名無しオレ的ゲーム速報さん 2025年12月11日 08:54 返信する
-
特大地雷絵師でしかない
ここでも迂闊なこと書くと開示請求されかねんぞ
-
- 638 名前: 名無しオレ的ゲーム速報さん 2025年12月11日 09:37 返信する
-
買ったものをどう使おうが買ったやつの自由。
V界隈の「ママ」とかいうきもい文化が原因。
商売や取引で守るラインをママだからで見誤ってるんよ。
-
- 639 名前: 名無しオレ的ゲーム速報さん 2025年12月11日 09:47 返信する
-
ぶっ飛んだキャラでもう定着しちゃってんのに
今更変われるわけないやんけ
-
- 640 名前: 名無しオレ的ゲーム速報さん 2025年12月11日 10:13 返信する
-
タレントの言動に関してまで制約ありますよ、って契約してるなら別だけど
そうでないなら何言ってんだ?って話
今後この絵師と契約するVtuber企業は未来永劫現れないよ
-
- 641 名前: 名無しオレ的ゲーム速報さん 2025年12月11日 10:44 返信する
-
>>640
Xでカバー側の認識は、
当社としては記載されているようなタレントの責めに帰すべき事由はないものと考えており、当社の責任において対応してまいります。
カバー側のスタンスはタレントの行動言動に対して、あんたに権限ないよってスタンス。
-
- 642 名前: 名無しオレ的ゲーム速報さん 2025年12月11日 11:28 返信する
-
隠されてる部分大杉てよくわからんがりレーターのほうが厄介っぽい
ライバーとか著作権譲渡契約してるんだろうしこいつになんの権限もないだろ
-
- 643 名前: 名無しオレ的ゲーム速報さん 2025年12月11日 12:56 返信する
-
>>577
女絵師だよ
韓国のイケメンをポストしてたはず
だからガニマタヤマンバとかの逆が許せなくて怒ってる
-
- 644 名前: 名無しオレ的ゲーム速報さん 2025年12月11日 14:13 返信する
-
>>640
そもそもVなんてにじみたいな養成所みたいなもんでもない限りまずガワが先行するから中身のキャラを想定して絵なんて発注できるわけないんだからそんな契約まず無理よ。それ抜きでも一介の外部絵師にキャラ付け制限させる権利なんて死んでも渡さんと思うが
-
- 645 名前: 名無しオレ的ゲーム速報さん 2025年12月11日 14:15 返信する
-
業務上必要無い投稿は禁止しとけよ
自己顕示欲マシマシ動物園なんだから
-
- 647 名前: 名無しオレ的ゲーム速報さん 2025年12月11日 14:59 返信する
-
要約:絵師とタレントかんの業務において実際にはマネージャを介して本人の意向を聞いて業務を進行していた。
9月20タレントのSNSでの活動が絵師のイメージを損なうと判断して非公式でタレント、絵師、会社の三者面談をしたが、その後も問題解決はしてない。
もう多くの人は理解してるけど、これ絵師がタレントの活動に文句言ってるだけ
でファンや一般人はタレントの活動は問題ないと思ってる、恐らく運営もそう。
恐らく持ち上げられて神絵師様(鼻高々)になってしまった末路だろう
-
- 648 名前: 名無しオレ的ゲーム速報さん 2025年12月11日 15:02 返信する
-
つまり親絵師が反転アンチになった初めての例だわなw
個人的にはタレントは何も大問題になるような行動はしてないと思うぞ
-
- 718 名前: 名無しオレ的ゲーム速報さん 2025年12月11日 16:53 返信する
-
>>51
絵師の視点で想像すると、いつかとんでもねぇ炎上しそうな奴が演者なの怖いわって感想しか湧かない。酒の勢いで失言して炎上した先例なんて過去に沢山居るからね。
ただ、もしそうだとしても、SNSで騒がすひっそり絵師降りるのが利口だと思うから、この絵師の立ち回り方は下手っぴすぎると思うの。
-
- 817 名前: 名無しオレ的ゲーム速報さん 2025年12月11日 17:15 返信する
-
大人しく描いてりゃウハウハで安泰やったのに勿体ねぇな
もう二度と発注されることないやろ
-
- 1042 名前: 名無しオレ的ゲーム速報さん 2025年12月11日 18:04 返信する
- 火消し連投すごいな
-
- 1528 名前: 名無しオレ的ゲーム速報さん 2025年12月12日 05:01 返信する
- 絵描きがまともなわけねえんだよ
-
- 1529 名前: 名無しオレ的ゲーム速報さん 2025年12月12日 05:02 返信する
- これ絵師側がバケモンじゃね?
-
- 1530 名前: 名無しオレ的ゲーム速報さん 2025年12月12日 05:13 返信する
-
ホロ叩きってかVの箱対立煽りは五毛が煽動してバカが乗せられてる
男女対立やゲハ対立と同じ擾乱工作だからいちいち載るな
-
- 1531 名前: 名無しオレ的ゲーム速報さん 2025年12月12日 11:45 返信する
- イラストレーターにVTuberをプロデュースする権利があるとは知らなかったぜ
-
- 1532 名前: 名無しオレ的ゲーム速報さん 2025年12月12日 14:16 返信する
-
よくわからん話だな
最初の1年は応援してたんだろ。でも最初からああいう下品なキャラだったろ
最初から苦情出してたならわかるけど
-
- 1533 名前: 名無しオレ的ゲーム速報さん 2025年12月12日 18:31 返信する
-
あんまり知らないけど当該ポストだけを見た限りではイメージを損なうほどのなにかがあるようには思えない
なにが気に食わないんだ?
-
- 1534 名前: 名無しオレ的ゲーム速報さん 2025年12月12日 18:42 返信する
- んな
-
- 1535 名前: 名無しオレ的ゲーム速報さん 2025年12月13日 00:25 返信する
- イラストレーターが話してるの見ると、”たまに”ってレベルじゃない頻度で著作人格権が「VTuberの行動すべてをコントロールできる無敵の権利」だと思っているやついてこの業界の異常さはやばいよ。
-
- 1536 名前: 名無しオレ的ゲーム速報さん 2025年12月14日 07:23 返信する
-
>>634
外形的に如何であるかで判断されるので
>>現状、内容を読んだ人は困惑してる人ほとんどでしょ。
等と言う個人のお気持レベルの話ではない
-
- 1537 名前: 名無しオレ的ゲーム速報さん 2025年12月14日 07:33 返信する
-
>>624
売り方的に見て一定の同一性があるよ
-
- 1538 名前: 名無しオレ的ゲーム速報さん 2025年12月15日 17:14 返信する
- 結局悪いのはカバーとV側ってことで無理やり納得している奴らがごろごろいてそう
コメントする
・NGワードはライブドア基準です。・スパム対策で「http://〜」はコメントできません。
・住所や電話番号等の個人情報は書込みしないでください。
・特定個人や特定団体を酷く誹謗・中傷するようなコメントは控えて下さい。
・ブログの運営を著しく妨害するようなコメントについては法的措置も検討しておりますのでご理解の上コメントをお願い致します。


























コメントする
・NGワードはライブドア基準です。・スパム対策で「http://〜」はコメントできません。
・住所や電話番号等の個人情報は書込みしないでください。
・特定個人や特定団体を酷く誹謗・中傷するようなコメントは控えて下さい。
・ブログの運営を著しく妨害するようなコメントについては法的措置も検討しておりますのでご理解の上コメントをお願い致します。